土木在线论坛 \ 暖通空调 \ 暖通制冷设备选型 \ 热电制冷应用现状与发展

热电制冷应用现状与发展

发布于:2023-03-13 09:21:13 来自:暖通空调/暖通制冷设备选型 [复制转发]
内容简介

01 概述
02 
半导体热电产业政策
03 热电制冷行业发展现状和趋势
      3.1 产业发展情况
      3.2 热电制冷技术的下游应用领域
      3.3 市场发展前景及市场空间
      3.4 半导体热电产业市场竞争格局       


01

概述


半导体热电技术解决方案广泛应用于消费电子、通信、医疗实验、汽车、工业、航天国防、油气采矿等众多领域。尤其是在通信领域,目前高性能微型热电器件市场整体上仍由国际厂商或其在国内设立的子公司所主导。

半导体热电技术主要包括半导体热电制冷技术和温差发电技术两个应用方向,分别利用了半导体材料的佩尔捷效应(Peltier effect)和泽贝克效应(Seebeck effect)实现了电能和热能之间的相互转换,是一种环保型制冷技术和绿色能源技术。

图片

半导体热电制冷技术,在部分小容积制冷及精准控温场景发挥着不可替代的重要作用。


1.1 半导体热电制冷技术的原理及特点

半导体热电制冷技术所利用的佩尔捷效应是一种当直流电通过两种不同导电材料构成的回路时,结点上将产生吸热或放热的现象。与机械压缩式制冷技术相比,半导体热电制冷技术的技术原理和主要使用场景均不相同。半导体热电制冷技术采用直流电工作,通过调节工作电压和电流大小,即可实现冷量及温度的连续、精密的控制,同一系统在不改变结构条件下,只需调整电流方向即可实现冷却和加热两种模式的转换。半导体热电器件没有运动部件,因此工作时无振动,无噪音,其形状也较为灵活,尺寸便于小型化、微型化。

1) 半导体热电制冷与机械压缩式制冷在技术上的主要异同点

(1) 技术特点

图片
图片

注:制冷系数(Coefficient of Performance, COP)是一个衡量制冷效率的指标,代表了单位功耗所对应的吸热量,COP=吸热量(W)/输入功率(W)。COP 越大,制冷设备能源利用效率越高。

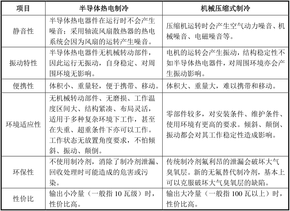
(2) 技术应用特性

图片

2) 半导体热电制冷与机械压缩式制冷技术的替代性分析

(1) 主要应用场景的差异

由于半导体热电制冷技术与机械压缩式制冷技术在技术特点和技术应用特性上,都存在较大的差异,因此二者的主要应用场景也不相同,无法完全相互替代。

图片
图片

(2) 制冷设备领域的行业的市场容量与竞争格局,半导体热电制冷技术与机械压缩式制冷技术的市场占有率

制冷设备品种繁多、市场庞大,应用场景差异较大,除了家用空调、家用型冷藏箱(包括冰箱、酒柜、车载冰箱等)等家用制冷设备,还包括中央空调、大型冷柜、冷库等商用、物流冷链制冷设备。目前,还没有官方或权威调研机构对制冷设备行业的整体市场容量进行统计。

上述制冷设备中,家用型冷藏箱是同时采用半导体热电制冷技术与机械压缩式制冷技术的制冷设备。由于采用机械压缩式制冷技术的家用型冷藏箱制冷系数和在大制冷量工况下的性价比高于半导体热电制冷技术,其销售区域分布和渗透率都达到了较高水平。采用半导体热电制冷技术的家用型冷藏箱一般容积较小,仅具备冷藏功能,主要是满足人们对尺寸、静音性要求较高的生活改善类使用需求。根据智研咨询的统计数据,2017 至 2019 年,中国出口的压缩式家用型冷藏箱的数量分别为 1,601.74 万台、1,567.71 万台、1,489.93 万台,半导体制冷式家用型冷藏箱数量分别为 511.49 万台、542.05 万台、545.14 万台。2017 至 2019年,半导体制冷式分别占家用型冷藏箱市场总体数量的 23.76%、25.25%、26.36%,市场规模和市场占有率目前低于压缩式家用型冷藏箱。

从竞争格局看,两项技术的市场参与者也存在较大差异。生产销售采用机械压缩式制冷技术的家用型冷藏箱的企业主要为海尔、海信等大型白色家电企业,采用半导体制冷技术的除本公司外,主要为奥达信、中山凯腾、北方电子、多美达等企业。

3) 半导体热电制冷与机械压缩式制冷技术的相互替代关系

半导体热电制冷与机械压缩式制冷技术在技术特点、技术应用特性、主要应用场景方面都存在较大差异,不存在相互替代的关系。对于需要精准控温的微型化局部制冷场景,如通信领域的光模块,以及对环境适应性、便携性、静音性要求较高的使用场景,如消费电子领域的啤酒机、恒温床垫,半导体热电制冷技术凭借控温精度高、尺寸小、无机械转动部件、无振动、无噪音、无磨损、工作状态无放置角度要求等技术优势,是机械压缩式制冷技术所不可替代的。

对于消费电子领域中的恒温酒柜、电子冰箱等传统家用型冷藏箱设备,半导体制冷技术在小容积、小冷量制冷场景下,具有更加明显的性价比优势和无振动、无噪声、尺寸小的优势,与机械压缩式制冷技术形成有效的互补,是其无法完全替代的。

1.2 半导体温差发电技术的原理与特点

半导体温差发电技术是利用半导体材料的泽贝克效应实现热能向电能转换的技术,其核心部件为半导体温差发电器件。半导体温差发电技术是一种新兴的节能技术和特殊电源技术,其主要应用场景及可替代性技术情况如下:

图片
图片



02

半导体热电产 业政策

半导体热电产业属于国家鼓励发展的新兴产业,是支撑消费电子、通信、医疗实验、汽车、工业、航天国防、油气采矿等诸多现代产业的关键技术之一。半导体热电器件是热电整机应用、热电系统以及保障高热流密度电子器件工作性能的关键零部件,受到国家鼓励、支持和推动;以热电整机应用为代表的半导体热电技术在消费电子领域的产业化应用满足了人们改善生活品质的个性化需求和对美好生活的向往。半导体热电产业受到国家制定的多项政策支持,符合国家战略。

图片
图片
图片


03 热电制冷行业发展现状和趋势

3.1 产业发展情况

1) 热电制冷技术的产业发展情况

半导体热电制冷技术是利用半导体材料的佩尔捷效应(Peltier effect)实现电能向热能转换的技术。佩尔捷效应最早在 1834 年由法国科学家佩尔捷发现,由于当时只能使用热电转换效率较低的金属材料,佩尔捷效应没有得到实际应用。20 世纪 50 年代之后,随着碲化铋等半导体材料的发现,热电性能较好的半导体材料使得热电转换效率大幅提高,从而使半导体热电制冷技术进入工程实践领域。经过半个多世纪的发展,随着热电材料技术的进步和生产工艺、结构设计的持续优化,更大制冷量、更高热电转换效率、更低成本的半导体热电器件满足了更多不同应用领域的使用需求,产业化规模不断扩大。

近年来,高性能微型热电制冷器件成为半导体热电制冷技术的重要发展方向。随着应用于光模块、微处理器等电子器件的快速发展,其尺寸不断减小,集成度不断提高,微小面积内的功耗急剧上升,局部热流密度大幅增加。半导体热电制冷技术作为高热流密度局部主动制冷和精准控温的重要技术解决方案,对高性能微型热电制冷器件更高的可靠性、更小的尺寸提出了迫切需求。

2) 温差发电技术的产业发展情况

半导体温差发电技术是利用半导体材料的泽贝克效应(Seebeck effect)实现热能向电能转换的技术,其核心部件为半导体温差发电器件。泽贝克效应是佩尔捷效应的逆过程,最早在 1821 年由德国科学家泽贝克发现。目前,温差发电技术最典型的应用是作为某些特殊环境或可靠性要求较高的使用场景下的特殊电源,以及对能量密度低、分散型低品位热能实现回收利用的节能技术。

在节能技术方面,虽然受限于发电量较小、单位发电量成本较高、热电转换效率较低的局限性因素影响,温差发电技术相比于余热锅炉等传统节能技术的市场规模仍然较小,但是其一直受到国家政策支持和科研项目的重点关注,未来随着热电转换效率的提高以及生产成本的不断优化,存在着大量潜在市场应用机会。在特殊电源方面,随着集成电路的发展,智能手表、无线传感器等微电子系统的功耗不断降低,以及可穿戴电子设备市场的蓬勃发展,可移动热电联供设备的普及,使得温差发电技术作为特殊电源应用的场景逐渐增多。

根据 MarketsandMarkets 的报告数据,2017 年至 2019 年,半导体温差发电系统市场规模分别为 3.99 亿美元、4.26 亿美元、4.60 亿美元,预计 2025 年将达到 7.41 亿美元。

3.2 热电制冷技术的下游应用领域情况

半导体热电制冷技术凭借其不可替代的灵活性、多样性、可靠性等优势和特点,成为支撑诸多现代产业的关键技术,能够广泛应用于消费电子、通信、医疗实验、汽车、工业、航天国防、油气采矿等领域,随着热电技术的进步和推广,其下游应用不断成熟,新产品不断涌现,市场需求呈现出逐年增长的态势。上述应用领域中,消费电子领域是公司目前产品的主要实际应用方向,通信领域是公司未来的重点拓展方向。

1) 消费电子领域

消费电子领域是目前半导体热电制冷技术最大的应用市场,其最典型的应用是在有限的空间内制冷或通过制冷、制热实现精确控温,如恒温酒柜、电子冰箱、冷热型饮水机、电子空调、啤酒机、恒温床垫、除湿机、手机散热夹、水离子吹风机等。

根据 MarketsandMarkets 的报告数据,2016 年至 2018 年,半导体热电器件在消费电子产品应用领域的对外销售市场规模分别为 1.05 亿美元、1.18 亿美元、1.31 亿美元,预计 2024 年将达到 2.31 亿美元。2017 至 2020 年 1-6 月,公司应用于消费电子领域的半导体热电器件产品销售收入分别为 4,981.23 万元、5,615.21 万元、5,560.24 万元,2,882.56 万元,仍存在较大的存量及增量市场空间。

2) 通信领域

在光通信网络信号传输过程中,需要使用光模块对光信号进行放大、转换和传输。由于光模块及其内部组件性能对温度非常敏感,温度升高将引起光功率输出减少同时波长正向漂移,因此光模块需要在一定温度下才能够进行持续不断的数据传输。

随着全球 5G 承载网络建设的兴起,以及视频直播、云计算、大数据中心的快速发展,对高速率光模块的依赖越来越重。光模块集成程度和组装密度的不断提高,在提供强大使用功能的同时,也导致了功耗和发热量的急剧增加,对光模块散热提出了更高的要求。因此,采用半导体热电制冷技术对光模块进行精准的主动控温,保持其工作在温度稳定的环境下,是目前最主要的确保光模块有效工作、延长使用寿命的技术解决方案。

除了用于光模块温控外,半导体热电制冷技术在通信领域还可用于光纤放大器、基站电池柜、光通道监视器、社区公共电视天线系统、泵浦激光器、波长锁定器、雪崩光电二极管等产品的温控。根据 MarketsandMarkets 的报告数据,2016年至 2018 年,半导体热电器件在通信应用领域的对外销售市场规模分别为 1.02亿美元、1.11 亿美元、1.20 亿美元,预计 2024 年将达到 1.74 亿美元。

3) 其他领域

除了消费电子和通信领域,半导体热电制冷技术在其他领域也有着广泛应用。在医疗领域,主要用于冷敷设备、便携式胰岛素盒、移动药箱,以及 PCR 测试仪等实验室中各种仪器仪表、检测设备的温度控制;在汽车领域,主要用于车载冰箱、车载恒温杯架、汽车调温座椅,以及人机交互设备、动力电池、传感器等设备的热管理;在工业领域,可用于对冷源展示仪、烟气冷却、CCD 图像传感器、激光二极管、露点测定仪等产品的精准控温;在航天国防领域,可用于探测器和传感器的温度控制、激光系统冷却、飞行服温度调节、设备外壳冷却等。

3.3 市场发展前景及市场空间

1) 半导体热电器件市场发展前景及市场空间

根据MarketsandMarkets于2019年8月发布的数据,2016年至2018年全球半导体热电器件销售市场规模为4.97亿美元、5.51亿美元、6.08亿美元,预计2024年将达到10.23亿美元。

中国是全球最主要的半导体热电器件市场之一。中国作为全球最主要的热电整机应用产品生产大国,消费类电器产品使用需求的不断涌现和消费需求的持续升级,以及国内大循环为主体、国内国际双循环相互促进的新发展格局的加快发展,是未来的中国半导体热电器件市场规模持续增长的主要推动力之一。此外,随着中国5G通信网络建设和新能源汽车市场的蓬勃发展,用于光模块温控、汽车动力电池热管理的半导体热电制冷器件市场需求也存在较大的增长空间。

根据MarketsandMarkets于2019年8月发布的数据,2016年至2018年,中国半导体热电器件市场规模分别为1.11亿美元、1.22亿美元、1.34亿美元,预计2024年将达到2.15亿美元。

2) 热电系统市场发展前景及市场空间

在热电技术中,转换效率的高低首先取决于热电器件性能,但最终转换效果则由冷热端换热设计、结构设计、工况控制方案等技术共同决定。热电系统是一种以半导体热电器件为核心,再结合换热器、工况控制方案所组成的系统集成装置。由于热电系统给客户提供了更完整的热电技术解决方案,其产品附加值更高,潜在市场规模更大。随着半导体热电技术解决方案厂商技术的成熟和规模化效应的提升,产业链分工更加明确,越来越多的热电器件下游客户也倾向于由自己组装转变为采购整套热电系统。

从热电系统的下游应用领域之一,消费电子领域热电整机应用中半导体制冷式家用型冷藏箱的产量看,根据智研咨询、国家统计局数据, 2019 年全球半导体制冷式家用型冷藏箱产量达到 2,012 万台,中国电冷热饮水机产量达到 1,679万台 。按照每台半导体制冷式家用型冷藏箱和电冷热饮水机至少需要一个热电系统推算(部分大冷量产品会使用多个),2019 年仅上述应用领域市场对热电系统的使用量合计就在 3,691 万个以上。

除了半导体制冷式家用型冷藏箱和电冷热饮水机以外,热电整机应用中的恒温床垫、冰淇淋机等产品,以及汽车、通信、医疗实验等众多领域均存在大量对热电系统的使用需求。伴随着下游热电整机应用市场需求的持续增长,以及新产品需求的不断出现,与之相配套的热电系统需求也将随之增长。

3) 热电整机应用市场发展前景及市场空间

(1) 热电整机应用市场需求不断涌现

目前,热电整机应用主要是伴随着人们生活品质不断提高,对个性化、定制化服务的不断追求而出现的。

啤酒机

啤酒机是为了满足人们对高品质生啤和在家庭、聚会、小型酒吧等场景下的饮用需求而出现的。生啤又称为“鲜啤酒”,其酒液不经过巴氏灭菌法处理,从而保存了一部分营养丰富的酵母菌,所以口味比普通瓶装“熟啤”更为鲜美。由于鲜啤酒需要冷藏存放,因此过去往往在配备了专业加工设备及特殊工艺除菌设施或以大容量桶装形式贩卖的大型酒吧、饭店等场所才能体验。啤酒机的出现使人们在不同场所均能够饮用味道鲜美的生啤,产品一经推出便受到欧美消费者的广泛欢迎。

2010 至 2019 年,全球啤酒消费量稳定,啤酒均价逐年提高,啤酒消费习惯的稳定和消费水平的提升,保证了啤酒机这类用于改善啤酒饮用体验的产品市场的稳定发展。

图片
2010 至 2019 年全球啤酒消费量及均价,数据来源:Statista

恒温酒柜

恒温酒柜是由于葡萄酒有自身适宜的储藏温度,不易放置在冰箱中与食品一并储藏,因此需要专门的恒温酒柜予以储存。同时,采用半导体制冷技术的恒温酒柜可以避免频繁的机械振动带来的加速成熟、沉淀物挥散等影响葡萄酒口感和品质的因素,是家庭环境中理想的葡萄酒储存方式。

2010 至 2019 年,全球葡萄酒消费量及均价逐年提高,葡萄酒消费量和消费水平的稳步提升,有利于恒温酒柜这类用于改善葡萄酒储存环境、饮用体验的产品市场的进一步发展。

图片
2010 至 2019 年全球葡萄酒消费量及均价, 数据来源:Statista

冻奶机

冻奶机主要用于冷藏鲜奶,使鲜奶保持最佳口感,常用于搭配咖啡机在家庭、咖啡馆等场所使用。2015 至 2018 年,全球咖啡消费量稳步增长,冻奶机产品市场前景良好。

图片
2015 至 2018 年全球咖啡消费量,(单位:万袋,每袋 60KG 数据来源:国际咖啡组织

其他

除上述产品外,恒温床垫相比于电热毯,其利用水在床垫水道中的循环同时实现冷却、加热,实现了睡眠温度的智能调节。该床垫不仅使人体在享受舒适温度的同时免受噪声的袭扰,同时保证了人身安全。电子冰箱相比于压缩机制冷冰箱,具有无噪音、尺寸紧凑的优势,满足了人们在酒店客房、汽车、卧室等对噪音控制、尺寸要求较高的使用场景下对冰箱的需求。冰淇淋机相比于采用压缩机制冷技术的商用冰淇淋机体积更小、价格更低、维修方便、食品安全性更高,使人们在家中就能享受自制冰淇淋的生活乐趣。

在消费电子领域,越来越多可以运用半导体热电技术改善生活品质的应用场景和对应的热电整机应用,正伴随着人们对美好生活的追求而不断涌现。

(2) 人们生活水平的提高将带动国内热电整机应用市场需求持续增长

目前,啤酒机、恒温酒柜、恒温床垫等热电整机应用的主要消费市场还集中于欧美发达国家,主要原因是这些区域的消费者对生活品质的要求和消费水平较高。2018 年,我国城镇居民人均住房建筑面积达到 39 平方米;2019 年,全国居民人均可支配收入达到 30,732.85 元/年,全国居民人均消费支出达到 21,558.85元/年,呈逐年增长态势。

随着中国消费者居住环境的改善、可支配收入和人均消费支出的稳定增长,人们的生活习惯和消费习惯逐渐升级,对电器产品的小型化、静音、环保、安全等个性化要求更高,以半导体热电制冷技术为核心的热电整机应用产品凭借无振动、无噪声、控温精准、冷量调节方便、可靠性高、结构紧凑、绿色环保的特点在家居生活中被越来越多的消费者所青睐。此外,随着需要使用热电整机应用改善生活品质的应用场景不断涌现,也为具备核心技术和产业链整合能力的企业带来了广阔的发展前景。

(3) 半导体制冷式家用型冷藏箱存在较大的市场空间

半导体制冷式家用型冷藏箱是热电整机应用产品中的主要类别之一,包括啤酒机、恒温酒柜、电子冰箱、冻奶机等冷藏箱产品,不包括恒温床垫、冰淇淋机等非冷藏箱类产品。目前,半导体制冷式家用型冷藏箱主要消费市场还集中于欧美发达国家,而中国则是最主要的制造基地之一,承接来自全球的订单需求。

2010 年至 2019 年,我国半导体制冷式家用型冷藏箱出口金额由 15,203.10万美元上升至 2019 年 22,871.60 万美元,年均复合增长率约为 4.64%。

图片
2010 年至 2019 年中国半导体制冷式家用型冷藏箱出口金额,单位:万美元 数据来源:智研咨询

3.4 半导体热电产业市场竞争格局

1) 半导体热电器件与热电系统市场

按照细分应用领域不同,半导体热电器件及热电系统市场呈现出不同的竞争格局。根据 MarketsandMarkets 和 Transparency 的市场调研报告,以及行业内主要企业官方网站的相关业务介绍,目前应用于通信、汽车、航空国防等领域的高性能半导体热电器件及热电系统市场,主要掌握在日本 Ferrotec、KELK Ltd.,俄罗斯 RMT,美国 Phononic、Gentherm 等外资企业或其在国内设立的子公司手中,这些企业技术实力雄厚,在相关领域具有先发优势和丰富的行业经验。而国内大部分企业由于起步较晚,还处于技术提升阶段,技术水平与国际先进水平相比尚有一定差距。

21 世纪以来,随着我国成为全球消费类热电整机应用产品制造大国,带动了国内产业链上游半导体热电器件和热电系统企业的快速发展,市场与政策的双重引导下我国半导体产业技术水平不断提升。尤其是在消费电子领域,由于该领域对热电器件和热电系统的性能和可靠性要求相对较低,市场主要被我国内资企业依靠成本和性价比优势所占据。随着我国高端制造业的发展,部分国内技术实力较强的内资企业,在继续开发新型应用,做大消费领域市场的同时,也逐渐开始向通信、汽车领域市场开拓。

2) 热电整机应用产品市场竞争格局

目前,热电整机应用产品市场主要参与者为我国内资企业及国外品牌厂商在国内设立的生产企业。其中,在外销市场,我国内资企业主要通过 ODM 模式为国外品牌厂商代工生产,而在内销市场则主要采用 ODM 和自主品牌经营相结合的模式。

由于热电整机应用市场发展时间较短,尚处于成长阶段,各类新型技术解决方案亦层出不穷,行业内尚未形成具有垄断效应或具有显著品牌优势的企业。未来,随着热电整机应用产品功能需求的日渐提升,以及欧美发达国家对热电整机应用产品的能效、环保标准要求越来越高,具有较强研发能力的热电整机应用制造企业将在市场竞争中取得优势,市场集中度将逐渐提升。

由于半导体热电产业属于细分行业,市场参与者主要为非上市公司或上市公司整体业务的一部分,未披露其热电技术相关业务的具体收入,因此无法核算各市场参与者的市场占有率。


本文来源于网络,如有侵权,请联系删除

知识点:热电制冷应用现状与发展

制冷压缩机的现状与发展


全部回复(0 )

只看楼主 我来说两句抢沙发
这个家伙什么也没有留下。。。

暖通制冷设备选型

返回版块

2.64 万条内容 · 428 人订阅

猜你喜欢

阅读下一篇

多联机分歧管配管与各流程操作及说明

多联机的运行效果如何,不仅取决于设备,也与冷媒管的安装、和冷媒剂的灌注等安装因素有着密切联系。本工法着重在施工中解决以下关键问题: 1、冷媒管的选择应采用去磷无缝紫铜管,规格Φ19.05以下的铜管采用盘管,减少铜管接头,规格大于Φ19.05的采用直管;

回帖成功

经验值 +10