暖通空调设备包含的内容比较多,而且
在安装施工的过程中,由于每一个施工环节都比较重要,比较容易受到其他因素的影响。
因此,
暖通空调工程中出现的问题比较多,这些问题的危害性也比较大。在实际的施工中,工作人员为了促进安装施工的高效性和稳定性,需要用先进的施工技术,提升施工工作的科学性和高效性。
对于暖通空调的设备来说,
其末端的设备很容易出现噪音的现象。
现如今,我国在风机盘管技术的研究上己经取得了明显的进步。很多生产厂家所生产的风机盘管,都可以达到相应的指标。
但是空调机组的噪音却很难消除。
在空调设备运输到施工现场的时候,检测人员要对其进行科学地检测。
在大风量空调机组还没有进行安装的时候就对其进行实验,如果噪声严重地超标就可以及时地进行改进和更换,尽量减少由于噪声超标而出现严重地返工现象。
1.1设备安装

在进行设备安装施工的过程中,
多数采用的是软管连接的形式。其中新风机和空调机结构在具体安装的过程中,主要采用的是减震器的形式。
另外,风机和风管在进行连接的过程中主要采用的是软连接,风机和水管实现来接也同样采用软连接的形式。
为了对空调机房的噪音进行处理,需要对空调机房内部的隔声材料进行控制,不仅要做到吸声,还应该有效地防止设备的噪声外传。空调机房应降低门窗的数量。可见设备的安装施工工作意义重大,需要工作人员加强重视。
水管安装工作也是不容忽视的一个施工环节,在安装的过程中应该严格地按照国家的相关规定来进行。
无论是冷冻水管还是冷却水管都应该采用弹簧减振吊架设备,往往这一设备需要固定在梁体上,梁和梁之间要架设槽钢横梁结构。在水管穿过楼板的时候应该采用套管的形式,同时还应该做好套管和水管之间的填料工作。
1.3风系统安装

风管的制作安装工程也是一种复杂程度比较高的安装施工工程。其中消音器也是不可缺少的设备类型。消声器的设置和安装应该符合风系统安装的相关规范。无论是空调设备还是消音器的材质都应该达到一定的标准。
另外,在实际的工程中,风管安装的刚度和稳定性需要达到相应的标准,这是减少摩擦噪声的重要途径;在风管吊架设置的时候应该采用橡胶垫,这样才能够保证风管不出现振动的现象。
1.4冷冻水管主管支架安装
如果工程中的主管管径比较大,而且还伴有轻微的振动现象,这样一来,沿刚性导体会无限传递。另外,随着时间的不断推移,对设备本身也会造成一定的损害。
经过深入地研究,工作人员对支架进行了改进和完善。噪声都被弹簧减震器吸收。在很多中央空调设备安装施工的过程中,对冷却水管支架的安装都采用这种方式。
对于空调系统的安装工程来说,
空调水系统的水循环问题是比较常见的,具体来说主要表现在以下几个方面:
管道受到堵塞是比较常见的病害问题,
主要是施工人员没有对管内进行认真地清理,管内存在一定的砂土。
也有可能是在管道焊接的过程中,很多焊接的残留没有得到清除。
这些污染物如果出现了沉积就会严重地影响到系统的支干管和滤网的工作性能。如果这种情况长期存在,就会形成管内的堵塞。
因此,在管道安装的过程中,做好管内的冲洗工作至关重要、不仅如此还需要对管道的过滤器位置设置相应的排污阀并且定期对其进行清洗。
在实际的安装和施工的过程中,如果施工人员的施工方式或者是顺序不当,就会出现管内存气的现象。在实际配管的过程中,如果管道在上下方向绕过障碍物就很容易出现顶部存气的现象。另外,如果供水管线的配置不合理,空气无法达顺流,也会严重地影响到排气装置。
造成管内存气的原因有很多,
如果系统中漏装排气阀的位置设置不科学,虽然安装相应的排气装置也会造成管内的存气现象。
最为直接和严重的后果就是会影响到管内的过流面积,严重地还会引起气塞现象。
支管产生气塞的现象是比较常见的。
主要的防治措施主要表现为以下几个方面:如果系统的顶部、管道和设备的顶端出现了不易排气的地方就会严重地影响到排气装置的正常运行。因此,需要将排气装置设置在对高点处,这样才能够保证系统内有充足的气体提升排气系统的顺畅性。
在空调系统运行的过程中,
如果出现了严重的结露和滴水的问题,则原因有很多。
从总体上可以概括为管道的安装工程以及保温措施不到位,管道的管件、管道以及各类设备之间的严密程度不高。施工人员并没有严格地按照操作流程来进行施工,管道或者是管件的质量不达标等等。
3.1管路结露
如果保温层的保温工程不科学就会造成管路的结露,由于管道本身可以和空气进行接触,因此,管路本身的温度要明显比空气中的露点要低很多。出现结露的现象是必然的。
另外,可能工作人员将水管和吊架结构架设到一起,如果水蒸气达到一定的饱和状态,就会出现严重的结露现象。
如果冷凝管的长度过长,在安装的时候很难保持水平直线的形式。
冷凝水管的倒坡现象也会造成严重的滴水,而且还会对水管造成严重的腐蚀。为了对管路结露现象进行控制,应该选择性能比较好的管材,其吸湿性和导热系数都应该达到标准。而且还应该控制好粘结的密实性,尽量让冷水的表面和周围的空气相结合。
3.2管路漏水

管路漏水主要是由于管道与管件、管道与设备之间连接不严密,管件材料质量差等原因造成的。
针对上述问题其解决办法:
●加强施工前技术交底和施工中的检查,严禁使用劣质管件,加大对弯头、阀门、法兰、胶垫及设备接口处等细部的质量控制力度,确保各部件壁结合紧密。
●穿墙部位冷冻管加设保温保护套管,确保穿墙部位保温层的连续性和严密性。
●加强吊顶封板前,对风机盘管、空调机组等设备和管路周边处的杂物清理检查。
在暖通空调工程施工管理中,管理人员应细致地做好质量控制工作。
空调工程施工前要了解设计意图,熟悉各专业施工图,编制好施工组织图,要抓住工程的控制要点,做好控制要点的事前、事中、事后管理。
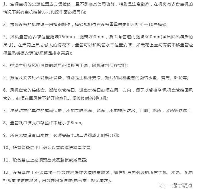
以下是暖通施工现场的8大施工要点总结!
1、PP-R管热熔时缩径必须小于3%,安装必须符合厂家的技术要求;
2、管道穿墙必须加套管,De25和De32用PUC70套管; De40、De50和 De63用PUC110套管;De75和De90用PUC133套管;
3、管道支架在室内用L30角钢,面漆刷铝粉漆;在室外用L40角钢;大型管道必须使用槽钢支架。(DN150以上)
4、管道支架安装前必须先弹线,间距小于800mm,且在同一平面必须均分,同一区域的支架形式应一致;
5、管道井的管道安装要与配合单位协调,避免交错影响;
6、管道支架的安装位置距PP-R管弯头大于150mm,小于300MM;管道支架安装要正,不得歪斜;
7、管道支架的中对中必须与预留预埋孔洞一致,管道安装必须横平竖直;
8、水管安装完后,必须先冲洗、试压。试验压力为1Mpa,稳压10分钟,压力不得下降;再将压力降到0.6Mpa,稳压60分钟,压力不得下降,外观检查无渗漏为合格。经报验检查合格后才能保温;高层管道打压选择工作压力1.5倍试压。
9、冷冻水管最高处必须设置自动排气阀,并用软管接入就近风机盘管的凝结水盘或者接入凝接水管内;冷冻水管最低处应设排污阀;
(1)热熔器的选用要适宜,模头完好,工作温度宜在230度—260度。热熔器达到设定工作温度后方可操作;
(2)管道的切割应使用专用的管剪、钢锯或管道切割机,切割后的断面应除去毛边和毛刺,管道的截断面必须垂直于管轴线;
(3)熔接前,必须除去管材和管件连接端面的污物,保证其清洁、干燥、无油;
(5)熔接弯头或三通时,应注意其方向,可在管件和管材的直线方向上,用辅助标志,明确其位置;
(6)加热时,应无旋转地把管端导入加热套内,插入到规定深度,同时,无旋转地把管件推到加热头上,达到规定深度,加热时间应满足要求;
(7)达到加热时间后,立即把管材与管件从加热套与加热头上同时取下,迅速无旋转地直线均匀插入到规定深度,使接头处形成均匀凸缘;
(8)在规定的加工时间内,刚熔接好的接头还可轻微校正,但严禁旋转;
(10)管道安装时,暂不收头的管口必须封堵严实,避免杂物掉进管内;

1、线管卡子的间距应小于600mm,横平竖直,波纹管的长度不能大于500mm;
3、电线接头必须焊锡(禁止在线管内接头),用绝缘胶布及防水胶带双重包扎;
5、风机盘管的档速线要接正确,不能与零线搞错。
1、水管保温时,保温管壳与木环接合处必须刷胶水,缠胶带;
2、风管保温时,保温胶水应刷均匀,不得有气孔,表面应光滑平整,无污物;板材的拼接必须在风管的上方,拼接逢必须刷胶;
3、保温材料不得有脱落、裂缝、损坏等现象,保温胶带要粘接良好,不脱落;
5、管道试压完毕后,应先保管道井及水管穿墙部位,不能影响土建补灰;
6、管道保温完成后,还要缠薄膜,尽量单根管道缠绕,外观检查应能满足要求。
1、在墙上、地面开槽打洞,必须经报验同意后才能进行;
3、不能在墙体上乱划,比如打草稿和做一些不必要的记号;
4、若意外弄脏腻脂,要及时用砂纸除去;若意外损坏其它物品,要及时修复或赔偿;
5、在墙体上打孔洞要方正,大小合适,必须用錾子适度剔打,严禁用榔头直接敲打;
7、注意对其他单位的成品保护,不能弄脏墙面、地面,不能损坏防水、门窗、墙角,窗角等物体;
8、施工现场必须整洁有序,材料堆码整齐,建筑垃圾要及时清理干净,不得随便乱扔,禁止从楼上往下面倒垃圾;
9、施工中加强与土建的配合协调工作,做好场地移交。
1、使用电锤时必须限位,限位尺寸为60MM,避免打穿屋面;
2、施工安全:进入施工现场必须戴安全帽;高空作业必须要有安全措施;对电动工具(切割机、台钻等)要经常检查,专人使用;
6、对材料的使用要综合考虑,提高利用率,防止材料被盗或损坏,把材料损耗控制到最低(定额损耗以内);
7、同种户型的安装必须一致(以样板房为准),包括设备、供回水管走向及管径、凝结水管走向及管径等的安装位置及方式要基本一致;
8、每周星期日下午5点召开周会,汇报施工进度,解决工程问题,安排施工任务;
9、确认后的工程进度节点必须完成,否则按规定进行处罚;
10、加强管理力度,严格按技术交底内容及相关规范施工,质量监督及安全检查要同步跟进,杜绝质量事故及安全事故的发生;
11、现场的所有工作必须以保证工程质量和工期为前提,确保按时优质完成施工任务。
本文来源于网络,如有侵权,请联系删除
知识点:暖通施工3大问题8大要点!个个要牢记!
相关推荐:
全部回复(0 )
只看楼主 我来说两句抢沙发