实现信息化施工的前提条件是要有能够充分表现隧道开挖后围岩和支护构件动态的“动态信息”。
目前的隧道设计,是以施工前有限的信息为基础进行设计的。由于地质的复杂性和不确定性,事前是很难掌握自然围岩的状态和性质的。因此,施工图建议的设计参数和施工方法,只能是推荐性的,需要在施工中予以验证、修正与完善,也就是说,在施工中要根据能够充分表现隧道开挖后围岩和支护构件动态的“动态信息”来进一步掌握围岩的特性,并进行修正设计。
这说明,信息化施工必须以“施工中的信息”为基础,不断地完善设计与施工过程,才能构筑符合要求性能的隧道结构物。
因此,要把“设计变更”,作为信息化施工中重要组成部分,开展设计变更基准、方法等内容的研究,是非常重要的。
对信息来说,我们需要的是能够确实反映隧道开挖前后动态、支护前后动态以及使用期间可能出现的变化等信息。例如:
●能够判定开挖面是否稳定的信息;
●掌子面前方围岩是否发生变化的信息;
●已支护地段变形是否收敛的信息;
●围岩分级是否合适的信息;
●地下水动态是否变化的信息;
●使用期间变异发生前后的信息(或数据)等。
在分析、评价上述信息的基础上,来确认隧道施工的安全性、隧道构造的稳定性以及耐久性等。以确定建成的隧道构造是否满足设计要求。
为此,应对各种“信息”提出“质”和“量”的要求。同时也要满足“信息共享”的要求。从当前的施工现状看,我们虽然积累了大量的信息(或数据),但信息的“质”还不能满足信息化施工的要求。也就是说,我们的问题,出现在信息的“质”上。没有“质”的信息,数量再多,也没有用。其次就是信息不能共享,也就是说信息没有规准化,这方面也是我们粗放式管理的一个薄弱环节。
1. 高质量信息(数据)是信息化施工的基本依据
信息化施工的信息是多种多样的,来源也是多渠道的,既有属性的信息,也有量化的信息。但不管哪种哪类信息都必须是可靠的,具有规律性的,能够实现“信息共享”的。
以量测中的位移量测为例,如图1所示,施工中必须通过量测,切实掌握下面的数据(信息):
(1)初始值(初始位移速度):指测点设置后第1天量测的位移值,其值与测点设置的时间或距掌子面的距离有关;
(2)距掌子面一定距离(例如0.5D、1.0D、2.0D)的位移值;
(3)拱顶下沉与拱脚下沉的比值;
(4)最终收敛值;
(5)掌子面通过前的位移值。一般是根据围岩级别估计的。在一般围岩条件下,为总位移值的20%~30%。在浅埋隧道中,此值可以通过地表面量测得到。也可以根据事前的解析方法提供。
图1 隧道开挖后变形动态概念图
注:D为隧道开挖宽度
其中最重要的量测数据是初始位移速度(测点设置后第1天的位移值)。它对判定围岩好坏以及最终收敛值的大小,具有直接的重要意义。如果有困难,也可以距掌子面0.5D的位移为基准。因此,我们强调在隧道信息化施工中,尽快、尽早地取得初始位移速度的量值,用以判定可能出现的最终收敛值的大小。日本在2009年的《公路隧道观察、量测指南》中,明确规定应在开挖后3h内,不得已时也应在6h内取得此数据,其他国家如挪威、美国等也有类似的规定,基本上,要求在下一循环前,获取此信息,否则就失去了量测的意义。
其次是最终收敛值。最终收敛值指隧道开挖后可能发生的总位移值。其中大多数位移是量测不到的,量测值仅仅是其中的一部分。而评价隧道是否稳定,基本上是以最终收敛值为基准的。一般说,最终收敛值是以初始位移速度,或支护后的收敛值,或距掌子面一定距离的位移值推定的。因此,确保初始位移速度,或支护后的收敛值,或距掌子面一定距离的位移量测值的可靠性,是非常重要的。
另外,为了获得需要的量测信息,日本在《隧道施工管理要领(量测篇)》明确规定量测A、量测B需要提供的量测数据(表1)。
表1 测量B数据格式表
2. 信息的“量”,是分析隧道工程问题的基础数据
从数量上看,我们量测的数据“量”可能是最多的,理所当然地应该从“量”上找出隧道开挖后围岩动态的规律性,为设计施工提供有针对性的指导建议。遗憾的是,我们目前还远远没有做到这一点。因此,还不能真正做到用观察、量测数据来指导隧道的设计和施工。因此,积累一定数量的,可靠的,能够用于分析、评价隧道开挖后和支护后动态的数据是非常重要的。下面仍以日本的量测事例说明信息的“量”的重要性。
日本高速公路管理局(NEXCO)收集了大量的量测结果,使之数据库化,作为以后设计施工的基础资料。
日本公路隧道研发的矿山法数据库(以下称为DB),收纳了双车道公路隧道施工中从1998~2010年的数据,180座隧道,210个区间,断面数达10388个。研究的断面数共有8196个断面。
从研究的围岩断面分布看,软质岩(层状)有2880个断面,硬质岩(块状)有2196个断面,中硬质岩、软质岩(块状)有2080个断面,中硬质岩、软质岩(层状)有850个断面。没有采用钢支撑的B、CⅠ、CⅡ-a级围岩,块状占大部分。另外,B级中硬质岩(块状)、DⅡ级中软质岩(层状)占大部分
DB收集的数据中,位移的项目包括拱顶下沉、上半断面水平净空位移、下半断面水平净空位移、脚部下沉等。量测时点包括初期位移速度、距掌子面0.5D时、1.0D时、2.0D时、下半断面通过时、最终位移值。此外,还包括:地中位移、锚杆轴力、喷混凝土应力以及掌子面观察的项目等。
日本以数据库的信息为基础,分析了与隧道设计施工有密切关系的各因素之间的规律,并作为施工管理的依据。其中包括:
●水平净空位移的频率分布;
●初始位移速度和最终位移值的关系;
●埋深与最终水平位移的关系;
●最终位移值与围岩强度应力比的关系;
●与掌子面评价点的关系;
●与支护变异的关系。
以初始位移速度与最终位移值的关系为例,获得图2的关系。
这些关系图已在公路、铁路隧道中作为选定支护模式的大致标准。
上述分析充分说明,根据一定量的数据,完全可以获得与设计施工有关的规律性的结果,用以指导和完善数据施工。我们必须在这个领域中,利用我们的优势(数据量巨大),只要在信息的“质”上下功夫,就能够进行系统地总结和分析,为信息化施工建立良好的施工平台——信息数据库。
在信息化施工中,另一个重要的问题,就是确立获得上述“信息”的方法和技术。在这方面,我们与国外的差距,虽然在缩小,但差距仍然不容忽视。
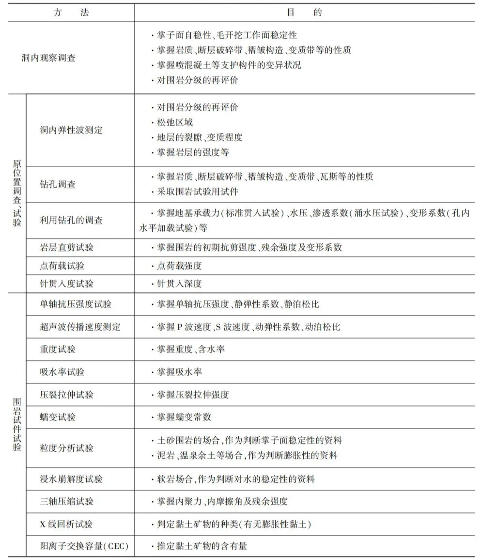
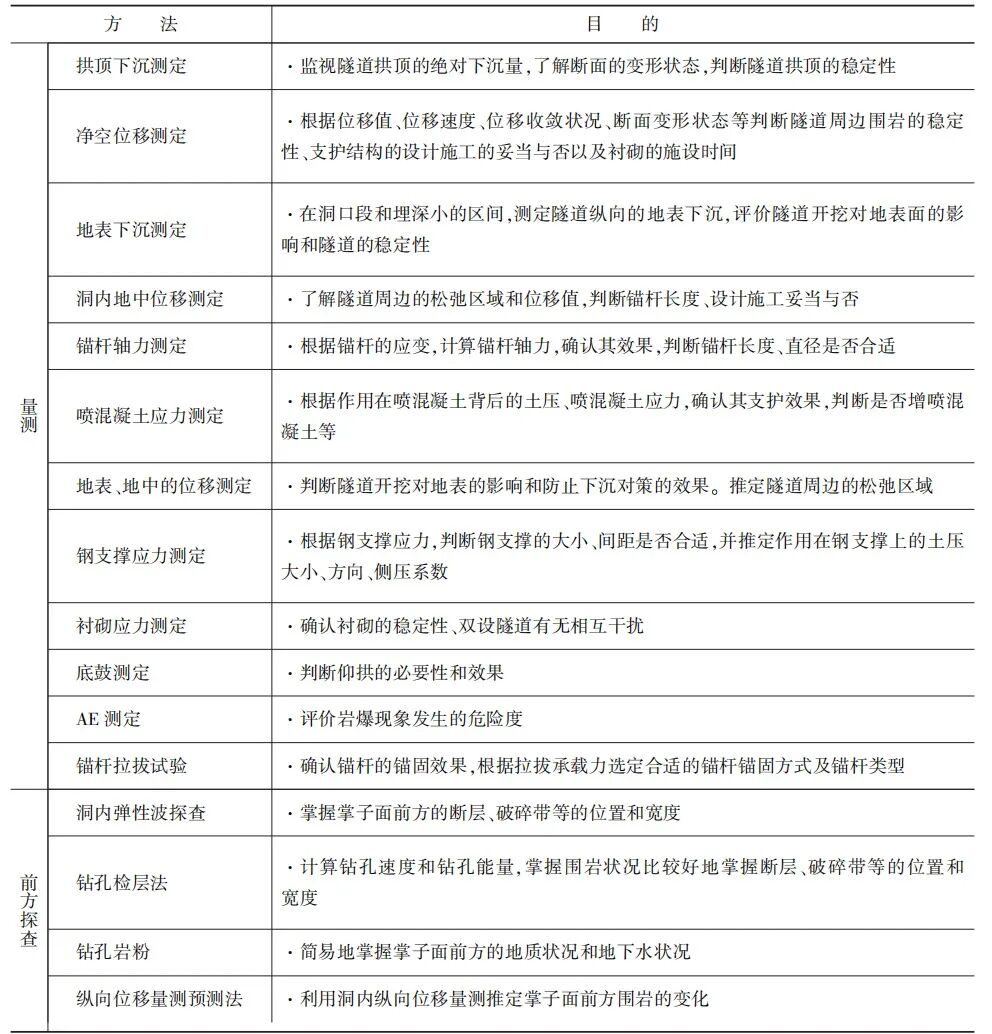
获取信息的途径和方法是多种多样的,其主要方法及内容列于表2,主要包括:
(1)掌子面前方围岩的探查;
(2)掌子面观察;
(3)量测;
(4)各种试验(室内的、原位的)。
应该指出,在信息化施工中,观察和前方围岩探查,可能比量测更为重要。因为施工主要是针对掌子面前方围岩的变化和对掌子面开挖后的即时判定来采取对策的。量测的数据只能在稍后的时间获取。因此,为确保信息化施工安全、经济、快速,加强掌子面观察和前方围岩探查是很重要的。实际上,在Ⅰ、Ⅱ级围岩中,观察、施工数据是主要的,基本上可以不进行量测。而在Ⅲ、Ⅳ级围岩中,观察、量测是并重的,而在需要控制变形的围岩中,量测、前方围岩探查是不可缺少的,例如在V、Ⅵ级及特殊围岩中。但在过去,我们过多地依赖量测,而忽视了观察、试验及掌子面前方围岩预测所提供的信息。因此,今后应有针对性地利用除量测以外的一些方法,获取相应的信息,指导隧道的设计和施工是很重要的课题。
由上述方法获得的信息,数量是可观的,因此对信息的整理、分析、评价是十分重要的作业。只有利用数据库的方法才能予以解决,因此,有计划、有目的地建立隧道信息数据库是刻不容缓的,不能忽视。
1. 观察调查及其作用
隧道施工时的观察调查大体上分为洞内观察调查和地表观察两类。洞内观察调查包括掌子面观察和已施工区间的观察。掌子面观察是以支护施设前的围岩为对象,已施工区间观察则以施工后的支护结构为对象,两者与量测数据一起用来判断支护结构的选定和增减是很重要的。
(1)掌子面观察及其作用
施工的初期阶段,即开始揭露围岩的初期阶段,是有经验的工程技术人员用以判断围岩是否符合预计的最佳时期。观察采用的方法一个是目视加简易的锤击方法,一个是用数码相机摄影。在摄影技术发达的今天,数码相机的应用已经普及。
表2 获取信息的方法和目的
初期阶段的掌子面观察,重点要放在初步设计的围岩级别的核查上。随施工的进展,积累了掌子面观察数据和量测数据,掌子面观察可以用于选定支护模式。也就是说,根据积累的掌子面观察数据和量测数据,可以整理出掌子面的围岩条件和合理的支护模式的相关关系,对未施工区间(新的掌子面),掌子面观察结果可用于选定支护模式。
在掌子面观察中,目前各国采用最多的方法是掌子面观察表法。
表3是美国在公路隧道中针对岩质围岩的典型的掌子面素描的形式表,用于记录在该地段遇到的地质条件。掌子面素描图反映了每一开挖循环状态,是正式记录,承包商与业主代表签署。
表3 隧道掌子面工程地质素描图
日本在新的《公路隧道观察、量测指南》(2009年版)中,提出的掌子面观察表。
利用此表可以根据观察项目的评价点计算出掌子面综合评价点。掌子面评价点在评价分级全是“1”的场合,为100点,各观察项目如都是最差的围岩评价分级的场合为0点。并根据大量的统计数据获得综合评价点与围岩级别、支护模式的大致关系(图3)。在现场,用这样的掌子面评价点评价,就可以用于修正围岩级别和选定支护模式。
(2)评价点的计算实例
把掌子面分割为拱顶和左、右3个部分,按每一观察项目的评价分级配点合计,再附加涌水调整点计算点数,拱顶部分取2倍加权值作为掌子面评价点。表4表示掌子面评价点的计算实例。
表4 掌子面评价点计算实例——掌子面观察数据卡
图3 掌子面评价点和支护选定的实际和大致标准
由此可见,观察方法是可以数值化的,我们在这方面尚需努力。
2. 已施工区间的观察
对已施工区间进行见察是为了补充量测、确认设计施工是否合适,如有问题可及早发现。一边检查支护的状态一边观察,如有异常立即查找其原因并与其他量测项目加以综合判断,采取适当的措施。已施工期间的观察实例如表5所示。
为了早期发现变异和前兆,进行观察是极为必要的。发生变异的场合,要增加频率进行观察。其次,在分析与量测数据相关性的基础上,为更好地利用已施工区间的观察结果,明确记录变异发生后的变异发展过程是很重要的。

图4 已施工地段观察结果的利用方法
对比已施工区间的观察记录和支护模式、掌子面观察结果、量测结果等,掌握变异的发展过程,分析变异发生的原因。喷混凝土发生裂缝的种类有:剪切裂缝(伴有错台的裂缝)、开口裂缝(张裂)、温度干燥收缩裂缝等。其中剪切裂缝是应力过大造成的,比较危险。因此,发现剪切裂缝的场合,要强化管理。评价也应以这种裂缝为重点。
以喷射混凝土为例,根据图5,位移值在80mm前,变异发生率呈单调增加,但在80~120mm之间,发生率少许降低,但多发生剪切裂缝、挤出,是比较危险的。一般来说,位移值80mm是变异发生的上限值。
图5 最终水平位移值与变异发生频率的关系
掌握这种关系是很重要的。我们应在实际观察中积累这方面的数据,为制定喷混凝土的管理基准打下基础。
按时序系列整理变形形态,其发生时的位移值如图6所示,可以大致掌握其特征的趋势。也就是说,由于干燥吐缩产生的裂缝几乎都在10mm以下,发裂、显著裂缝、部分伴有剥离的裂缝等发生时的位移直的峰值及平均值(图中的圆黑点)都随着增大。基于图5及图6所示的支护变异的管理基准值,水平围岩在20~40mm,部分喷射混凝土发生剥离。最终位移值在20mm以下的场合,变异发生的频率很小,因此,20mm可以用来作为现场判断的大致标准。
图6 变异发生时的位移值
在具备“信息”和“方法”的前提条件下,就是如何“处理信息”、“分析信息”、“评价信息”,进而“利用信息”的问题。为此,建立为信息化施工服务的数据库是非常必要的。下面介绍几个与隧道工程有关的数据库概貌。
1. 日本公路隧道数据库
日本高速道路总合技术研究所的NATM数据库系统框架如图7所示。
图7 NATM数据库基本框架
NATM数据库要求提出的数据内容如表6所示。
表6 NATM数据库的内容
对要求提供的数据均规定了相应的样式、媒体和文件格式,例如掌子面素描的样式1-1如图8所示。
图8 样式1-1 掌子面观察数据卡
(包括掌子面观察数据卡记入实例)
2.隧道信息化施工支援系统
在隧道的信息化施工中,需进行围岩变形的量测和掌子面的地质观察,与事前的预计进行比较研究。必要时,要实施超前钻孔和TPS探查等,预测前方围岩的状况。担当施工的技术人员,要对这些信息进行综合判断,以便选定稳定性和安全性高的工法。
为了支持技术人员的工作,日本地层科学研究所开发了Geo-Graphial的信息统合和三维可视化系统。据此能够迅速掌握现状和信息共享。
(1) Geo-Graphial的三维可视化
把与隧道施工有关的信息进行三维可视化(图9),迅速掌握现状。获得的信息加入空间坐标进行统合。
图9 Geo-Graphial的三维可视化
●有关地质图、设计资料、探查结果图、钻孔调查结果;
●地形、地质模型;
●A量测结果、掌子面观察结果、断面量测结果、B量测结果;
●前方围岩探查结果(钻孔探查、TSP、超前钻孔)。
(2)更新地质模型进行前方围岩预测
隧道施工开始前,基于以往的资料编制三维地质模型。基于此模型在Geo-Graphial上,重合掌子面观察结果、探查数据,与隧道开挖的同时更新地质模型。基于新的地质模型和量测数据,必要时进行数值解析,研究更合适的补强工法和开挖方法(图10)。
图10 更新-推定-解析-变更
(3)信息化施工支援中心
在地层科学研究所内设置信息化施工支援中心,进行数据输入(图11)。基于获得的信息共享地质模型,辅助进行前方围岩的综合判断。
(4)支援信息化施工的作业流程
在支援中心,进行如图12所示的作业。

图12 支援中心的作业流程
3.隧道地质风险数据库
隧道是修筑的各种地质体中的线状结构物,地质风险也就是决定隧道风险的基本因素。在修建上万座隧道的过程中,我们遭遇和克服的地质风险是各式各样的,国外工程中遇到的我们也遇到了,国外工程没有遇到的我们也遇到了,在这方面应该说,我们的经验和教训是极为丰富的。但我们缺乏认真总结、提炼,使之成为战略性的解决方法。从目前的技术发展趋势来看,建立“大数据”的解决方法,是一条出路。为此,构筑一个能为决策提供有效的技术方法,降低或回避地质可能发生风险的数据库,是十分必要的。
日本土木研究所作为重点研究项目的“隧道工程中地质风险管理手法的研究”,就是一例。其中最重要的一个成果就是地质风险数据库的构筑。
(1)地质风险数据库的构筑
在隧道工程中,日本以公开发表购文献为中心,收集了425座隧道567个事例。
这些地质现象按ID编号、隧道名称、事业者名称、路线名称、隧道形式、长度、开挖断面积、最大埋深、开工日期、竣工日期、围岩名称、岩类、纬度、经度、地质现象、地质记录、开挖工法、对策、备注、引用文献20个项目进行了整理。
采用联系形式数据库PostgreSQL构筑了数据库,此次收集的567个事例按前述的20个项目输入。
(2)地质风险事例的分析
收集的567个事例的风险现象的内涵如图13所示。其中,围岩挤出的最多,约198例,占全体的35%,集中涌水约159例(28%),滑坡112例(20%)。此3项占全体的83%。把这些现象按岩类分析的结果示于图14。
其中,“滑坡”、“顶部崩塌、地表沉陷”、“瓦斯、缺氧”3个现象多集中在沉积岩类,“空洞”在石灰岩类,“岩爆”在花岗岩类,“高热”在火山岩类、凝灰岩及花岗岩类。
“围岩挤出”、“集中涌水”、“土砂流出”等在沉积岩类发生的占多数,“围岩挤出”集中在火山岩类、凝灰岩和蛇纹岩类,“集中涌水”在火山岩类、凝灰岩、花岗岩类、石灰岩类发生,“土砂流出”在火山岩类、凝灰岩、花岗岩类发生的比较多。
特别是“集中涌水”在断层破碎带的背后的含水部和裂隙发育等发生较多,在沉积岩类和火山岩类、凝灰岩的软质岩石地段,石灰岩中的空洞等发生最多。
(1)围岩挤出
围岩挤出的198个实例,按洞内位移值分布和支护模式及基于区间长度500m以上、100~500m、100m以下3种,地质构造按断层破碎带、蛇纹岩侵入、新第三系层的背斜和向斜构造、新第三系的单斜构造、附加体沉积物中的破碎构造、变质岩中的片理构造、热水变质、风化、其他(不明)等分类。

图14 围岩挤出风险事例的频率分布(按地质构造)
从两者的关系可以看出,区间长500m以上的26例中,“新第三系层(背斜、向斜构造及单斜构造)”有9例,“热水变质”有6例,“附加体中破碎构造”有4例,共占全体的73%。区间长度在100~500m区间的72例中,“断层破碎带”有21例,“蛇纹岩侵入体”有16例,“热水变质”有10例,特别多。在小于100m区间的100例中,“断层破碎带”有38例比较集中,其次是“热水变质”14例。
根据以上分析结果,可以认为500m以上的区间,“新第三系层”是主要的风险因素,在不满500m的区间内,“断层破碎带”是主要的风险因素。
(2)断层破碎带
在断层破碎带中发生“围岩挤出”现象的58例中,洞内位移明确的有43处,现将开挖前有无断层破碎带位置信息的不同进行比较(图15)。
比较结果是:无断层破碎带位置信息的有14处,其中80%的位移都超过了150mm,半数超过250mm。有断层破碎带位置信息的有20处,其中70%的位移控制在150mm以下。由此看出,如事前调查掌握了断层破碎带的位置信息,风险会显著降低。
掌握断层破碎带位置信息的实例中,有30%的净空位移超过了150mm,因此针对该部分实例,对其中几个调查项目进行了检证。
其结果为,在净空位移超过150mm的事例中,隧道埋深超过250m的与不超过的有2.5倍的差异;同样的,破碎带宽度超过100m 的差异是1.8倍;隧道与破碎带交叉角度小于30°的,差异为4.4倍,由此看出,这些条件对净空位移影响是显著的。
据此,在审前调查中,事前掌握断层破碎带的分布及其性状是重要的。预测有断层破碎带的场合,以上这3种情况中有可能发生超过容许位移值的大变形,要加以注意。
(3)集中涌水
为回避、降低集中涌水的风险,事前采取排水工法的有61例。排水工法有先行开挖避难坑道、开挖超前导坑、超前钻孔等,其中利用超前钻孔的最多,达53例。单独采用的有31例,与避难坑道、超前导坑并用的有22例。
其次,为研究各种排水工法的排水效果,按没有发生掌子面崩塌等变异的为“效果好”,发生变异和需要追加排水坑道的为“效果差”进行了整理(图16)。
其结果为,只有超前导坑的对策下,效果差的事例大于好的事例,在超前导坑和超前钻孔的场合效果好的事例较多。据此,采用超前钻孔作为排水工法,效果是比较好的。
即使采用超前钻孔工法,由于排水不充分,并发土砂流出等变异的效果差的事例,在53例中也有19例,占36%。为此,针对效果差的14例,对预测的地质状况和实际的力学进行了比较。
图15 断层破碎带的净空位移频率分布
图16 排水工法的内容和效果
这些事例说明,超前钻孔的信息是对掌子面和断层空间范围的一个点(或面)的信息,和决定于岩芯的采取状况,但也解释了不确实性的影响。
根据超前钻孔的涌水量与集中涌水量比在1/10以下,不需要排水的场合在53例中有10例,其中误认集中涌水量少的有8例,为最多。这也说明不匀质的掌子面和前方围岩的地质构造和不透水性状,因为超前钻孔是点(或线)的位置,是不能发挥其适宜的效果的。
分析收集的事例表明:
①在隧道地质风险中,围岩挤出风险最多,其次是集中涌水,滑坡。这3类占总数的3/4。各种岩类出现的地质风险的倾向也不同。
②围岩挤出的倾向,因隧道长度和地质构造而异,断层破碎带的围岩挤出如能事前掌握其位置,便能够大幅度地抑制风险。风险的降低与埋深、破碎带宽度、断层与隧道交叉角度等有关,要充分注意。
③集中涌水的对策中,采用超前钻孔是有效果的,采用超前钻孔降低风险时,要注意和断层等的空间地质状况的不均一性。
内容源于网络,旨在分享,如有侵权,请联系删除
相关资料推荐:
https://ziliao.co188.com/p62339102.html
知识点: 矿山法隧道关键技术之信息化施工篇
0人已收藏
0人已打赏
免费0人已点赞
分享
隧道工程
返回版块2.96 万条内容 · 279 人订阅
回帖成功
经验值 +10
全部回复(0 )
只看楼主 我来说两句抢沙发