从结构布置来看,装配式建筑还是需有工业化思维,做到最大程度标准化,做到从设计源头拆解再到施工落地安装,合理有序的衔接。所以对装配式建筑来说,最合理的诉求是平面规则,柱网对齐,轴网标准,大开间,梁柱对中。
为解决上述问题,设计与施工团队按照系统论的方法将预制装配式混凝土楼盖进行解构,分析各组成部分在不同阶段的受力特点和关键技术指标,按照装配式建造模式创新的原则,对现有的通用装配式节点进行改进,并实现了全预制装配式构造体系及免模免撑工法。
根据研发及方案意见柱网定为10.5mx8.7m,且所有单体、所有轴网都实现标准化。这块的标准化比例越高,后期可复制程度越高,也给后续模具的标准化奠定了条件。
装配式最有利的条件之一——建筑大开间,那么就会提到大板跨,减少梁数(尤其是次梁)的要求。同时应该对梁柱截面及配筋进行合理归并,减少构件类型及节点。本项目厂房功能区仅保留主梁设置,为减少次梁与主梁的连接节点,尽量减少次梁的设置,跨内采用三块双T板不考虑次梁布置。

双T板平面布置图

预制梁平面布置图
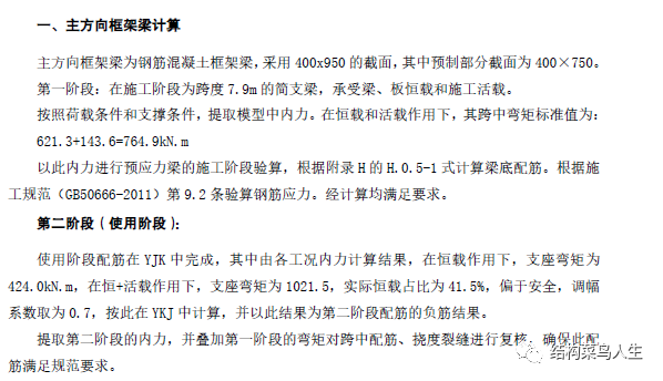
结构体系为50m框架结构,基本贴近于规范对于设防区框架结构高度限值,加上首层8m层高,所以当时周期比和刚度比这两个指标难调。柱截面最后按照首层1.0x1.0m,二层~四层1.0x0.8m,四层以上0.8x0.8m;为了控制梁模板的类型,梁截面为400x950及400x800两种类型。
另外相交两方向梁底宜留设高差,如果忽视了高差,在节点处梁的钢筋会出现相遇的问题,现场再考虑避让会带来更多的问题,虽然也有办法解决,但是设计中留设梁底高差是更合适的选择。
为了满足节点连接的便利考虑了以下措施:1)采用适当的构件截面,避免配筋量过大,比如现浇结构中强调柱子宽度是梁宽度的1.5倍,而装配式建筑不特别强调;2)采用高强度钢筋,减小配筋量;3)采用大直径、少根数、大间距的配筋方式。
Q1 先简支后连续
对预制梁而言,恒载基本作用在安装阶段,这个时候梁处理简支状态,活载作用的时候梁端已变为固结状态。这样的受力状态再叠加上先先张预应力是否影响内力分配以及如何影响?设计院也说不清楚这种情况如何考虑,还是按照常规的两阶段设计法来。
Q2 成本对比
对比了四级钢和钢绞线的材料单价,大直径的四级钢单价在5300左右,钢绞线的费用可能会略微贵一点。但是控制应力相比接近3.2倍,故综合下来采用预应力方式会较普通钢筋成本更优。

七天要拿到装配式审定版图纸是领导下的死命令,这会主体院进度其实已经按照现浇设计进行到六七成了吧!这个时候装配式介入一定要把交界面划分清楚,不然后面配合问题会很麻烦。
1.关于交接面
1.1 正负零以上主要构件(梁板柱楼梯)为白总这边提供设计文件及计算书;
1.2 其他正负零以上少量现浇部分设计(如夹层、出屋面设备房等)也与预制相关性太大,也统一由白总处理。
2.关于装配式方提资
2.1 今天(6.23)需提供柱截面给建筑及其他专业套图及复核;
2.2 梁截面若是有调整,今天需告知其他专业复核是否有影响;
2.3 地下室范围首层柱截面及配筋与地下室配筋协调匹配,装配式方需于6.24前提供;
2.4 需于今天(6.23)提供按预制方案调整后的模型。
2.5 需于6.25提交两个项目装配式深化后的成果(图纸+计算书)
3.关于复核
3.1 主体院应对装配式方提供的图纸及计算书进行校审;
3.2 主体院应6.24前对调整为装配式后的基础进行复核(荷载可能有变化)。
在结构设计时,规范对结构的某一些整体指标是以“层”为基准,要求自然层楼板基本完整,具有一定的平面内刚度来协调各竖向构件共同工作,自然层各竖向构件按一整体进行考虑。规范对于“侧向刚度比”、“位移比”和“抗剪承载力比”等指标均以“层”为基准,对于结构“层”不明显的结构,统计的指标没有实质意义。当夹层平面面积占首层平面面积比例大小不同,指标统计方法也不尽相同。

当夹层面积占比较小时,指标统计时夹层不能按一结构层来计算,应把夹层楼板下和夹层楼板上合并为一结构层来对待(侧刚比并层模型方法:把模型1层和模型2层合并为一层,夹层按层间梁输入);当夹层占比较大时,夹层楼板下和夹层楼板上分别作为一结构层来对待。
我们厂房夹层面积相对很小仅仅是功能区面积的1/6不到,占标准层面积比例就更少了,另外半层处因为建筑立面的问题,增加了一圈拉梁,所以审图要求包络设计(点铰处理也不认)。包络设计后导致夹层及圈梁的配筋较大,且相关范围也出现一些异常情况。
装配式构件类型确定之后,对于设计而言其实和现浇是差不太多的,多出的仅是对于构件两阶段的复核。




柱网标准化之后就剩下处理一些细节构造的问题,而这些细部尺寸的确定正是影响后期排产加工的关键!
1.柱截面尺寸
2.梁截面尺寸
3.双t板尺寸
4.空心板尺寸
5.墙身大样的模数问题
1.处理柱帽的问题
柱帽是比较讨厌的构造,但又是安装阶段的关键配件。柱帽带来了如下几个问题:
a)影响室内观感;b)影响外立面通窗;c)影响楼梯间休息平台净空;d)影响设备/电梯井道。
2.处理外圈梁高问题
现浇与装配外圈梁高不统一
3.处理结构找坡的问题
屋面同样采用了预制构件,所以屋面结构找坡相对来说是比较麻烦的,一切为了省钱!通过调整各排柱帽的标高、梁挑耳标高调整及山墙侧梁的处理,也算是把现场折腾的挺惨。
厂房类建筑中设备管线相对来说比较简单,所以与设备专业交圈的内容其实不算多
1.立管开洞问题
2.预留预埋问题
3.吊挂问题
内容源于网络,侵删
0人已收藏
0人已打赏
免费0人已点赞
分享
装配式施工
返回版块9504 条内容 · 132 人订阅
阅读下一篇
装配整体式高层框架结构(五)~设计审核审核要点 七天审定的图纸,确实给后续工作确实埋了很多雷!下半年除了工期紧张,同时也在不停的填坑,老白其实也还算是配合,不过因为合同关系有很多地方他也是左右为难,所以很多事情收拾的不是很及时,处理的不是很干净,这点想在后续项目复盘中做一一分述。 对模板影响调整 因为工期紧张,首要的节点就是完成一版图纸给到PC深化单位进行构件深化,并同步给到厂家进行模板的制作加工,所以在送审及审图通过后这有限的时间段一定要保证模板图准确无误。那段时间和老白也是每天几十个电话处理这些细节,落实图纸问题。
回帖成功
经验值 +10
全部回复(0 )
只看楼主 我来说两句抢沙发