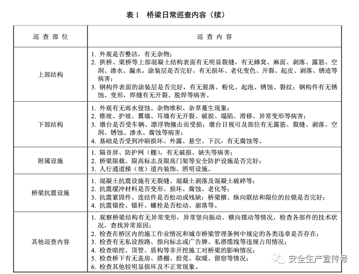
巡查内容
1 日常巡查应对巡查范围内桥梁设施的各种损坏、结构变换等状况进行检查, 巡查内容按表 1 分类。


2 巡查时,应以重要构件有无缺失、有无结构异常变化、结构或构件病害有无明显变化等影响结构安全和使用性能的状况为重点。
巡查要求
1 养护单位应根据桥梁养护的具体情况,划分巡查区域、配备巡查人员、明确职责范围。
2 日常巡查的人员及工作范围宜相对固定,养护管理单位应合理分工配置巡查人员。
3 日常巡查每组至少两人,检查人员应着专用工作服或有警示标志的反光标志服、安全帽,仪容整洁。
.4 日常巡查以目测为主,并辅以简单量测工具,对结构外表的可见病害和缺陷进行检查、记录。
5 巡查时,病害记录应明确具体位置及病害数量,并附照片。巡查信息记录《桥梁日常巡查记录表》 。发现桥梁设施明显损坏或影响车辆和行人安全时,应采取相应维护措施,并应向主管部门报告。
本文来源于网络,侵权请联系删除。
0人已收藏
0人已打赏
免费2人已点赞
分享
桥梁工程
返回版块19.44 万条内容 · 655 人订阅
阅读下一篇
张靖皋大桥南锚碇地连墙施工完成……这些是今天桥梁界的大事01 世界最宽工字钢组合梁斜拉桥柴埠溪特大桥西岸主塔封顶 宜(都)来(凤)高速公路柴埠溪特大桥西岸主塔于2023年12月31日顺利封顶。据介绍,该桥是世界最宽工字钢组合梁斜拉桥,也是湖北省首座高速公路与省道同层共建的斜拉桥。
回帖成功
经验值 +10
全部回复(0 )
只看楼主 我来说两句抢沙发