1、建设工程项目的立项批准文件或年度投资计划下达后,按照《工程建设项目报建管理办法》规定具备条件的,须向建设行政主管部门报建备案。
2、建设工程项目报建范围:各类房屋建筑(包括新建、改、扩建、翻建、大修等)、土木工程(包括道路、桥梁、房屋基础打桩)、设备安装、管道线路敷设、装饰装修等建设工程。
3、建设工程项目报建内容主要包括:工程名称、建设地点、投资规模、资金来源、当年投资额、工程规模、结构类型、发包方式、计划开竣工日期、工程筹建情况等。
4、办理工程报建时应交验的文件资料:
4.1立项批准文件或年度投资计划;
4.2固定资产投资许可证;
4.3建设工程规划许可证;
4.4资金证明。
5、工程报建程序:
建设单位填写统一格式的“工程建设项目报建登记表”(附件一),有上级主管部门的需经其批准同意后,连同应交验的文件资料一并报建设行政主管部门。
* 建设工程项目报建备案后,具备了《工程建设施工招标投标管理办法》中规定招标条件的建设工程项目,可开始办理建设单位资质审查。
1、建设单位办理招标应具备以下条件:
1.1是法人、依法成立的其他组织;
1.2有与招标工程相适应的经济、技术管理人员;
1.3有组织编制招标文件的能力;
1.4有审查投标单位资质的能力;
1.5有组织开标、评标、定标的能力。
不具备上述1.2至1.5 项条件的建设单位,须委托具有相应资质的中介机构代理招标,建设单位与中介机构签订委托代理招标的协议,并报招标管理机构备案。
2、建设单位或中介机构以下称“招标单位”。
1、招标单位填写“建设工程施工招标申请表”(附件二),有上级主管部门的需经其批准同意后,连同“工程建设项目报建登记表”报招标管理机构审批。
招标申请表包括以下内容:
工程名称、建设地点、招标建设规模、结构类型、招标范围、招标方式、要求施工企业等级、拟邀请的投标单位名称、施工前期准备情况(土地征用、拆迁情况、勘察设计情况、施工现场条件等)、招标机构组织情况等。
2、一般结构不太复杂及中小型工程应采用邀请招标。
3、采用邀请招标的,招标单位应对拟邀请参加投标的施工单位资格进行认真审查,在招标申请表中填报选定的拟邀请投标的施工单位名称。拟邀请投标的施工单位不应少于3 家。
*招标单位的招标申请得到招标管理机构批准同意后,可进行编制招标文件。
1、招标文件
招标单位应根据工程项目的具体情况,参照《招标文件范本》编写招标文件,并报招标管理机构审查,同意后方可向邀请参加投标的施工单位发放。
招标文件应包括以下内容:
1.1投标邀请书;
1.2投标须知前附表和投标须知;
1.3合同条件;
1.4合同协议条款;
1.5合同格式;
1.6技术规范;
1.7图纸;
1.8投标文件参考格式:
投标书及投标附录;
工程量清单与报价表;
辅助资料表。
2、招标文件部分内容编写说明
2.1 评标原则和评标办法
2.2投标价格
2.2.1一般结构不复杂或工期在12个月以内的工程,可以采用固定的价格,考虑一定的风险系数。
2.2.2结构较复杂或大型工程,工期在12 个月以上,应采用调整价格。价格的调整方法及调整范围应在招 标文件中明确。
2.3投标价格计算依据
在招标文件中应明确投标价格计算依据,主要有以下方面:
2.3.1工程计价类别;
2.3.2执行的定额标准及取费标准;
2.3.3执行的人工、材料、机械设备政策性调整文件等;
2.3.4材料、设备计价方法及采购、运输、保管的责任;
2.3.5工程量清单。
2.4质量标准必须达到国家施工验收规范合格标准,对于要求质量达到优良标准的,应计取补偿费用,补偿费用的计算方法应按国家或地方有关文件规定执行,并在招标文件中明确。
2.5招标文件中的建设工期应参照国家或地方颁发的工期定额来确定,如果要求的工期比工期定额缩短20%以上(含20%)的,应计算赶工措施费。赶工措施费如何计取应在招标文件中明确。
2.6由于施工单位原因造成不能按合同工期竣工时,计取赶工措施费的须扣除,同时还应赔偿由于误工给建设单位带来的损失。其损失费用的计算方法或规定应在招标文件中明确。
2.7如果建设单位要求按合同工期提前竣工交付使用,应考虑计取提前工期奖,提前工期奖的计算办法应在招标文件中明确。
2.8投标准备时间
招标文件中应明确投标准备时间,即从开始发放招标文件之日起,至投标截止时间的期限。招标单位根据工程项目的具体情况,确定投标准备时间为28 天以内。
2.9投标保证金
2.9.1在招标文中应明确投标保证金数额,一般投标保证金数额不超过投标总价的2% 。投标保证金可采用现金、支票、银行汇票。也可以是银行出具的银行保函。
2.9.2投标保证金的有效期应超过投标有效期的28 天。
2.10履约担保
中标单位应按规定向招标单位提交履约担保,履约担保可采用银行保函或履约担保书。
履约担保比率为:
2.10.1银行出具的银行保函为合同价格的5% ;
2.10.2履约担保书为合同价格的10% 。
2.11投标有效期
投标有效期的确定应视工程情况而定,结构不太复杂的中小型工程的投标有效期可定为28 天以内;结构复 杂的大型工程投标有效期可定为56 天以内。
2.12材料或设备采购供应
材料或设备采购、运输、保管的责任应在招标文件中明确,如建设单位提供材料或设备,应列明材料或设备名称、品种或型号、数量,及提供日期和交货地点等;还应在招标文件中明确招标单位提供的材料或设备计价和结算退款的方法。
2.13工程量清单
招标单位按国家颁布的统一工程项目划分,统一计量单位和统一的工程量计算规则,根据施工图纸计算工程量,提供给投标单位作为投标报价的基础。结算拨付工程款时以实际工程量为依据。
2.14合同协议条款的编写
招标单位在编制招标文件时,应根据《中华人民共和国经济合同法》、《建设工程施工合同管理办法》的规定和工程具体情况确定“招标文件合同协议条款”内容:
2.14.1在编写招标文件时,应依据有关法律、法规及国家对建筑市场管理的有关规定,结合建设工程项目的具体情况,并依据“招标文件合同条件”中应条款的规定,编写招标文件中“合同协议条款”的具体内容。
2.14.2投标单位在编制“投标文件”时,应认真考虑“招标文件合同协议条款”中对工程具体要求的规定。并在投标文件中明确对“合同协议条款”内容的响应。
2.14.3建设单位与中标单位双方应按招标文件中提供的“合同协议书格式”签订合同。
*招标文件经招标管理机构审查同意后,招标单位可向具有承担本合同工程施工能力的施工单位发出投标邀请书。
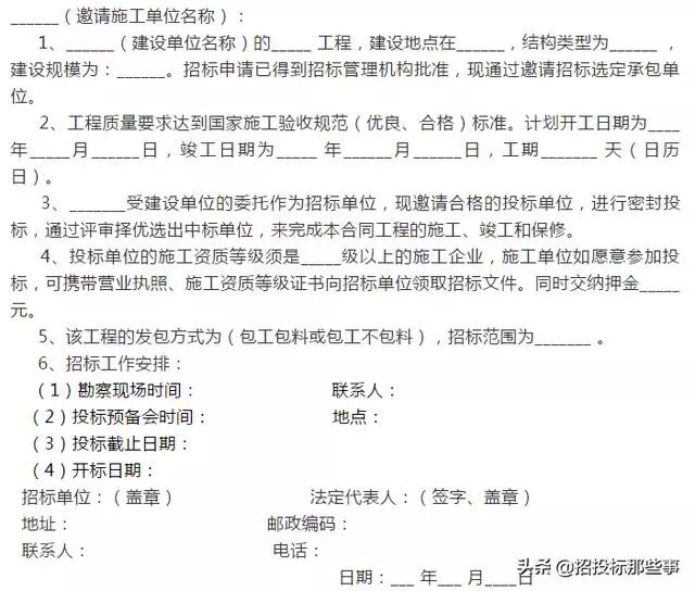
1、发出“投标邀请书”
招标单位可通过建设工程交易中心发布信息;向有能力承担本合同工程的施工单位发出投标邀请书。投标邀请书格式见(附件三)。
2、收到投标邀请书的施工单位应于7 月内以书面形式进行确认,说明是否愿意参加投标。


第一章 投标须知
前附表


总 则
1 、工程说明
1.1 工程的说明见投标须知前附表(以下称“前附表”)第 1 项和第 2 项所述。
1.2 上述工程按照《工程建设施工招标管理办法》,己办理招标申请,并得到招标管理机构批准,现通过招标来择优选定施工单位。
2 、资金来源
建设单位的资金通过前附表第 3 项所述的方式获得,并将部分资金用于本工程合同项下的合格支付。
3 、资质与合格条件的要求
3.1 为履行本施工合同的目的,参加投标的施工企业(以下称“投标单位”)至少须满足前附表第 4 项所要求的资质等级。
3.2 参加投标的施工单位必须具有独立法人资格和相应的施工资质,非本国注册的施工企业应按建设行政主管部门有关管理规定取得施工资质。
3.3 为具有被授予合同的资格,投标单位应提供令招标单位满意的资格文件,以证明其符合投标合格条件和具有履行合同的能力。为此,所提交的投标文件中应包括下列资料:
3.3.1有关确立投标单位法律地位的原始文件的副本(包括营业执照、资质等级证书及非中国注册的施工企业经建设行政主管部门核准的资质证件)。
3.3.2投标单位在过去 3 年完成的工程的情况和现在正在履行的合同情况。
3.3.3按规定的格式提供项目经理简历,及拟在施工现场或不在施工现场的管理和主要施工人员情况。
3.3.4按规定格式提供完成本合同拟采用的主要施工机械设备情况。
3.3.5按规定格式提供拟分包的工程项目及拟承担分包工程项目施工单位情况。
3.3.6投标单位提供财务状况情况,包括最近 2 年经过审计的财务报表,下一年度财务预测报告和投标单位向开户银行开具的,由该银行提供财务情况证明的授权书。
3.3.7有关投标单位目前和过去 2 年参与或涉及诉讼案的资料。
3.4 两个或两个以上施工单位组成的联营体投标时,除按本须知第 3.3 款提供组成联营体每一成员的资料外,还应符合以下规定要求:
3.4.1投标单位的投标文件及中标后签署的合同协议书,对联营体每一成员均受法律约束。
3.4.2应指定一家联营体成员作为主办人,由联营体各成员法定代表人签署提交一份授权书,证明其主办人资格。
3.4.3联营体主办人应被授权代表所有联营体成员承担责任和接受指令。并且由联营体主办人负责整个合同的全面实施,包括只有主办人可以支付费用等。
3.4.4所有联营体成员应按合同条件的规定,为实施合同共同和分别承担责任。在联营体授权书中,以及在投标文件和中标后签署的合同协议书中应对此作相应的声明。
3.4.5联营体各成员之间签订的联营体协议书副本应投标文件一起递交。
3.5 参加联营体的各成员不得再以自己名义单独投标,也不得同时参加两个或两个以上的联营体投标。如有违反将取消该联营体及联营体各成员的投标资格。
4 、投标费用
投标单位应承担其编制投标文件与递交投标文件所涉及的一切费用。不管投标结果如何,招标管理单位对上述费用不负任何责任。
招标文件
5. 招标文件的组成
5.1 本合同的招标文件包括下列文件及所有按本须知第 7 条发出的补充资料和第 13 条所述的投标预备会记录。
招标文件包括下列内容:
第一卷 投标须知、合同条件及合同格式(略)
第二卷 技术规范 (略)
第三卷 投标文件 (略)
第四卷 图纸 (略)
5.2 投标单位应认真审阅招标文件中所有的投标须知、合同条件、规定格式、技术规范、工程量单和图纸。如果投标单位的投标文件不能符合招标文件的要求,责任由投标单位自负。实质上不响应招标文件要求的投标文件将被拒绝。
6. 招标文件的解释
投标单位在收到招标文件后,若有问题需要澄清,应于收到招标文件后以书面形式(包括书面文字、电传、传真、电报等,下同)向招标单位提出,招标单位将以书面形式或投标预备会的方式予以解答(包括对询问的解释,但不说明询问的来源),答复将送给所有获得招标文件的投标单位。
7. 招标文件的修改
7.1 在投标截止日期前,招标单位都可能会以补充通知的方式修改招标文件。
7.2 补充通知将以书面方式发给所有获得招标文件的投标单位, 补充通知作为招标文件的组成部分,对投标单位起约束作用。
7.3 为使投标单位在编制投标文件时把补充通知内容考虑进去,招标单位可以酌情延长递交投标文件的截止日期。
7.4 补充通知须报招标管理机构核准。
投标价格说明
8、投标价格
8.1投标价格
8.1.1除非合同中另有规定,具有标价的工程量清单中所报的单价和合价,以及报价汇总表中的价格应包括施工设备、劳务、管理、材料、安装、维护、保险、利润、税金、政策性文件规定及合同包含的所有风险、责任等各项应有费用。
8.1.2投标单位应按招标单位提供的工程量计算工程项目的单价和合价。工程量清单中的每一单项均需计算填写单价和合价,投标单位没有填写单价和合价的项目将不予支付,交认为此项费用已包括在工程量清单的其他单价和合价中。
8.2投标价格采用方式
8.2.1如果采有8.2.2价格固定,则删除8.2.3价格调整;反之,采用8.2.3价格调整,则删除8.2.2价格固定。
8.2.2价格固定(备选条款A)
投标单位所填写的单价和合价在合同实施期间不因市场变化因素而变动,投标单位在计算报价时可考虑一定的风险系数。
8.2.3价格调整(备选条款B)
投标单位所填写的单价和合价在合同实施期间可因市场变化因素而变动。
8.3投标货币投标文件报价中的单价和合价全部采用人民币表示
投标文件的编制
9、投标文件的语言
投标文件及投标单位与招标单位之间与投标有关的来往通知、函件和文件均应使用中文。
10、投标文件的组成
10.1投标单位的投标文件应包括下列内容:
. 投标书 . 具有标价的工程量清单与报价表
. 投标书附录 . 辅助资料表
. 投标保证金 . 资格审查表(资格预审的不采用)
. 法定代表人资格证明书 . 按本须知规定提交的其它资料
. 授权委托书
10.2投标单位必须使用招标文件第三卷提供的表格格式,但表格可以按同样格式扩展,投标保证金、履约保证金的方式按本须知有关条款的规定可以选择。
11、投标有效期
11.1投标文件在本须知第16条规定的投标截止日期之后的前附表第5项所列的日历日内有效。
11.2在原定投标有效期满之前,如果出现特殊情况,经招标管理机构核准,招标单位可以书面形式向投标单位提出延长投标有效期的要求。投标单位须以书面形式予以答复,投标单位可以拒绝这种要求而不被没收投标保证金。同意延长投标有效期的投标单位不允许修改他的投标文件,但需要相应地延长投标保证金的有效期,在延长期内本须知第12条关于投标保证金的退还与没收的规定仍然适用。
12、投标保证金
12.1 投标单位应提供不少于前附表第6项规定数额的投标保证金,此投标保证金是投标文件的一个组成部分。
12.2 根据投标单位的选择,投标保证金可以是现金、支票、银行汇票。也可以是在中国注册的银行出具的银行保函,银行保函的格式,应符合招标文件的格式,银行保函的有效期应超出投标有效期28天。
12.3 对于未能按要求提交投标保证金的投标,招标单位将视为不响应投标而予以拒绝。
12.4 未中标的投标单位的投标保证金将尽快退还(无息),最迟不超过规定的投标有效期期满后的14天。
12.5 中标单位的投标保证金,按要求提交履约保证金并签署合同协议后,予以退还(无息)。
12.6 如投标单位有下列情况,将被没收投标保证金:
12.6.1投标单位在投标有效期内撤回其投标文件;
12.6.2中标单位未能在规定期限内提交履约保证金或签署合同协议;
13、投标预备会
13.1 投标单位派代表于前附表第7项所述时间和地点出席投标预备会。
13.2 投标预备会的目的是澄清、解答投标单位提出的问题和组织投标单位考察现场,了解情况。
13.3 勘察现场
13.3.1投标单位可能被邀请对工程施工现场和周围环境进行勘察,以获取须投标单位自己负责的有关编制投标文件和签署合同所需的所有资料。勘察现场所发生的费用由投标单位自己承担。
13.3.2投标单位向投标单位提供的有关施工现场的资料和数据,是招标单位现有的能使投标单位利用的资料。招标单位对投标单位由此而作出的推论、理解和结论概不负责。
13.4 投标单位提出的与投标有关的任何问题须在投标预备会召开7天前,以书面形式送达招标单位。
13.5 会议记录包括所有问题和答复的副本,将迅速提供给所有获得招标文件的投标单位。由于投标预备会而产生的对本须知第5.1款中所列的招标文件内容的修改,由招标单位按照本须知第7条的规定,以补充通知的方式发出。
14、投标文件的份数和签署
14.1 投标单位按本须知第10条的规定,编制一份投标文件“正本”和前附表第8项所述份数的“副本”,并明确标明“投标文件正本”和“投标文件副本”。投标文件正本和副本如有不一致之处,以正本为准。
14.2 投标文件正本与副本均应使用不能擦去的墨水打印或书写,由投标单位法定代表人亲自签署并加盖法人单位公章和法定代表人印鉴。
14.3 全套投标文件应无涂改和行间插字,除非这些删改是根据招标单位的指示进行的,或者是投标单位造成的必须修改的错误。修改处应由投标文件签字人签字证明并加盖印鉴。
《建设工程施工公开招标招标文件》的“合同条件”,采用国家工商行政管理局和建设部颁发的《建设工程施工合同》(GF-91-0201)的“合同条件”。
合同协议条款内容,依据《合同条件》结合具体工程情况,涉及招标单位的条款,在招标文件中提出;涉及投标单位的条款在投标文件中进行响应。本合同协议条款是模拟提示性的,招标单位应结合工程实际情况制订具体内容。


合同协议书格式 银行履约保函格式
履约担保书格式 预付款银行保函格式





工程建设地点的现场条件:
一、现场自然条件
(包括:现场环境、地形、地貌、地质、水文、地震烈度及气温、雨雪量、风向、风力等)
二、现场施工条件
(包括:建设用地面积、建筑物占地面积、场地拆迁及平整情况、施工用水、电及有关勘探资料等)
三、本工程采用的技术规范
建设单位:________
1、根据已收到的招标编号为______ 的_______ 工程的招标文件,遵照《工程建设施工招标投标管理办法》的规定,我单位经考察现场和研究上述工程招标文件的投标须知、合同条件、技术规范、图纸、工程量清单和其他有关文件后,我方愿以人民币_______ 元的总价,按上述合同条件、技术规范、图纸、工程量清单的条件承包上述工程的施工、竣工和保修。
2、一旦我方中标,我方保证在_____ 年______月______日开工,_________ 年_______月______日竣工,即______ 天(日历日)内竣工并移交整个工程。
3、如果我方中标,我方将按照规定提交上述总价5% 的银行保函或上述总价10%的由具有独立法人资格的经济实体企业出具的履约担保书,做为履约保证金,共同地和分别地承担责任。
4、我方同意所递交的投标文件在“投标须知”第11 条规定的投标有效期内有效,在些期间内我方的投标有可能中标,我方将受此约束。
5、除非另外达成协议并生效,你方的中标通知书和本投标文件将构成约束我们双方的合同。
6、我方金额为人民币____________________________ 元的投标保证金与本投标书同时递交。
投标单位:(盖章)
单位地址:
法定代表人:(签字、盖章)
邮政编码:
电话:
传真:
开户银行名称:
银行帐号:
开户行地址:
电话:
日期:___年___ 月___日













一 、招标过程
㈠ 工程综合说明
工程名称:建设地点:结构类型:建设规模:
发包方式:质量标准:招标范围:
㈡ 招标过程
1、招标文件报审时间、招标管理机构核准时间;
2、发出投标邀请书的时间;
3、发放招标文件的情况;
4、参加现场勘察和投标预备会情况;
5、至投标截止时间收到投标单位投标情况;
二、 开标
开标时间、地点,参加单位、及开标情况;
三 、 评标过程
㈠ 评标委员会的组成单位及人员情况;
㈡ 评标考虑的内容:
1 、投标文件符合性鉴定
3 、审核报价
4 、投标文件的澄清
5 、投标文件的综合评价
四、具体评审和推荐意见
五、附件
㈠ 评标委员会或评标小住组人员名单;
㈡ 投标文件符合性鉴定表 (一);
㈢ 投标文件符合性鉴定表 (二);
㈣ 投标报价评比表;
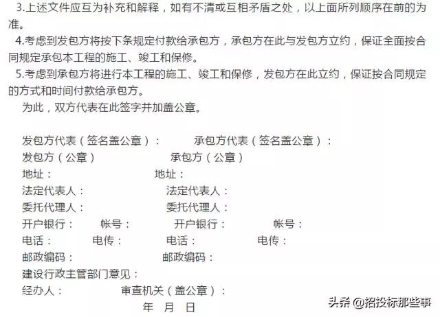
建设单位、招标单位 :(盖章)
法定代表人 :(签字、盖章)
委托代理人 :(签字、盖章)
日期 :_____ 年 ______月 ______ 日
0人已收藏
0人已打赏
免费0人已点赞
分享
建筑方案设计
返回版块21.18 万条内容 · 300 人订阅
阅读下一篇
项目报规详细流程以及所需资料说到报规从事设计行业的人对这两个词肯定不陌生 都对其有一定的了解,但发现又不是很清楚 于是,小编我精心整理了一份详细流程以及需要资料 无论你是甲方还是乙方都能从中得到你想要的
回帖成功
经验值 +10
全部回复(0 )
只看楼主 我来说两句抢沙发