国内城市影像 图片来自谷歌卫星影像
国外城市影像 图片来自谷歌卫星影像
日照标准对住宅建设有着重要的影响,我们不禁提出疑问:难道只有这样的形态才能通过日照?或是规定不能建其他朝向的房子?或是没有人愿意住其他朝向的房子?
想弄清楚这个问题,我们首先看一下各地区执行的是怎样的规范。目前中国居住建筑普遍采用的日照标准是《城市居住区规划设计标准》和《住宅设计规范》,同时自2002年各省市结合气候条件和城市特点编制相关技术规定。我国各区域气候差异较大,我们整理了46个具有代表性城市的日照规定,对居住建筑尝试分析现行日照标准对城市建设的影响。
图片截自《城市居住区规划设计标准》GB50180-2018
这46个城市主要集中在经济发达、建设用地紧张的东部和中部区域,涵盖Ⅰ-Ⅴ建筑气候区,主城区常住人口大于50万,北至哈尔滨,南至三亚。城市分布如下图所示。
日照标准对多层、高层建筑影响是不一样的,多层建筑受高度-影长制约,按高度角控制,普遍采用高宽比的方式控制建筑间距;高层建筑受面宽-角度制约,投影范围影响广,普遍采用“日照分析+最小间距”的方式控制。

多层建筑日照间距示意
高层建筑日照时数范围示意
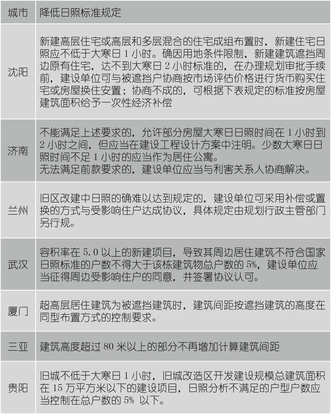
国家规范只确定了居住建筑有效日照时数和标准日,下面我们从多层建筑间距和高层日照时数及其他形式三个方面比对地方规定与国家标准。
向左可滑动图片
除去台北和香港对建筑间距没有日照要求,44个城市中有15个城市降低了日照标准。其中,上海、广州、深圳等一线城市体现出土地资源紧张方面的考虑;而高纬严寒地区的哈尔滨等本更需要日照的城市由于满足日照标准的难度较大所以降低了日照标准;四川盆地湿润多雨需要更多日照并且容易满足国家标准的地方也降低了日照标准。有21个城市提高了日照标准,多为Ⅱ、Ⅲ气候区东部城市(山东、江苏、浙江)和日照充足的Ⅳ气候区。整体上降低标准的幅度较大,提高标准的幅度较小。除土地紧张因素外,各城市对国家标准的调整并无明显依据,甚至在最需要阳光的地方降低了日照标准。
下图横轴城市按照纬度从高至低排序,纵轴为高层建筑日照时数难度从低到高排布:大寒日1H<冬至日1H<大寒日2H<大寒日3H。(图中纵坐标间隔不代表实际影响面积关系,红色实线为国标)
从图中可以看出,首尾Ⅰ、Ⅳ气候区降低标准的城市较多,另外,上海和四川盆地地区也降低了标准,提高标准的只有福州。考虑到福州位于Ⅲ、Ⅳ气候区交界,而福建省大部分城市位于Ⅳ气候区,为统一而做出调整也能理解。
① 对保障房降低日照标准的城市
向下可滑动图片
研究的46个城市包含了大多数一二线城市,在这些城市中,只有4个城市对保障房降低了日照标准,只有北京与上海明确新建商品房需要配建一定比例保障房。另外,合肥及广东省广州、东莞、佛山等城市提出在“十四五”期间争取建设一定比例的保障房。香港自1954年就开始建设公屋,保障了大约50%的人口,而深圳只有4%,受保障的可能还不是最低收入者。
② 其他条件降低日照标准的城市
向下可滑动图片
在旧改、高容积率等用地紧张的情形下,有些城市做了降低日照标准的说明。
综上,我们将地方多层建筑间距(N%=0.5*(L地-L国)/L国)、高层建筑时数(1H=5%)、保障房(5%)、其他政策(2%)等因素赋予一定比例权重进行叠加,得到下图地方标准与国标的综合比对:
我们将城市按GDP从高到低排序,比对人口和综合评价。图中蓝色柱为人口,红色实线为500万人口及综合评价0%的分界线。44个城市中有21个城市降低了日照标准,人口超过500万的城市有13个。在人口超过500万而提高日照标准的只有南京、青岛、佛山、昆明这四个城市。
向左可滑动图片
图片来自谷歌卫星影像
另一方面,在高日照标准区,市场也是接受非南北向住宅的。例如,济南的北坦小区,朝南的房子和朝东的房子单价并没有太大差别,目前均为1.2万/平方米左右。
图片来自链家
图片来自链家
现实生活中,大家对朝向的需求也是不一样的。东西朝向的住宅对于那些白天大部分时间不在家,喜欢东方升起的朝阳,避免下午西晒的人来说,也是非常合适的居所。
设计师也可以挑战常规板楼、塔楼,精雕细琢地设计不一样的满足日照标准的住宅,例如北京百子湾公租房,容积率3.5,虽然是保障房,但仍保证每家每户都有阳光照射。
图片来自存在建筑-建筑摄影
图片来自谷歌卫星影像
我们比较了不同日照要求下的住区形态发现:在无日照规范的时期主要是围合式布局;在日照规范高要求期,80年代以多层行列式为主,90年代以塔楼、板楼为主;到了千禧年后的日照规范低要求期,在大城市中心区逐渐出现了高密度围合式住区形态。

我们看到大多数城市最初的建筑肌理是围合的,连最北方的哈尔滨都是如此,和国外同纬度城市肌理相差不大。这种围合一方面提供了高贴线率的街墙和具有生活气息的街道,另一方面为地块内部提供了半开放院落空间。但经历了三十多年的快速城市建设,中国城市住区却变成了如今以大板楼为主的肌理。


图片来自谷歌卫星影像
总体来说,日照标准可以根据土地资源情况降低,市场接受不同朝向的住宅,设计师也可以设计出不同形态的建筑。城市需要集聚的密度以保持效率、人性化的空间和宜人的街道界面以保持活力。以保障房为窗口,我们看到了未来住宅更多的可能性。



制定日照标准的初衷是改善居住条件,但现在很多时候已经成为了制约城市更好地发展的绊脚石。日照间距造成了土地的浪费、日照标准违背了“居者有其屋”的基本需求、本末倒置地出现不合理的户型、僵化的日照观念影响城市形态,我们的城市应该更加关注经济建设与环境配套,让土地利用率更高、让交通更高效便捷、让配套服务更加完善、让城市空间更宜人。享受阳光很正确,但在城市发展和满足所有人的基本居住需求以及更多人的多元需求方面,我们不应该采用一刀切的标准。
基于经济发展、人口密度、土地资源等因素考虑,建议超大、特大城市(城区常住人口500万以上)提高土地利用效率,进一步降低日照标准,制定更经济的多层建筑间距,降低高层日照时数标准,细化高层遮挡赔偿标准,更多用经济手段、市场调节来解决日照问题,以满足更多人群的基本居住需求而非部分人的光照需求;
鉴于大多数城市仍以国标为准,建议国标对日照标准进一步细化,或取消国家标准而由各城市自主确定日照标准。
居住权优于日照权,建议更低标准、更大比例地建设保障性住房,或允许开发商建设部分不满足日照标准的住宅,在销售时明确标注,采用市场化的方式,以更低的价格对外销售,以满足市场上多元化不同类型的居住需求。这有利于从源头上减少群租房、地下室居住等违法且有安全隐患的居住方式。
0人已收藏
0人已打赏
免费1人已点赞
分享
建筑方案设计
返回版块21.18 万条内容 · 298 人订阅
回帖成功
经验值 +10
全部回复(0 )
只看楼主 我来说两句抢沙发