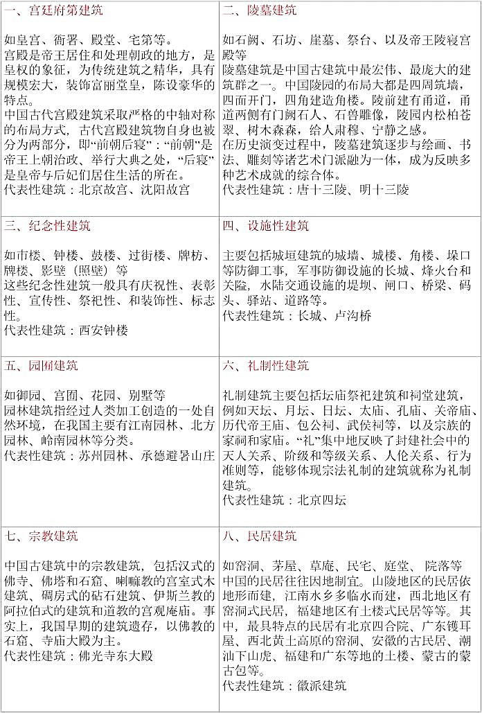
01
中国古建筑的分类

02
中国古建筑的结构
用最简单的方式,我们可以把一座中国古建筑理解为三个部分:屋顶,屋身,和台基。(更严谨一些的说法,是屋架层、铺作层、柱网层和台基)

① 屋顶的样式和等级

屋顶级别
一级
重檐庑殿顶
清代所有殿顶中最高等级。这种殿顶构成的殿宇平面呈矩形,面宽大于进深,前后两坡相交处是正脊,左右两坡有四条垂脊,分别交于正脊的一端。重檐庑殿顶,是在庑殿顶之下,又有短檐,四角各有一条短垂脊,共九脊。主要适用于重要的佛殿、皇宫的主殿;象征尊贵
例:故宫太和殿?

二级
重檐歇山顶
共有九条屋脊,即一条正脊、四条垂脊和四条戗脊,因此又称九脊顶。由于其正脊两端到屋檐处中间折断了一次,分为垂脊和戗脊,好像“歇”了一歇,故名歇山顶。其上半部分为悬山顶或硬山顶的样式,而下半部分则为庑殿顶的样式。常见于宫殿、园林、坛庙式建筑
例:北京天安门?

三级
单檐庑殿顶
其外形即重檐庑殿顶的上半部,是标准的五脊殿。重要的建筑多用此屋顶。
例:奉国寺大殿?

四级
单檐歇山顶
其外形一如重檐歇山顶的上半部。配殿的大部分是这种顶式,如故宫中的东、西六宫的殿宇等。
例:隆兴寺天王殿?

五级
悬山顶
不仅有前后屋檐,两端还有与前后檐尺寸相同的檐。于是其两山部分便处于悬空状态。
例:民居?、神橱、神库

六级
硬山顶
两侧山墙同无眠齐平或略高出屋面。
例:普通民居?

七级
卷棚顶
将硬山,悬山或歇山顶之正脊作成圆弧形曲线。分别称为“卷棚硬山”,“卷棚悬山”或“卷棚歇山”。多用于北方民居、园林等建筑。
多见于民间建筑
例:山西祁县昭馀古城?

八级
攒尖顶
建筑物的屋面在顶部交汇为一点,形成尖顶的屋顶。多见于亭台楼阁
例:爱晚亭?


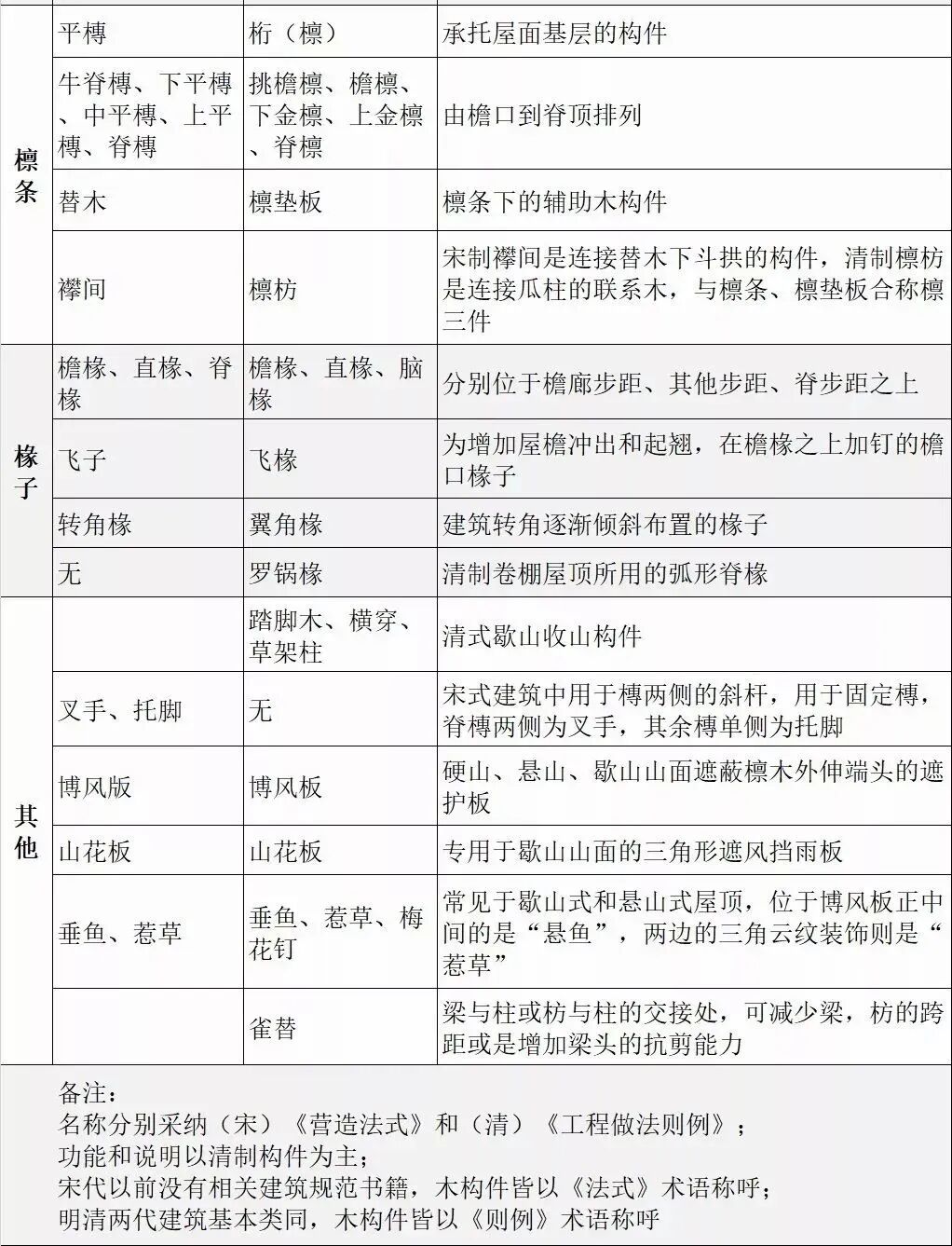
② 屋身 | 梁架
《营造法式》记述了三种结构形式:殿堂结构、厅堂结构、簇角梁结构。到了清代《工程做法则例》中则分为大式和小式。这些结构做法主要用于官式建筑的设计结构,针对性强却不全面。
单从梁架做法上,中国传统建筑梁架形式分为三种:1抬梁式;2穿斗式;3井干式。

特点:柱子排列紧密,支撑重量的柱子可以不必用较粗的。优点是,较小的材料可以建造较大的房屋,缺点是柱和枋较多,室内不能形成较大的连通空间。
长江流域、东南、西南地区习惯用穿斗式架构。
井
干
式




③ 屋身 | 斗拱
中国建筑上特有的构件,是由方形的斗、升、拱、翘、昂组成,是较大建筑物的柱与屋顶间之过渡部分。
斗拱在大木结构中起着以下四个方面作用:
1. 荷载作用:位于柱与梁之间,由屋面和上层构架传下来的荷载,要通过斗拱传给柱子,再由柱传到基础,因此,它起着承上启下,传递荷载的作用。
2. 增大距离:向外出挑,可把最外层的桁檀挑出一定距离,使建筑物出檐更加深远,造形更加优美、壮观。在它成型之后很长一段时间内,被作为构件大小的基本尺度。
3. 装饰作用:构造精巧,造形美观,如盆景,似花篮,又是很好的装饰性构件。后来的斗拱逐渐变为装饰(后来采用砖墙,出檐变近许多,作用减少),也是区别建筑等级的标志。越高贵的建筑斗拱越复杂、繁华。
4. 抗震作用:“斗”与“拱”之间以榫卯连接,结合紧密,层层叠叠,遇到地震时榫卯可以伸缩,具有一定的弹性,从而保证建筑物的安全。


03
如何区分不同年代的古建筑
纵观中国古建筑的发展历程,从早期至唐代木结构体系日渐成熟,至宋代已有《营造法式》一书来规范指导各式建筑的做法。宋元以后,建筑构造趋向于标准化。
NO.1 先秦建筑
“茅茨土阶”的台榭体系(茅草屋顶,夯土筑台)。
高等级的建筑建立在夯土台之上,以土台高低区分等级。建筑以阶梯形夯土台为核心、倚台逐层建造,外观往往非常宏大。

NO.2 秦汉式建筑
淘汰台榭体系,开始大兴砖瓦和木构技术,抬梁式和穿斗式建筑大量出现,形成初步的形制风格。
整体造型平直舒展、脊端、檐角微微上翘、屋顶装饰朴实无华,出现了简单的早期斗拱。


NO.3 唐宋式建筑
整体上,这个时期,屋顶屋檐有明显下弯曲线,脊端檐角上翘度比较大,屋脊屋檐及木架装饰趋于繁华。
具体说,隋唐建筑,斗拱硕大,出檐深远,举折和缓,四翼舒展,屋顶整体感觉比较大气稳重,常用朱白两色彩画,朴素大方。宋代建筑,精致秀丽,彩画繁简得当,渐趋绚丽。辽金地处北方,对风格承袭唐代较多。元代又承袭金代,风格偏向于粗放不羁。

NO.4 明清式建筑
建筑转型到稳固、提高和标准化时期。
整体造型稳重大方,屋脊屋檐中规中矩,正脊平直,翼角稍翘,装饰豪华。
斗拱比例缩小,出檐距离大为减少。屋顶坡度陡峭高耸,曲线减少,形态更加拘束严谨。

0人已收藏
1人已打赏
免费18人已点赞
分享
结构资料库
返回版块41.29 万条内容 · 424 人订阅
阅读下一篇
木结构常用到的几种木料中国古建筑总体上说,是以木结构为主体框架支撑起来的。从构造上看,木柱支撑梁架构成了北方“抬梁”式的建筑。这种以木梁柱的结构形式,营造出了一种极富弹性的框架体系,使得建筑可以做到“墙倒屋不塌”。用木柱围拢出的建筑空间,可大可小,可高可低,大到可以随意敞开, 小到可以紧缩而留有小部分空间。因此,木材最适宜营造古建筑,它的使用量比较广泛,种类也比较多,最常用到的材质有落叶松、红松、白松、樟松等品种。
回帖成功
经验值 +10
全部回复(7 )
只看楼主 我来说两句-
三纹石
沙发
2023-11-09 15:25:09
赞同0
-
jgtruck
板凳
2023-11-03 16:22:03
赞同0
加载更多中国古代木结构建筑历史渊源,结构精巧,文化底蕴浓厚,乃国粹,值得传承!多谢楼主分享,大赞一个!![]()
![]()
![]()
回复 举报
不错不错,打开眼界,谢谢楼主分享
回复 举报