土木在线论坛 \ 电气工程 \ 继电保护 \ 继电保护定值计算实例

继电保护定值计算实例

发布于:2023-09-26 15:11:26 来自:电气工程/继电保护 [复制转发]
  • 线路保护整定实例

  • 变压器保护整定实例
  • 电容器保护整定实例
  • 电动机保护整定计算实例
  • 电动机差动保护整定计算实例
  • 变压器差动保护的整定与计算

线路保护整定实例

图片

图片

图片

图片

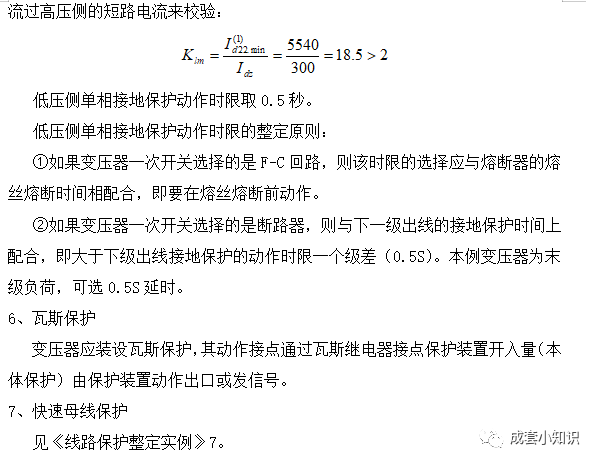
10KV变压器保护整定实例

图片

图片

图片

图片

电容器保护整定实例

图片

图片

图片

电动机保护整定计算实例

图片

图片

图片

图片

电动机差动保护整定计算实例

图片

变压器差动保护的整定与计算

图片

图片

(文章来源:成套小知识  图片来源:成套小知识


  • cof_12718061
    cof_12718061 沙发

    好资料,很有帮助,感谢楼主分享

    2023-09-28 09:36:28

    回复 举报
    赞同0
这个家伙什么也没有留下。。。

继电保护

返回版块

7.33 万条内容 · 486 人订阅

猜你喜欢

阅读下一篇

母线保护基本原则

一、装设母线保护的基本原则 母线发生故障的几率较线路低,但故障的影响面很大。这是因为母线上通常连有较多的电气元件,母线故障将使这些元件停电,从而造成大面积停电事故,并可能破坏系统的稳定运行,使故障进一步扩大,可见母线故障是最严重的电气故障之一,因此利用母线保护清除和缩小故障造成的后果,是十分必要的。 母线保护总的来说可以分为两大类型:一、利用供电元件的保护来保护母线,二、装设母线保护专用装置。

回帖成功

经验值 +10