一、概述
桥梁横向拼接技术的用途


桥梁横向拼接技术的知识结构体系

桥梁横向受力计算特点
公路桥梁特别是大跨径桥梁作为一种带状结构,一般将横向刚度简化为刚性从而将全桥为平面杆系进行计算。
对于中小跨径桥梁、宽桥、横向多梁组合桥,横向影响因素不可忽略,则采用横向分配系数的理论仍将全桥简化为平面杆系。
中小跨径桥梁、宽桥、横向多梁组合桥的计算过程

二、横向拼接方式


横向拼接方式:有缝连接

横向拼接方式:无缝连接

三、横向拼接计算
横向分配系数计算


(注:本方法参考《东北公路》2019年第4期《公路桥梁荷载横向分布系数简化计算》。作者:宋建永、张浩阳、张树仁)







横向分配系数的变化范围:
完全铰接时达到最大值,
完全刚接时达到最小值。
半刚接时横向分配系数与刚接程度相关。
横向拼接计算:连接部计算
连接部计算主要是相邻两片梁之间板的计算。可参考《公路钢筋混凝土及预应力混凝土桥涵设计规范(JTG D62-2019)》中4.1节中相关要求。

注:如横向为新老桥拼接时,不均匀沉降几乎肯定发生,除了采用预压等措施外,需要增加不均匀沉降的计算值。
拼宽连接部计算中施加单位力或单位位移单宽板的受力模型。
(1)铰接对翼缘根部受力不利
(2)翼缘根部上下缘均需配置受力钢筋

四、技术应用
1 局部拼接的理论基础——力矩传递法计算横向分配系数

刚接计算法图示

铰接计算法图示

不等刚度铰接计算法图示


2 横向模块化设计




3 拼宽桥梁设计或互通接入口桥梁设计









4 新型横向拼装桥梁




5 平面错孔桥梁

对于交宽桥梁跨越斜交道路、沟渠的情况,利用桥梁分幅,进行斜桥正做,也可省去复杂的斜桥分析计算,简化设计和施工。
6 加固桥梁

五、横向拼接设计原则
第1章 总 则
第2章 测量调查要求
第3章 设计原则
第1章 总 则
1.1本设计原则的制定是为新老桥梁横向拼接加宽的结构设计提供基本技术准则和设计参考。
1.2 新老桥梁横向拼宽是指桥梁整体在横向为分期修建,或在原有桥梁横向以拼接加宽的方式新建新的桥梁,最终形成整体桥面的桥梁设计方案。
1.3新老拼宽桥梁除满足本设计原则外,尚应符合国家现行的有关标准和规范。
1.4 新老结构连接形式
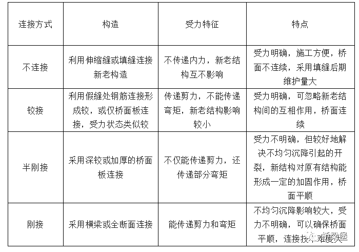
上部构造可采用有缝连接(不连接)、铰接、半刚接、刚接等多种方式;下部构造可采用连接或不连接等形式。有缝连接、铰接属于弱连接,半刚接、刚接属于强连接。
1.5 新老结构的类型及拼接方案
新老结构上部构造类型主要有预制T梁、预制空心板、预制箱梁、现浇箱梁等。采用同种类型的结构进行拼宽,为同刚度拼宽;采用不同类型的结构进行拼宽,为异刚度拼宽。设计中尽量采用同刚度拼宽。
1.6各种连接形式见下表,可根据工程特点进行选用。

第2章 测量调查要求
2.1 新老结构拼接设计中,必须对原有构造物进行充分、完整的调查,以取得足够的设计资料。
2.2 被拼接的原有构造物调查主要有3项内容:
(1)使用现状调查
(2)特征点测量
(3)设计资料和竣工资料的搜集
2.3被拼接的原有构造物使用现状调查包括外观普查、桥梁检测、荷载试验等,可参考相关规范进行。
2.4 外形特征点测量:被拼接的原有桥梁应在桥梁外边缘布设几何外形测点,跨径≤20m的桥,在墩中心线处外边缘布设测点;跨径>20m的桥,除了在墩中心线处外边缘布设测点,还需在跨中外边缘布设加密测点,测点间距不大于20m。
2.5 高程特征点测量:被拼接的原有桥梁应在桥梁护栏内边缘布设高程测点,布点位置可对应外形测点,在护栏内侧布设。
2.6 桥长控制点测量:在各桥伸缩缝处的外形测点和高程测点兼做桥长控制点,位置在伸缩缝中心线处的护栏内外侧。
2.7各测点可利用GPS-RTK测量坐标值,利用电子水平仪测量高程值。但外形测点控制坐标,高程测点控制高程,桥长控制点为坐标、高程双控制。
2.8 桥梁拼接基准线:设计前应利用外形测点拟合桥梁拼接基准线,单孔桥、直线桥(包括弯桥直做的桥梁)应为直线;多孔弯桥应为曲线。拟合后的桥梁拼接基准线应与外形测点的距离均不小于5cm。基准线的两端起讫于原桥伸缩缝中心线。拼接部分的上部构造布置以该基准线为设计基础。
2.9 桥梁高程复核,拼接部分的高程应以原桥高程测点为基准设计。设计高程与测点高程推算的该点高程相差应不小于3cm,可利用桥面铺装层调整,否则应调整纵面线型重新设计。
2.10 涵洞、通道特征点:明涵、明通参见桥梁;暗涵、暗通控制测点为进出口中心处涵顶和涵底处(通道相同)。该特征点同时为外形特征点和高程特征点。

第3章 设计原则
3.1 横向组合后的桥梁应满足整体使用要求。
3.2 组合桥梁的各组合部分应采用同一荷载等级。新建结构连接原有结构的桥梁应对原有结构部分进行验算,应与新建结构满足相同的荷载标准。
3.3 桥梁各横向组合部分宜采用相同的结构形式和跨径。为最大限度地发挥结构抗力,应尽量加强横向联系。
3.4 当横向各组合部分为不同的结构形式或跨径时,存在横向刚度差,为避免应力集中,应采用铰接或不连接等弱连接形式,弱化横向联系,同时加强纵向刚度,以确保结构的受力安全。
3.5 宽拼接桥(拼接部分>5m)的拼接方式:拼接部分基本为独立受力模式,原则上采用上部构造弱连接,下部构造不连接方式。窄拼接桥(拼接部分≤3m)的拼接方式:拼接部分难以独立受力或独立受力性能不佳,需要与原结构共同受力,原则上采用上部构造强连接、下部构造连接方式。介于二者之间的情况可根据具体情况采用合适的拼接方式。
3.6 拼接桥梁应注意桥路配合,当桥梁位于平曲线上时,左右加宽桥须按相应曲率布置。位于纵坡处,加宽桥应与原桥纵坡拟合一致。
3.7拼接桥的基础形式考虑到减小对老桥基础的影响,原则上采用桩基础;当地基条件较好时,也可采用与原桥相同的基础形式,但应注意考虑减小结构沉降的措施。
3.8 当拼接桥新老结构均为摩擦桩时,拼宽部分新桥桩长应比原有老桥桩长长。
3.9 对于桥下净空受限的主线上跨桥,通过调整被交道纵坡或适当降低上部结构建筑高度的方案进行扩建,以使桥下净空满足规范要求。
3.10 被阻断、破坏的既有设施(水管、过桥管线、人行道),本次设计应根据地方需要,考虑恢复与改移。
3.11 拼接方案选择应充分考虑施工对行车的影响,并考虑维持交通施工方案的合理。
3.12 铺装厚度应尽可能与老桥保持一致。
3.13 横隔板属于强连接构造,能加强横向联系,减小横向分布系数,从而分担主梁单梁荷载。但其适应变形能力底,容易造成较大应力集中而被破坏。建议新老拼接部位不宜采用横隔板,而采用边梁形式。新建结构之间可采用横隔板。
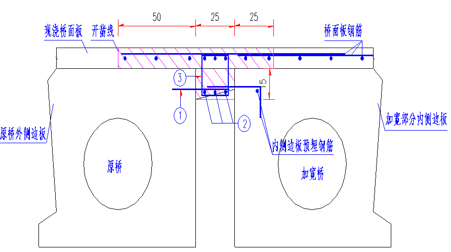
3.14 湿接缝是新老结构拼接的重要构造,起到连接新老结构桥面板的作用,为了减小新老结构不均匀沉降,湿接缝应在新结构施工完毕后预压三个月后进行。
3.15 湿接缝尽量采用标准构造,以便标准化设计和施工。
图2 标准湿接缝示意图
3.16 湿接缝及梁内预埋的横向连接钢筋应不小于φ16,纵向钢筋不小于φ12。
3.17 为加强连接部结构整体性,预制结构连接端部应有伸出钢筋与桥面板连接成整体。
3.18 湿接缝应采用收缩补偿混凝土。
3.19 湿接缝的常规宽度为50~100cm,特殊情况下宽度应在20~130cm之间,否则应进行单独设计。
3.20 老桥翼缘切割方法:
(1)对于预制结构的小悬臂,如悬臂宽度比护栏宽度大,切割护栏的宽度;如悬臂宽度比护栏小,拆除护栏后切割悬臂宽度即可。
(2)对于现浇结构的大悬臂,如为普通钢筋混凝土悬臂,切割100~125cm宽度;如为横向预应力悬臂,则需采用特殊设计的拼接方式。
3.21 老桥翼缘凿除方法:切割掉护栏及外边缘后,需要对老桥翼缘进一步凿除,以露出横向钢筋进行连接,凿除宽度一般为25cm。
3.22 老桥上部构造翼缘无法凿除并进行钢筋连接的,应进行侧向植筋。下部构造进行连接的,应进行侧向植筋。
3.23 弱连接计算中,可新老结构分别计算,忽略相互间的影响,新老结构接缝两侧均按边梁考虑;强连接计算中,不可忽略新老结构间的影响,应整体计算。
为满足“边施工、边通车”的需要,空心板梁的连接采用方法是:拆除老桥外侧护栏及边板悬臂,在老桥外侧边板上种植连接钢筋,连接钢筋与新板预埋钢筋进行焊接,然后连接老桥与新拼桥的桥面铺装钢筋。
结构的拼接构造
空心板结构的拼接:






T梁结构的拼接:
拆除老桥外侧护栏,凿除老桥外侧边梁的外翼板砼,保留翼板内钢筋,在对应的横隔梁位置种植外侧横隔梁钢筋,立模现浇外侧横隔梁,安装拼宽桥梁的工、T、空心板梁,用钢板和高强螺栓连接拼接处两侧梁的横隔梁,完成拼宽桥梁间的横隔梁连接,再立模浇筑拼接处现浇桥面板。完成新老桥梁间的直接连接。





拼宽后,新桥混凝土徐变作用可使老桥跨中、支点的弯矩作用变大,但徐变作用效应占设计内力比重不大。
新拼接部分的收缩引起轴力和横向弯矩作用,横向弯矩数值较小,可忽略。轴力引起的最大拉应力较小,影响不大。
在新、旧T梁间加设横隔梁后,新、旧T梁间桥面板受力和裂缝宽度均较小。新旧基础整体沉降差作用下端横隔梁的受力最不利,新旧混凝土收缩徐变作用下,一联两端的横隔梁受力最不利。

小跨径板连接主要构造:
拼宽部分采用整体现浇板,新旧结构间通过现浇湿接缝连接。该方案结构整体性及横向受力性能均较好,便于运营期间的养护管理。

案例分析
一、桥梁设计概况
1、旧桥概况
旧桥建成于2003年,桥梁上部为3-20m预应力空心板桥,结构简支,桥面连续,桥梁与河道斜交,斜度为35°。

(1)汽车荷载等级:设计荷载为汽车-20级,验算荷载为挂车100;
(2)车道数:双向两车道;
(3)桥面宽度:0.50m(护栏)+11.00(行车道)+0.50m(护栏)=12.00m;
(4)桥梁跨度与空心板尺寸:桥梁标准跨径3×20m,预制空心板内孔为单圆孔,直径62.5cm,空心板高90cm,宽99cm;
(5)混凝土强度:空心板、铰缝、整体化现浇层均为C50混凝土;
(6)桥面铺装:实测桥面铺装平均厚度为15cm沥青混凝土;
2、拼宽桥梁设计概况
拟建拼宽桥梁设计结合道路横断面布置形式,采用双侧拼宽形式
进行设计,且采用与旧桥一致结构形式和跨度,为3-20m预应力空心板桥,结构简支,桥面连续,桥梁与河道斜交角度为35°
(1)汽车荷载等级:城-A级;
(2)车道数:双向六车道;
(3)桥面宽度:0.50m(护栏)+2.50m(人行道)+3.50m(非机动车道)+10.75m(机动车道)+10.75m(机动车道)+3.50m(非机动车道)+2.50m(人行道)+0.50m(护栏)=34.50m
(4)桥梁跨度与空心板尺寸:桥梁标准跨径3×20m,预制空心板内孔为矩形孔,空心板高95cm,宽124cm;
(5)混凝土强度:空心板、铰缝、整体化现浇层均为C50混凝土;
(6)桥面铺装:采用10cm厚沥青混凝土铺装;
拟建拼宽桥梁断面设计如下图所示:

二、桥梁拼宽改造的方法
1、 旧桥检测评定
现有旧桥除桥面宽度较窄外,还面临荷载标准较低的问题,本次设计之初,对旧桥进行了全面的病害调查,以了解桥梁现状,确定桥梁健康状况,并通过桥梁特殊检测和承载力检算,评定桥梁的现有承载力,为桥梁扩建方案提供技术依据。
旧桥通过荷载试验及极限承载力检算,现有承载力能满足扩建之后的城-A级汽车荷载要求,故道路改扩建时,可保留旧桥的上、下部结构继续使用,同时与拓宽道路相配合,对护栏进行拆除,刨除沥青混凝土铺装和整体化现浇层,重做桥面铺装,通过桥面补强,提高旧桥安全储备。
2、 桥梁整体测量调查
完成对旧桥的调查测量工作,全面准确掌握旧桥的边缘坐标、桥面系标高,墩柱、桥跨设置位置及尺寸,详细了解旧桥管线架设情况,为后续的拼宽桥梁设计收集基础数据。
3、 桥梁拼宽方案的选择
本次设计采用与旧桥一致结构形式和跨度,为3-20m预应力空心板桥,斜交角度亦为35°,以便于桥梁拼宽后形成统一整体,造型和谐美观。
常用的桥梁拼宽连接形式及特征如下表所示:
连接形式及特征一览表

注:本次设计桥梁拓宽形式采用拼宽桥梁上部结构与下部结构均不与旧桥相连;该方案拼宽桥梁与旧桥受力明确,互不影响,且施工方便,避免了新旧桥直接相连在不均匀沉降、混凝土收缩徐变、汽车荷载作用下产生的变形及裂缝。
三、拼宽桥梁设计要点
1、在桥面系设计中,拼宽桥与旧桥之间设置纵向伸缩缝,纵向伸缩缝能适应左右两部分的不同沉降(垂直运动)和沿桥梁轴向的错位(水平运动)。避免了整体摊铺沥青混凝土面层后在新旧桥交界处产生的纵向裂缝;
2、考虑到新建拼宽桥梁在运营期汽车荷载的作用下,梁体挠度变形、桥梁整体沉降量均大于旧桥,拼宽桥梁设计时充分进行了拼宽桥梁的沉降模拟计算,因旧桥桩基类型为摩擦桩,新建拼宽桥梁采用的摩擦桩桩长比旧桥要长。
3、新建拼宽桥梁靠旧桥侧边板需设置翼板,以满足拼宽桥盖梁挡块所占的横向距离,确保新旧桥桥面统一完整,同时翼板需做好强度及变形的核算。
4、因旧桥空心板梁施工工艺及精度问题,导致新建拼宽桥与旧桥相接处边板的翼板宽度有一定变化,在施工过程中,必须做到精确测量,精确控制。
5、桥面系标高设计过程中,应结合旧桥现状横坡、纵坡,进行桥面系的标高拟合,在满足桥梁排水坡向的同时,还应考虑旧桥桥面补强及面层铺装的影响。
6、城市桥梁在设计过程中不可避免的涉及到管线过桥问题,对于需过桥的管线需跟相关部门提前进行沟通协调,考虑到外挂管线对桥梁景观的影响,设计将过桥管线预埋至人行道下,管线预埋时应注意与桥面横向排水管的竖向关系。
7、桥梁拼宽后对桥下净空有一定影响,新建拼宽桥梁净空需满足洪水水位要求。
0人已收藏
0人已打赏
免费0人已点赞
分享
桥梁工程
返回版块19.44 万条内容 · 657 人订阅
回帖成功
经验值 +10
全部回复(0 )
只看楼主 我来说两句抢沙发