土木在线论坛 \ 建筑设计 \ 公共建筑设计 \ 办公室设计平面布局六大要点

办公室设计平面布局六大要点

发布于:2023-03-29 15:22:29 来自:建筑设计/公共建筑设计 [复制转发]

一、人员密集场所及特殊场所布置

图片


设置楼层

场所

不应设置在

地下或半地下

1.甲、乙类生产场所(仓库)

2.托儿所、幼儿园的儿童用房,儿童游乐厅等儿童活动场所

3.医院和疗养院的住院部分(人防可以)

不应设置在

地下二层及以下楼层

1、歌舞厅、录像厅、夜总会、卡拉OK厅(含具有卡拉OK功能的餐厅)、游艺厅(含电子游艺厅)、桑拿浴室(不包括洗浴部分)、网吧等歌舞娱乐放映游艺场所(不含剧场、电影院)

设置在地下一层时,地下一层的地面与室外出入口地坪的高差不应大于10m;

2、当老年人照料设施中的老年人公共活动用房、康复与医疗用房设置在地下、半地下时,应设置在地下一层,每间用房的建筑面积不应大于200m2且使用人数不应大于30人。

不应设置在

地下三层及以下楼层

1.剧场、电影院、礼堂

2.观众厅、会议厅、多功能厅等人员密集场所

3、营业厅、展览厅

布置在首层

(四级建筑内)

1.托儿所、幼儿园的儿童用房,老年人活动场所,儿童游乐厅等儿童活动场所

2.医院和疗养院的住院部分

3.教学建筑、食堂、菜市场

4、商店、展览建筑

布置在

首层、二层

(三级建筑内)

1.托儿所、幼儿园的儿童用房,老年人照料设施,儿童游乐厅等儿童活动场所

2.医院和疗养院的住院部分

3.教学建筑、食堂、菜市场

4.剧场、电影院、礼堂

5.观众厅、会议厅、多功能厅等人员密集场所

6、商店、展览建筑

布置在

首层、二层、三层

(一、二级建筑内)

托儿所、幼儿园的儿童用房,儿童游乐厅等儿童活动场所

布置在

首层、二层、三层

(一、二级建筑内

1.剧场、电影院、礼堂观众厅宜布置在首层、二层或三层

2.建筑内的会议厅、多功能厅等人员密集场所

3.歌舞娱乐放映游艺场所

部分人员密集场所平面布置要求:

(点击图片可以放大)

图片


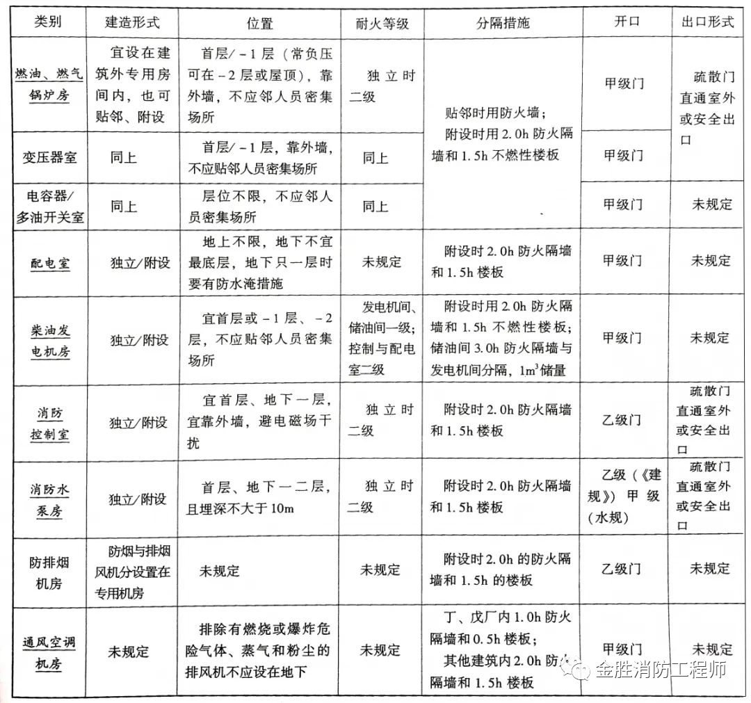
二、设备用房布置

图片


一 、锅炉房和变压器布置:

燃油或燃气锅炉、油浸变压器、充有可燃油的高压电容器和多油开关等,宜设置在建筑外的专用房间内;确需贴邻民用建筑布置时,应采用防火墙与所贴邻的建筑分隔,且不应贴邻人员密集场所,该专用房间的耐火等级≥二级;确需布置在民用建筑内时,不应布置在人员密集场所的上一层、下一层或贴邻,并应符合下列规定:

1. 燃油或燃气锅炉房、变压器室应设置在首层或地下一层的靠外墙部位,但常(负)压燃油或燃气锅炉可设置在地下二层或屋顶上。设置在屋顶上的常(负)压燃气锅炉,距离通向屋面的安全出口≥6m

采用相对密度(与空气密度的比值)≥0.75的可燃气体为燃料的锅炉,不得设置在地下或半地下。

2. 锅炉房、变压器室的疏散门均应直通室外或安全出口。

3. 锅炉房、变压器室等与其他部位之间应采用耐火极限≥2.00h的防火隔墙和1.50h的不燃性楼板分隔。在隔墙和楼板上不应开设洞口,确需在隔墙上设置门、窗时,应采用甲级防火门、窗。

4.锅炉房内设置储油间时,其总储存量≤1m?,且储油间应采用耐火极限≥3.00h的防火隔墙与锅炉间分隔;确需在防火隔墙上设置门时,应采用甲级防火门。

5.变压器室之间、变压器室与配电室之间,应设耐火极限≥2.00h的防火隔墙。

6.油浸变压器、多油开关室、高压电容器室,应设置防止油品流散的设施。油浸变压器下面应设置能储存变压器全部油量的事故储油设施。

7.应设置火灾报警装置。

8.应设置与锅炉、变压器、电容器和多油开关等的容量及建筑规模相适应的灭火设施。

9.锅炉的容量应符合现行国家标准《锅炉房设计规范》GB 50041的规定。油浸变压器的总容量≤1260kV·A,单台容量≤630kV·A。

10.燃气锅炉房应设置爆炸泄压设施。燃油或燃气锅炉房应设置独立的通风系统。


二、柴油发电机房布置:

布置在民用建筑内的柴油发电机房应符合下列规定:

1.宜布置在首层或地下一、二层,不应布置在人员密集场所的上一层、下一层或贴邻。

2.应采用耐火极限≥2.00h的防火隔墙和1.50h的不燃性楼板与其他部位分隔,门应采用甲级防火门。

3.机房内设置储油间时,其总储存量≤1m3,储油间应采用耐火极限≥3.00h的防火隔墙与发电机间分隔;确需在防火隔墙上开门时,应设置甲级防火门。

4.应设置火灾报警装置。

5.应设置与柴油发电机容量和建筑规模相适应的灭火设施,当建筑内其他部位设置自动喷水灭火系统时,机房内应设置自动喷水灭火系统。


三、 消防控制室布置:

设置火灾自动报警系统和需要联动控制的消防设备的建筑(群)应设置消防控制室。消防控制室的设置应符合下列规定:

1.单独建造的消防控制室,其耐火等级≥二级。

2.附设在建筑内的消防控制室,宜设置在建筑内首层或地下一层,并宜布置在靠外墙部位;应采用耐火极限≥2.00h的防火隔墙和1.50h的楼板与其他部位分隔。

3.不应设在电磁场干扰较强及其他可能影响消防控制设备正常工作的房间附近

4.疏散门应直通室外或安全出口。

5.消防水泵房和消防控制室应采取防水淹的技术措施。


四、 其他设备用房布置

1.附设在建筑内的消防控制室、灭火设备室、消防水泵房和通风空气调节机房、变配电室等,应采用耐火极限≥2.00h的防火隔墙和1.50h的楼板与其他部位分隔

2.设置在丁、戊类厂房内的通风机房,应采用耐火极限≥1.00h的防火隔墙和0.50h的楼板与其他部位分隔。

3.通风、空气调节机房和变配电室开向建筑内的门应采用甲级防火门,消防控制室和其他设备房开向建筑内的门应采用乙级防火门。

消防电梯井、机房与相邻电梯井、机房之间应设置耐火极限≥2.00h的防火隔墙,隔墙上的门应采用甲级防火门。

4.消防水泵房的设置应符合下列规定:

(1)单独建造的消防水泵房,其耐火等级≥二级

(2)附设在建筑内的消防水泵房,不应设置在地下三层及以下或室内地面与室外出入口地坪高差>10m的地下楼层

(3)疏散门应直通室外或安全出口


民用建筑设备用房平面布置主要规定:
(点击图片可以放大)

图片



知识点:办公室设计平面布局六大要点

办公室装修设计的三大要点

全部回复(12 )

只看楼主 我来说两句
  • 阿巅2019
    阿巅2019 沙发

    很精致的设计,谢谢分享,楼主辛苦。

    2023-04-25 09:43:25

    回复 举报
    赞同0
  • 王铜
    王铜 板凳

    不应设置在

    地下或半地下

    1.甲、乙类生产场所(仓库)

    2.托儿所、幼儿园的儿童用房,儿童游乐厅等儿童活动场所

    3.医院和疗养院的住院部分(人防可以)

    2023-04-20 08:33:20

    回复 举报
    赞同0
加载更多
这个家伙什么也没有留下。。。

公共建筑设计

返回版块

51.17 万条内容 · 447 人订阅

猜你喜欢

阅读下一篇

写字楼的所有的设计要点

综合体单体设计涉及的内容较广,包括商业、办公和酒店。今天我们的主题:办公设计的要点。首先我们少不了对相关概念与规划要点的了解,再到我们的核心内容,标准层与体量设计、分区与核心筒设计,最后到功能用房的设计。这些内容我们一共分为四个章节讲述。

回帖成功

经验值 +10