一、总体要求
1.1. 在总平面中酒店应设置在重要区位,贴临城市主路,宜独立设置。
1.2. 酒店主入口门前应退红线≥25m。
1.3. 出入口:酒店应尽可能明确并区分主入口、会所入口、服务入口、货物出入口及其它出入口。
1.4. 流线:尽量做到顾客流线、员工流线、服务流线、货物及垃圾流线互不交叉。
1.5. 车流:应在酒店主入口前设回转车道以方便接送客人,做到有效组织地面轿车流线及停车区域,
大客车流线及停车区域,出租车流线及停车区域、等候区域,供货车流线及卸货区域,垃圾车流线及清运区域等。
1.6. 汽车坡道要求:
1.6.1. 紧贴酒店尽量不设汽车坡道;必须设置时,建议仅能通过轿车,禁止通行非酒店的货车。
1.6.2. 通行酒店轿车的车道净宽≥8m;通行酒店货车的车道净宽≥9m,坡道净高≥3.6m,车库内车道净高≥3.6m。
1.7. 停车要求:
1.7.1. 地上宜设 0.08K
①个垂直车位(含残疾人车位)、且≥15 个,车位最小尺寸为 5.0m×2.5m;
地下车库应预留 0.32K个车位,车位最小尺寸为 5.3m×2.4m。
1.7.2. 酒店前广场应设置 VIP 停车位,停车位尽量远离建筑;场地内设 2~4 个大巴车位,并尽量远离前广场。
1.7.3. 酒店地下车库要尽量与购物中心地下车库相连通,至少要与相邻甲级写字楼地下车库连通;酒店车位要考虑宴会厅、会议室需求,并尽量设在酒店地下入口附近。
1.8. 景观、视线要求:
1.8.1. 裙房层的大堂吧、餐厅(含包间)、会议室、游泳池,标准层的套房,行政层豪华套房(含总统套)及行政酒廊应尽可能朝向最优景观。
1.8.2. 酒店主立面、大堂吧、餐厅(含包间)其室外不宜出现泄爆口、吊装孔、竖井等地面构筑物。
1.8.3. 酒店主立面之前尽量不设车库出入口;如需设置时,应与主入口保持一定距离,并且汽车坡道不能影响特色餐、全日餐室外景观。
1.8.4. 柴油发电机房、锅炉房位置不宜在前广场下方,避免吊装孔、泄爆口影响主立面及主入口前景观。
1.9. 消防要求:酒店四周应满足消防规范。
1.10. 人防要求:酒店使用的地下室范围内禁止设计人防。
1.11. 地下面积要求:地下部分主要功能为后勤服务及设备用房,统一按照 6500m?左右考虑(特殊大型酒店除外,如东湖六星酒店)。
1.12. 平面流线要求:参见 App001 万达星级酒店空间关系流线图。

二、裙房区设计要求
2.1. 面积建议:

2.2. 大堂、前台
2.2.1. 大堂的挑空部分面积约600~1000㎡,酒店大堂挑空区宜横向布置,面宽和进深基本比例为 3:2 左右;根据不同项目,其面积可以调整。
2.2.2. 首层大堂内,距入口 10m范围内原则上不得有柱子。
2.2.3. 大堂设休息区,并不得与大堂酒吧、全日餐厅相互干扰。
2.2.4. 前台办公室应与登记柜台紧邻,在登记台后应留出≤1.5m的过道空间。
2.2.5. 行李房最好能有与核心筒货梯连通的直接通道,方便行李送到客人房间。
2.2.6. 贵重物品保管间应有内部通道与前厅办公室联通。
2.2.7. 大堂应设残疾人专用卫生间或厕位。
2.2.8. 大堂应设 ATM 取款机和公共电话机位。
2.2.9. 客梯区域应考虑避免总服务台视线通视,登记柜台至电梯厅的距离宜≤40m。
2.2.10. 所有后勤服务、公共卫生间门或入口严禁朝大堂开,商店、商务中心等门或入口尽量不朝大堂开;严寒地区,所有连通室外且人员经常出入的门应设门斗。
2.2.11. 若酒店有会所时,必须有独立的接待大堂。
2.3. 大堂酒吧
2.3.1. 酒吧与大堂、全日餐流线尽量不交叉。
2.3.2. 酒吧可以设置小舞台。
2.4. 商店
2.4.1. 应设商品部,可为精品店、花店、报刊店等。
2.4.2. 若酒店附近有超市、报刊亭等时,面积不宜过大。
2.4.3. 为不影响外立面设计风格,不宜占用大堂主要立面。
2.4.4. 商店在大堂边上时,不能直接朝大堂开门。
2.4.5. 商务中心(票务中心)
2.4.6. 应设商务中心,内设接待区、文印区、休息区、上网区等。
2.4.7. 商务中心可设在首层或会议层,但均要求客人易于到达。
2.5. 餐厅
2.5.1. 全日餐厅
2.5.1.1. 设迎客区及等候区。
2.5.1.2. 全日餐厨房不能与其它餐厅厨房合用。
2.5.1.3. 坐席区要尽量朝向室外景观,坐席区与取餐区配置动线合理。
2.5.1.4. 万达酒店全日餐厅应设 VIP 包房(尽量有自然采光、景观良好)。
2.5.1.5. 全日餐厨房最好能有与核心筒服务电梯连通的后勤通道(非客人走道),方便送餐到客房层。
2.5.1.6. 送餐、收餐流线不能重叠交叉,送餐、收餐设不同的出入口。
2.5.2. 特色餐厅
2.5.2.1. 设有迎客结账区。
2.5.2.2. 包房送餐流线禁止与散座区交叉。
2.5.2.3. 送餐、收餐流线不能重叠交叉,送餐、收餐设不同的出入口。
2.5.2.4. 建议特色餐厨房与中餐厨房设在同一层,若不能,则应尽量保证特餐厨房区域与中餐厨房区域上下叠合,并与楼电梯间靠近,以便互相支援。
2.5.3. 中餐厅
2.5.3.1. 设迎客结账区、等候区及酒水展示区。
2.5.3.2. 设大、中、小包间,单个包间面积≥50 ㎡,其中必须设一个 30 人座的包间(万达厅)、面积≥170 ㎡,一个 20 人座的包间、面积≥130 ㎡;所有的中餐大包间均设置卫生间和步入式衣帽间。当包间过小时,可以考虑包间之间做活动隔断分割。
30 人座包间就餐区至少为 10m×10m,20 人座包间就餐区至少为 8m×8m。
包间配休息区、衣帽间、卫生间、备餐间,中小型包间可以两间设置一间共享的备餐间;包
房入口应为双开门,进入包房应先为休息区,避免进入包房直接面对用餐区。
2.5.3.3. 包房送餐流线禁止与开放用餐区交叉。
2.5.3.4. 送餐、收餐流线不能重叠交叉,送餐、收餐设不同的出入口。
2.5.4. 宴会厅
2.5.4.1. 宴会厅长宽比例在 2:1 左右为宜,且应分为 3 个独立的隔间,隔间比例在 3:2 左右为宜。
2.5.4.2. 宴会厅每个隔间应有独立的客人入口,且入口应居中设置;每个隔间还应有独立的 2个后勤出入口,方便后勤送餐、收餐,并满足卫生防疫要求。
2.5.4.3. 宴会前厅以长方形配置为准,短边宽度不小于 8.0m。
2.5.4.4. 宴会厅及宴会前厅尽量划入一个防火分区内,避免宴会厅正门为防火门。
2.5.4.5. 宴会厅交通流线顺畅,易于到达及疏散,宴会出口与电梯厅及电扶梯距离不大于 50m。
2.5.4.6. 宴会厅应设衣帽间,位置尽量靠近电梯厅口或扶梯口,方便客人并且避免流线过长、交叉。
2.5.4.7. 新娘房内设卫生间、化妆间,位置靠近宴会厅,并且尽量不从前厅直接进入宴会厅。
2.5.4.8. 宴会厅后勤走廊最小净宽度(最窄处)不小于 2.2m。
2.5.4.9. 宴会厅层男女卫生间大小应根据人数计算,男卫不少于 10 个小便斗、8 个厕位;女卫不少于 15 个厕位,并且每个卫生间宜≥60 ㎡。
2.6. 会议室(厅)
2.6.1. 中小会议室 6 个以上(含会见厅与新娘房)。
2.6.2. 会议室(厅)交通顺畅,易于到达及疏散,会议室(厅)出口与电梯厅口或扶梯口距离应≤50m。
2.6.3. 可以设 VIP 接待厅和董事会议室,应设一个可容纳 40 人的会见厅,内设衣帽间、卫生间。
2.6.4. 会议室(厅)内应设衣帽间及储存设备的空间。
2.6.5. 会议室(厅)可以设置活动隔屏,方便组合。
2.6.6. 会议室(厅)长宽比宜≤2:1。
2.7. 厨房、卫生间
2.7.1. 各类厨房不能合用,例如特色餐厨房与全日餐厨房应独立。
2.7.2. 各层厨房区域宜尽量布置在上下相近的区域,并紧邻外墙,以利于排烟、泄爆。
2.7.3. 厨房区域必须与货用电梯相连,全日餐厨房还应靠近核心筒的服务电梯,以便为客房层送餐。
2.7.4. 厨房应避免送餐、收餐的流线穿越非本厨房服务的公共区域。
2.7.5. 洗碗间应与收餐流线搭配,紧邻餐厅及厨房出入口。
2.7.6. 厨房区域应有排水降板,地坪要与餐饮空间齐平,不得有高差。
2.7.7. 厨房上一层是卫生间时,卫生间应做同层排水。
2.7.8. 首层必须设残疾人卫生间或厕位,其它层可根据条件选设。
2.7.9. 中餐层在包间内设卫生间、散座区内设男女卫生间之外,不再另设卫生间。
2.8. 康体区
2.8.1. 应设独立的接待区。
2.8.2. 健身房、跳操房入口应设置客人门禁及读卡装置。
2.8.3. 健身房、跳操房地面应作隔振处理。
2.8.4. 男女更衣室内设卫生间。
2.8.5. 更衣室应直接通往游泳池休息区,并且通道上要先后设置强制通过式淋浴装置和强制通过式浸脚消毒池,且保证淋浴废水单独排放,不得与浸脚消毒池合流。
浸脚消毒池长度不小于 2m,宽度与通道等宽,深度 200mm。
强制淋浴的红外感应器应设置在通道上方易于感应客人通过的区域。
2.8.6. 除热带地区外,更衣区及通往泳池区的通道应铺设地暖,最好在浸脚消毒池下方也设置地暖,这样可以避免冬季水温太低客人反感进浸脚水池。
2.8.7. 条件允许时可以设棋牌室、台球室等。
2.8.8. 除男女更衣室内卫生间外,本层应另设公共卫生间,每个 10~15 ㎡为宜。
2.9. 游泳池
2.9.1. 室内游泳池池水面积尽量≥150㎡。游泳池的宽度≥7.5m。
2.9.2. 室内游泳池池水深度是指游泳池装饰完成底表面至池水溢流水面的垂直距离,池水深度可以有变化。
成人游泳池浅水区水深不低于 1.0m,深水区不大于 1.55m,浅水区的水面面积占总水面面
积比例不小于 20%。浅水至深水过渡斜坡坡度不应大于 1︰10。儿童池水深不大于 0.6m。
2.9.3. 室内游泳池尽量为规则带泳道分隔的长方形;室外游泳池可根据景观设计而采用不规则形状,但应避免狭窄的水道及尖角。
2.9.4. 游泳池四周应为“囗”或“匚”型平台环绕,游泳池一端为休息区,另一端为≥2.0m上岸区,沿游泳池长边平台最窄处≥2.0m。特殊设计的游泳池,如“无边际游泳池”、“玻璃边游泳池”等需提交酒店公司单独评估其安全性。
2.9.5. 游泳池需要设计通过台阶或垂直爬梯引导进入水体,入池台阶每级阶梯高度不大于 180mm,宽度不小于 260mm,入池爬梯在深水区至少应设置两处。
2.9.6. 在游泳池底最低点设置两个泄水口,沿游泳池长边设置吸污口。
2.9.7. 除热带地区外,酒店室内游泳池应在周边铺设地暖。
2.9.8. 游泳池水下沿长边布置低压安全照明灯,照明灯间距≤2.5m。
2.9.9. 游泳池降板区或机房夹层应尽量避免在下层大空间,如宴会厅前厅、大会议室,大型餐厅包间等上方,以免影响下层净高。
2.10. SPA
2.10.1. SPA 可能有不同功能分区组成,但基础的 SPA 至少应包括下列几个功能分区:入门及外部视觉区、接待柜台及客户等待区、商品展示区、美容咨询室、冲澡及更衣区、水疗区、VIP美疗室、花草茶休憩区。
2.10.2. 强调不同功能诉求的 SPA 经营内容中,应该加入其它的功能分区;这些分区设立的考虑原则是因面积大小、成本及疗程设计与收费标准而有不同,可以加入的功能分区有:配方及疗程产品准备区、三温暖、远红外线芳香疗法区、运动健身区、户外日光浴区、餐饮服务区。
三、客房区设计要求
3.1. 客房公共区
3.1.1. 客房区电梯厅至最远客房门步行距离≤35m。
3.1.2. 位于两个安全出口之间的客房至最近的外部出口或楼梯间最大距离≤30m;
位于袋形走道两侧或尽端的客房至最近的外部出口或楼梯间最大距离≤15m。
3.1.3. 客房区走廊最小净宽≥1.8m。
3.1.4. 客房电梯厅开口不得直接面对客房门。
3.1.5. 除客房门处有玄关外,不能在走廊尽端开客房门。
3.1.6. 客房门后退走廊宜 300mm;客房内不能设置设备门、管井门等。
3.1.7. 客人从地下车库进入酒店时,宜从地下二层通过核心筒客梯进入;若必须从地下一层进入时,应与酒店后勤卸货区保持一定距离。
3.2. 客房区
3.2.1. 在设计有阳台时,阳台宽度(进深)≥1.0m;阳台不得使用水平栏杆,栏杆高度≥1100mm,栏杆净间距≤100mm。
3.2.2. 不少于 70%的客房卫生间面积应≥8 ㎡。
3.2.3. 不少于 50%的客房卫生间淋浴、浴缸、马桶分隔。
3.2.4. 客房内衣橱尺寸≥550mm×1100mm。
3.2.5. 六星酒店客房或酒店标准间客房面积≥45 ㎡时,设步入式衣帽间;套间必须设步入式衣帽间,套间同时应设封闭式厨房。
3.2.6. 客房卫生间降板区与卧室区相接处不设梁,降板区采取折板结构形式。
3.2.7. 酒店应设无障碍(残疾人)客房,其卫生间必须设一个直径至少为 1.5m 的未占用地面区域,以便能操纵轮椅。
3.3. 行政层
3.3.1. 行政酒廊面积不宜过大,根据酒店品牌,一般为 5~6 开间(房间)为宜,主入口宜邻近电梯厅口,且尽量不靠近客房门口,备餐区出入口宜邻近核心筒后勤出入口。行政酒廊设有接待区、会议区、休息区、用餐区、备餐区等。
3.3.2. 酒店设 2~3 个部长套,一室两厅,且至少两个套间应与一侧的标准间通过客厅双向双门连通。
3.3.3. 总统套房以 5~8 间标准间面积为宜,内含玄关、客厅、餐厅、备餐区、书房、主卧室、夫人房等;总统套的主人房和夫人房分别对公共走廊设置单独入口,设计为可男女主人房单独销售的形式。
四、后勤区设计要求
4.1. 客房层后勤区
4.1.1. 每层均设布草间,面积按“0.8~1×该层K”㎡计算。
4.1.2. 布草间应为独立房间,应与每层的服务电梯厅相邻并可直接抵达,无需穿过任何公共区域,
且里面不能设设备井等。
4.1.3. 布草间内设有卫生间、独立的消毒间、布草井(≥1m×1m)、洗涤区、布草存放区、布草车
存放区。
4.1.4. 卫生间包括马桶或蹲便器及一个洗手盆;面积不足时,卫生间可隔层设置。
4.2. 行政办公区
4.2.1. 行政办公区应与服务楼电梯结合,方便员工出入。
4.2.2. 办公区面积要求:

4.3. 卸货区
4.3.1. 卸货平台进深≥3.5m,高度 0.9m。
4.3.2. 卸货区域容纳 3 台中型货车(两个用于装卸货,一个用于搬运垃圾),宽度不小于 10.8m,
长度不小于 8m。
4.3.3. 卸货区域设置坡道,净宽度≥1.5m,坡度不大于 1/10~1/8,坡道上设防护栏杆。
4.3.4. 卸货平台与卸货区之间应设卷闸门,方便酒店后勤管理
4.3.5. 卸货平台区域面积≥40 ㎡,并设置排水沟。

4.4. 地下后勤区
4.4.1. 后勤流线与客人流线不应交叉,垃圾流线与食物流线应分开。
4.4.2. 人员流线:员工入口→楼电梯间→打卡(室)→更衣淋浴→制服间→员工餐厅。
4.4.3. 货物流线:卸货区域(原料卸货及清洗)→收发验货→食品粗加工→各餐厅厨房(通过货梯)、员工厨房→各餐厅、员工餐厅。
4.4.4. 保安室(兼打卡室)、医务室、人事部、培训教室应在负一层相邻布置并靠近员工入口。
4.4.5. 地下应设员工男女卫生间;男女更衣室所在层可以不设,但更衣室内卫生间宜设在入口处。
4.4.6. 垃圾房应紧贴卸货区域,并应设进口、出口,出口应设卷闸门。
4.4.7. 洗衣房不得与宴会厅、会议室、餐厅、公共卫生间、倒班宿舍、办公室等有人员长期驻留的房间相邻或位于其上下方。
4.4.8. 地下后勤区面积一览表:


五、吊顶或净高、门高要求




注:1、该标准为吊顶最低点下限要求,有条件情况下,应尽可能提高。
2、酒店所有防火门按酒店管理公司及消防顾问要求均需使用甲级防火门。
六、屋面设计要求
6.1. 要有一部楼梯上到裙房屋面,以方便设备安装与检修,该楼梯应设在正立面视线范围之外。
6.2. 屋面尽量不做屋顶花园,若做屋顶花园,应考虑屋顶覆土、小品、露天游泳池、水景等荷载,并采用种植屋面做法(解决好根系穿刺和疏水问题)。
6.3. 屋面冷却塔的位置应考虑对酒店客房和立面的影响。
6.4. 屋面雨水系统应根据不同地区,酌情考虑,在做屋面有组织排水时应认真考虑屋面设备及景观的要求。
6.5. 塔楼屋面设置擦窗机。
七、立面设计要求
万达酒店立面设计要体现星级酒店的大气、尊贵,并且充分考虑所在城市历史文化特色,形成城市的视觉中心。
7.1. 设计原则
7.1.1. 严寒地区酒店应避免全幕墙设计。
7.1.2. 酒店塔楼避免使用全玻璃幕墙,能耗过高,不利于客房室内布置。
7.1.3. 酒店塔楼可采用局部玻璃幕墙加石材或铝幕墙(华北、西北、东北立面尽量避免使用铝板,尽可能使用石材)。
7.1.4. 酒店立面玻璃应采用 low-E 玻璃,以利节能。
7.1.5. 采用大面积玻璃幕墙时,需要避免产生光污染。
7.1.6. 主立面原则上不得设置百叶。
7.2. 幕墙及窗扇
7.2.1. 幕墙铝型材必须采用热阻断形式;幕墙玻璃采用双层(6+12+6)low-E 玻璃,两层玻璃不能结雾和霜,并且玻璃易更换。
7.2.2. 幕墙框架立柱严禁埋在窗间墙内,必须采用转接件脱离主体结构,层间设置防火封堵(镀锌钢板封堵内填岩棉),以防火灾发生时串烟串火。
7.2.3. 立面设计必须与酒店室内设计相协调,避免出现室内分隔墙与外立面玻璃窗“相碰”的现象;幕墙需要保证客房视线宽度不受影响,幕墙竖框或立面壁柱应尽量避开房间中线位置。
7.2.4. 裙房的玻璃幕墙尽量增加可开启扇,以能利用自然排烟解决消防问题,而不必增加建筑竖井。
7.2.5. 客房的玻璃幕墙如设开启窗扇,为保证安全须设开启角度限位器,限定开启角度≤15°、开启后最大开口宽度≤100mm;并且可开启外窗必须安装可拆卸或者可锁闭的执手。
7.2.6. 玻璃幕墙开启扇首选铰链方式上旋开启。
7.2.7. 城市酒店幕墙设计时,不设安全护栏,以免影响立面效果。
7.3. 雨棚、LOGO
7.3.1. 城市酒店主入口雨篷宽度必须满足 3 辆轿车同时停靠,且停车时车门打开后离酒店大门有1.5m的距离;建议:雨篷悬挑 14m,雨篷下净空 8~9.5m,雨篷宽度 25~30m 为宜。
7.3.2. 入口雨篷为金属材质时,为保证平整度,建议采用 3mm 厚铝板,并且避免分格尺度过小。
7.3.3. 雨篷玻璃应避免内部钢架可视,宜采用彩釉,磨砂夹丝夹胶玻璃等;雨篷下应在视线隐蔽处设有检修口,方便进入内部进行维修。
7.3.4. 雨篷应有组织排水,为了美观,须对雨水管做隐蔽处理。
7.3.5. 城市酒店立面设计时必须预留酒店 LOGO 和名称的位置,LOGO 布置在雨篷的正立面时,须保证雨篷厚度≥1000mm。
7.3.6. 雨篷下灯光照度需达到 300 Lux;另外,应设置雨篷广播。
7.4. 夜景照明
7.4.1. 酒店立面不得使用投光灯对立面直接照射,尽可能采用内光外透,或利用上下层窗间墙布置,
避免对室内客房产生眩光干扰。
7.4.2. 灯具安装要保证见光不见灯,并需要保证灯具维护方便。
7.4.3. 泛光灯具及变压器等设备不得放在客房内部。
八、设备机房要求
8.1. 地库区的所有机房应靠近负荷中心;也应靠近核心筒,便于机电管线进入核心筒。
8.2. 制冷机房、热交换站、锅炉房等动力机房尽可能相邻布置,并靠近外管线的进线处。
8.3. 消防水池、中水机房可与商业广场合用,且不计入酒店建筑面积。
8.4. 地库区的机电设备房尽量不布置在酒店正立面下方,可以布置在酒店次要立面下方,以避免通风井、设备吊装孔、泄爆口等影响酒店的主入口。
8.5. 除当地消防局强制要求外,酒店消防、安防控制室尽量放地下一层。
8.6. 空调机房尽量布置在酒店的次要立面边,且每层的空调机房尽量布置在同一区域,以利于在立面统一设计百叶。
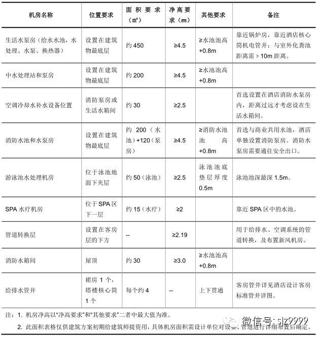
8.7. 以下 8.8~8.11 表格用于约 4 万㎡(含地下)左右规模的万达酒店前期方案,未来建筑功能、市政条件、酒店管理公司等因素的变化均会对机电方案和机电条件带来影响。
8.8. 强电主要机房:

8.9. 弱电主要机房:

8.10. 给排水主要机房:

8.11. 暖通主要机房:

注:1.每个防烟楼梯间、消防电梯合用前室均需要设加压送风井。防烟楼梯间地上与地下加压送风系统应分别设置。
2.当防烟楼梯间及其合用前室分别加压送风时:楼梯间加压送风井面积 0.6 ㎡,合用前室加压送风井面积0.5 ㎡。
3.当防烟楼梯间单独加压送风时(前室不送风),楼梯间加压送风井面积 0.8 ㎡。
4.此面积表格仅供建筑方案初期给建筑师提资用,具体机房面积需设计院对设备、管道进行详细布置后确定。
九、电梯、扶梯
9.1. 电梯、扶梯
9.1.1. 核心筒客用电梯:钥匙数 280(含)以上为 5 部(每增加 75 钥匙再增加 1 部),钥匙数280以下为 4 部;梯速为 3m/s(嘉华 B 版为 2.5 m/s)。
9.1.2. 酒店内设有会所时,应设置一组独立的直达电梯。
9.1.3. 核心筒服务电梯:钥匙数310(含)以上为 3 部,钥匙数 310 以下为 2 部;核心筒客用电梯数为 6 部时,服务电梯为 3 部;梯速为 2.5m/s(>100m)或 2m/s(≤100m),且满足消防要求。
9.1.4. 裙房货(服务)梯:应结合裙房各层餐厅厨房位置及地下粗加工区域设置 1~2 组(每组 2 台)电梯,梯速为≥1.0m/s。
9.1.5. 自动扶梯:从首层到宴会层之间,每层按平行方式设 1 组 2 部扶梯;扶梯梯阶宽度≥0.8m,倾斜角度≤30°,梯速为 0.5m/s。
9.2. 客梯应设置在大堂主流线路径上,该路径应在大堂前台的视线范围内。
9.3. 客梯厅内除客梯门洞外,不宜开其它门或门洞;酒店核心筒对走道开门(含门洞),数量不能超过 4 个(含电梯厅门、管井门)。
9.4. 客梯厅的宽度W满足:2 倍轿厢深度≤W<4.5m;为了预留装修厚度,应≥3.6m。
9.5. 客梯厅要有一定深度,以便室内设计及艺术品装饰,一般超出电梯井道外侧壁≥600mm。

9.6. 酒店地下客梯厅应便捷通向停车场,提供至少 2 部客用电梯通到各层停车场,在未使用客人钥匙的情况下,不宜通过酒店客梯从停车层直接进入客房楼层,人流宜在首层转换电梯,并在登记台视线范围内。
9.7. 电梯、扶梯招标参数要求见附件:App002-电梯、扶梯招标技术参数要求。
十、防水、降噪、隔振
10.1. 酒店噪声控制要求,万达五星级(含)以上应按特级执行。
10.1.1. 室内允许噪声级(昼间):

注:夜间室内允许噪声级的数值比昼间小 10dB(A)
10.1.2. 空气声隔声标准:

10.1.3. 撞击声隔声标准:

10.1.4. 塔楼屋面机房设置位置应避开下面总统套、部长套房。
10.1.5. 健身房、跳操房地面应作隔振处理。
10.1.6. 屋顶上设备应考虑对客房的噪声影响。
10.2. 当机房地面下沉时,电气控制设备下口安装高度应高于机房外地坪 200mm 以上。
10.3. 所有电气机房、强弱电管道井的门口,及电缆桥架洞口,设置 200mm 高挡水台。
10.4. 制冷站、水泵房、换热站等大机房内设集水坑。
10.5. 所有卫生间、厨房的污废水集水坑设置在独立的污水间内。
10.6. 设备层应在外幕墙内侧 1m 范围内砌筑 200mm 厚墙体,内贴 50mm 厚玻璃棉保温层。
10.7. 屋顶层的结构板厚度不小于 150mm,平时运行的风机、空气处理机组采用有效的隔振措施。
10.8. 设备层/避难层的结构顶板和底板厚度不小于 150mm。平时运行的风机、空气处理机组采用有效的隔振措施。
10.9. 屋顶层冷却塔基础应至少高出屋面完成面 800mm,冷却水供回水总管的管道基础高出屋面完成面 200mm。
知识点:酒店建筑设计要点
论ICU建筑设计要
0人已收藏
0人已打赏
免费1人已点赞
分享
公共建筑设计
返回版块51.17 万条内容 · 447 人订阅
阅读下一篇
地下车库标准化设计总结!(坡道和竖向设计)7. 坡道: 坡道长短同样影响车库面积和停车效率。《汽车库建筑设计规范》规定,直线坡道小型车坡道坡度为最大,为15 %,一般设计时有条件应尽量设计直线坡道。 若采用曲线坡道,应注意坡道的最大坡度为12%,最小转弯半径为6米。 建议坡道的坡度按照下表控制: 汽车库内当通车道纵向坡度大于10%时,坡道上、下端均应设缓坡。其直线缓坡段的水平长度不应小于3.6m,缓坡坡度应为坡道坡度的1/2。曲线缓坡段的水平长度不应小于2.4m,曲线的半径不应小于20m,缓坡段的中点为坡道原起点或止点。
回帖成功
经验值 +10
全部回复(0 )
只看楼主 我来说两句抢沙发