土木在线论坛 \ 建筑结构 \ 地基基础 \ 筏板受剪验算

筏板受剪验算

发布于:2023-03-24 14:23:24 来自:建筑结构/地基基础 [复制转发]

      本文介绍受剪验算问题,分为五种情况:柱下承台受剪验算、墙下承台受剪验算、独立墙体下的筏板受剪验算、非连续墙体下的筏板受剪验算、连续墙体下的筏板受剪验算。

      计算基本规则:

      受剪验算的剪力设计值由遍历所有基本组合得到,取上部荷载与桩、土反力的差值。

      以下分项进行手核:


1

柱下承台受剪验算

     柱下承台受剪下的验算结果如下:

图片

   对应的荷载组合31下的桩反力,柱两侧桩反力分别相加:

图片

左侧:3435+3229+3449+3243=13356KN

右侧:3463+3258+3477+3272=13470KN

总参数中设置了重要性系数为1.1,在非地震组合下程序会对组合值放大1.1倍.

13356x1.1=14691.6KN,13470x1.1=14817KN,将重要性系数改为1.0,计算结果如下:

图片

2

墙下承台受剪验算

下图中红框中桩反力分别为3625、3661、3660KN,总桩反力为3625+3661+3660=10946kN,

图片

手核桩反力与上部荷载反力差值:10945.7-1084.8=9860.9KN,查看YJK输出的承台计算书Vs=9860.9KN,结果一致,如下图:

图片



3

独立墙体下筏板的受剪验算

红线显示为受剪划线剪切面,程序输出的计算书剪力设计值Vs=7065.8KN

图片

手核:

查看第33组合桩反力:

3407.3+3658.5=7065.8KN。和程序输出的7065.8kN结果一致。

图片

4

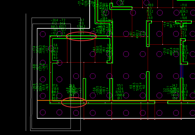
非连续墙体下筏板的受剪验算

      下图多个不连续墙体,筏板基础;

图片

红线上侧墙柱总荷载:

第32组合:14674.9+3844.2+14310.7=32829.8KN

红线下侧墙柱总荷载:

第32组合:8221.4+10869.9+12600.9+12090.4=43782.6KN

图片

上侧桩反力:

10648+10918+10991=32557KN

下侧桩反力:

13640+14255+16161=44056KN

图片

上侧反力差=32829.8-32557=273KN   下侧反力差=44056-43782.6=273KN与软件输出结果一致

重新划线受剪面上剪力结果不变:

图片
图片

5

连续墙体下筏板的受剪验算

      下图程序输出筏板受剪划线桩反力是426929.3KN,

图片
图片
图片

手核过程:

总桩反力:1.2x348062.4+0.98x28873.4+1.4x109.3=446123.8KN

图片

红色线框范围桩反力:

2290+2270+2101+1912+1901+1679+1680+1450+1462+1214+1238=19197KN

剪切线右侧桩反力:446123.8-19197=426926.8KN,同程序输出的桩反力结果426929.3KN一致。

      按围区统计时若不包含节点在内,会导致上部结构部分墙体荷载丢失,所以围区统计的荷载会偏小。

      节点外的上部结构荷载统计时丢失,只要总的桩反力与上部荷载平衡即可,也不影响剪切计算,如下图:

图片

      一般墙体右侧划线的是按墙体右侧所有筏板上墙柱荷载与桩反力差值得到的剪力,计算桩反力时还考虑了连接墙体部分(筏板外)的荷载,这样可能会导致受剪面左右侧差值不平衡,程序是取两侧较不利剪力进行剪切验算。

图片

      建议将筏板上部墙体完全包含在筏板内计算比较合理。

图片


知识点:筏板受剪验算

筏板受剪承载力验算

全部回复(0 )

只看楼主 我来说两句抢沙发
这个家伙什么也没有留下。。。

地基基础

返回版块

12.11 万条内容 · 716 人订阅

猜你喜欢

阅读下一篇

筏板中单柱独立基础剪力设计值的计算

   计算原则    我们首先看一下规范上对独立基础剪力设计值是如何规定的,《地规》8.2.9条,对于规范算法,独立基础的剪力设计值是阴影面积与基底平均净反力的乘积,即: Vs=Pj*A阴                 (1-1)

回帖成功

经验值 +10