土木在线论坛 \ 建筑结构 \ 钢结构工程 \ 混凝土无梁楼盖结构设计指引

混凝土无梁楼盖结构设计指引

发布于:2023-03-16 15:02:16 来自:建筑结构/钢结构工程 [复制转发]

图片


图片


图片


图片


图片


图片


图片


图片


图片


图片


图片

知识点:混凝土无梁楼盖结构设计指引

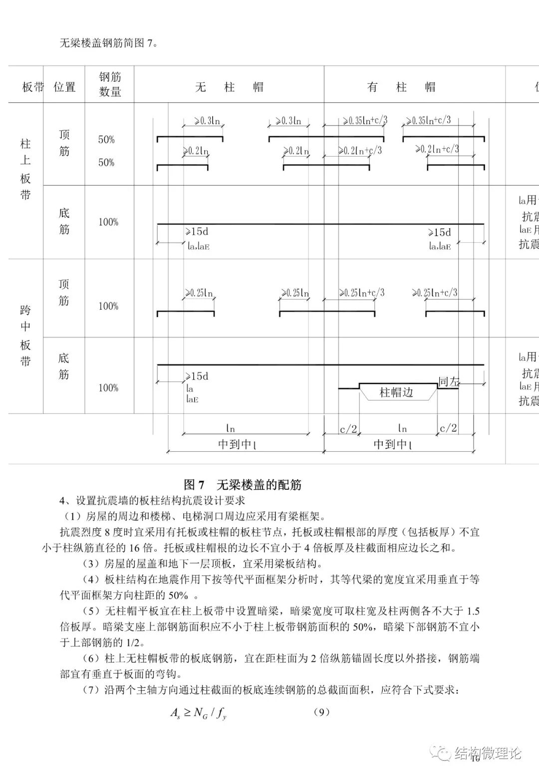
某无梁楼盖车库结构设计施工图(钢筋混凝土结构)

全部回复(0 )

只看楼主 我来说两句抢沙发
这个家伙什么也没有留下。。。

钢结构工程

返回版块

46.53 万条内容 · 1214 人订阅

猜你喜欢

阅读下一篇

钢筋混凝土受扭构件承载力计算

7.1 钢筋混凝土纯扭构件的承载力计算 1.简述钢筋混凝土矩形截面纯扭构件的四种破坏形态及其与设计的关系。 答:矩形截面纯扭构件的破坏形态以下四种类型: (1)少筋破坏 当抗扭钢筋数量过少时,裂缝首先出现在截面长边中点处,并迅速沿45°方向向邻近两个短边的面上发展,在第四个面上出现裂缝后(压区很小),构件立即破坏。破坏形态如图7-3(a),其破坏类似于受弯构件的少筋梁,破坏时扭转角较小(图7-4曲线1),属于脆性破坏,构件受扭极限承载力取决于混凝土抗拉强度和截面尺寸,设计中应予避免。该类破坏模型是计算混凝土开裂扭矩的试验依据,并可按此求得抗扭钢筋数量的最小值。

回帖成功

经验值 +10