土木在线论坛 \ 电气工程 \ 电气工程原创版块 \ 3种水准仪使用方法,看这篇文章就够了!

3种水准仪使用方法,看这篇文章就够了!

发布于:2023-03-14 14:19:14 来自:电气工程/电气工程原创版块 [复制转发]

知识点:水准器

工程上常用的高程测量方法有几何水准测量、三角高程测量、GPS测高及在特定对象和条件下采用的物理高程测量,其中几何水准测量是目前高程测量中精度最高、应用最普遍的测量方法。水准测量原理微倾式水准仪自动安平水准仪电子水准仪使方法!

一、水准测量原理
图片
如上图所示,设在地面A、B两点上竖立标尺(水准尺),在A、B两点之间安置水准仪,利用水准仪提供一条水平视线,分别截取A、B两点标尺上读数a、b,显然:
图片
图片
如上图,如果A、B两地距离较远时,可以用连续水准测量的方法。中间可设置转点TP(临时高程传递点,须放置尺垫),显然:
图片
二、水准仪的介绍
水准仪是提供水平视线的仪器,按精度分,水准仪通常有DS05、DS1、DS3等几种。其中“D”和“S”分别为“大地”和“水准仪”首字汉语拼音的首字母,而下标是仪器的精度指标,即每千米测量中的偶然误差(以mm为单位)。目前常用的水准仪从构造上可分为两大类:利用水准管来获得水平视线的“微倾式水准仪”和利用补偿器来获得水平视线的“自动安平水准仪”。此外,还有一种新型的水准仪——“电子水准仪”,它配合条形码标尺,利用数字化图像处理的方法,可自动显示高程和距离,使水准测量实现了自动化。
水准仪主要由望远镜、水准器、基座三部分组成。

微倾式水准仪

1、仪器介绍
图片
2、微倾式水准仪的使用
(1)安置水准仪
在测站上松开架腿的蝶形螺旋,按需要调整架腿的长度,将螺旋拧紧。将三脚架张开,使架头大致水平,并将架脚的脚尖踩入土中。然后把水准仪从箱中取出,将其固连在三脚架上。
(2)认识水准仪
指出仪器各部件的名称,了解其作用并熟悉其使用方法;同时弄清水准尺的分划与注记。
(3)粗略整平水准仪
按“左手拇指规则”,先用双手同时反向旋转一对脚螺旋,使圆水准器气泡移至中间,再转动另一只脚螺旋使气泡居中。通常需反复进行。
图片
(4)瞄准水准尺
瞄准水准尺的步骤是:转动目镜对光螺旋,使十字丝清晰;松开水平制动螺旋,转动望远镜,通过望远镜上的缺口和准星初步瞄准水准尺,固定水平制动螺旋;转动物镜对光螺旋,使水准尺分划清晰;旋转水平微动螺旋,使水准尺影像的一侧靠近于十字丝竖丝(便于检查水准尺是否竖直);眼睛略作上下移动,检查十字丝与水准尺分划像之间是否有相对移动(视差);如果存在视差,则重新进行目镜与物镜对光,消除视差。
(5)精确整平水准仪
转动微倾螺旋,使符合水准器气泡两端的像吻合。注意微倾螺旋转动方向与符合水准管左侧气泡移动方向的一致性。
(6)读数
用十字丝中丝在水准尺上读取4位读数。读数时,先估读毫米数,然后按米、分米、厘米及毫米一次读出。

自动安平水准仪

自动安平水准仪与微倾式水准仪的区别在于:自动安平水准仪没有水准管和微倾螺旋,而是在望远镜的光学系统中装置了补偿器。
图片
1、视线自动安平的原理
当圆水准器气泡居中后,视准轴仍存在一个微小倾角α,在望远镜的光路上安置一补偿器,使通过物镜光心的水平光线经过补偿器后偏转一个β角,仍能通过十字丝交点,这样十字丝交点上读出的水准尺读数,即为视线水平时应该读出的水准尺读数。
由于无需精平,这样不仅可以缩短水准测量的观测时间,而且对于施工场地地面的微小震动、松软土地的仪器下沉以及大风吹刮等原因,引起的视线微小倾斜,能迅速自动安平仪器,从而提高了水准测量的观测精度。
图片
2、自动安平水准仪的使用

自动安平水准仪的使用方法较微倾式水准仪简便。安置仪器后,只需用脚螺旋使圆水准气泡居中,完成仪器的错略整平,即可用望远镜照准水准尺直接读数。由于补偿器有一定的补偿范围,所以使用自动安平水准仪时,要防止补偿器贴靠周围的部件,保证其处于自由悬挂状态。

有的仪器在目镜旁有一按钮,它可以直接触动补偿器。读数前可轻按此按钮,以检查补偿器是否处于正常工作状态,也可以消除补偿器轻微的贴靠现象。如果每次触动按钮后,水准尺读数变动后又能恢复原有读数,则表示工作正常。

如果仪器上没有这种检查按钮,则可用脚螺旋使仪器数轴在视线方向稍作倾斜,若读数不变则表示补偿器工作正常。由于要确保补偿器处于工作范围内,使用自动安平水准仪时应特别注意圆水准器的气泡居中。

  电子水准仪

1、电子水准仪的主要优点
(1)操作简捷,自动观测和记录,并立即用数字显示测量结果。

(2)整个观测过程在几秒钟内即可完成,从而大大减少观测错误和误差。

(3)仪器还附有数据处理器及与之配套的软件,从而可将观测结果输入计算机进入后处理,实现测量工作自动化和流水线作业,大大提高功效。
图片
图片
2、电子水准仪的观测精度
电子水准仪的观测精度高,如瑞士徕卡公司开发的NA2000型电子水准仪的分辨力为0.1mm,每千米往返测得高差中数的偶然中误差为2.0mm;NA3003型电子水准仪的分辨力为0.01mm,每千米往返测得高差中数的偶然中误差为0.4mm。

3、电子水准仪测量原理

与电子水准仪配套使用的水准尺为条形编码尺,通常由玻璃纤维或铟钢制成。在电子水准仪中装置有行阵传感器,它可识别水准标尺上的条形编码。电子水准仪摄入条形编码后,经处理器转变为相应的数字,在通过信号转换和数据化,在显示屏上直接显示中丝读数和视距。

4、电子水准仪的使用(以南方电子水准仪DL301为例)

南方电子水准仪DL301为用键盘和安装在侧面的测量键来操作。由LCD显示器显示给使用者,并显示测量结果和系统的状态。

观测时,电子水准仪在人工完成安置与粗平、瞄准目标(条形编码水准尺)后,按下测量键后约3~4秒既显示出测量结果。其测量结果可贮存在电子水准仪内或通过电缆连接存入机内记录器中。

另外,观测中如水准标尺条形编码被局部遮挡<30%,仍可进行观测。
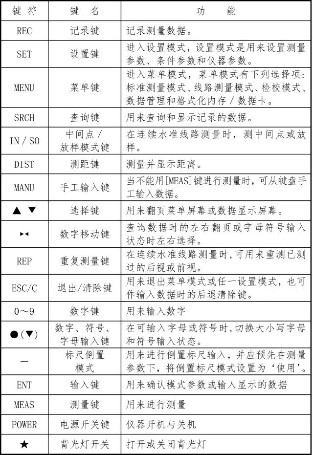
各键功能说明
图片
三脚架的架设
应使用配套的E型铝制三脚架或宽框三脚架,或球头铝制三脚架。

(1)伸缩三脚架三条腿到合适的长度,并拧紧腿部中间部分固定螺帽。

(2)固紧三脚架头上的六角螺母,使三脚架腿不致于太松。将三脚架安置在给定点上,张开三脚架,使腿的间距约一米或脚架张角能保证三脚架稳定,先固定一个脚,再动其他二个脚使水准仪大致水平,如有必要可再伸缩三脚架腿的长度。

(3)将三脚架腿踩入地面内使其固定在地面上。
将仪器安装到三脚架头上
从仪器箱内小心取出仪器并安置到三脚架头上

(1)将三脚架中心螺旋对准仪器底座上的中心,然后旋紧脚架上的中心螺旋直到将仪器固定在三架头上。

(2)如果需要用水平度盘测定角度或设定一条线,则须用垂球将仪器精确地对中。

(3)利用三个脚螺旋使圆水准器气泡居中,即置平仪器,若使用球头三脚架,则应先轻轻松开脚架中心螺旋,然后将仪器围绕三脚架头顶部转动使圆水准器泡居中,当气泡位于圈内即可旋紧脚架上的固定螺母。
安置仪器在给定点上(对中)
当仪器用于测角或定线,则该仪器必须用垂球精确安置在给定点上。

(1)将垂球钩挂在三脚架中心螺旋的垂球架上。

(2)然后将垂球线挂到垂球上,用滑动装置调节线的长度使垂球位于合适的高度上。

(3)如果仪器未对准给定点,可将仪器移动到该点上,而无须改变三脚架腿与架头之间的关系。首先将三脚架大致安置到给定点上,使垂球偏离该点约在lcm以内,握住三脚架的两条腿,相对于第三条腿进行调节,使架头水平、高度适当,架腿张开合适可触及地面。

(4)最后一边观察垂球和架头一边将每条架腿踩入地面内。

(5)略微松开三脚架中心螺旋,在架头上轻轻移动仪器,使垂球正好对准给定点,然后将三脚架中心螺旋旋紧。
整平仪器
转动离圆水准器最远的两个脚螺旋,使圆水准器气泡位于和上述两个脚螺旋中心连线的垂线上。
然后旋转第三个脚螺旋,使气泡居中,,如果气泡仍未严格居中,则应从头开始重复上述操作注:整平过程中不要触动望远镜。
调节目镜
在测量操作之前,必须根据操作员的视力对望远镜目镜进行调节

(1)按反时针方向旋转目镜调节环,此时十字丝可能变得模糊不清。

(2)按顺时针方向慢慢旋转目镜环,直到十字丝清晰可见。
照准与调焦

(1)将望远镜对准标尺,观察提手把上的粗瞄器,使三角形标志的顶点对准标尺(如图所示)

图片

(2)任意方向旋转调焦螺旋直到看清标尺。

(3)用水平微动螺旋精确照准标尺,详情见“标尺的调焦与照准”

注:一旦水准仪已经调焦且瞄准标尺,即可一边左、右移动眼睛一边通过望远镜观察,按理此时十字丝和标尺之间不会出现偏离,若有偏离(视差),则应仔细调焦仪器或调节目镜,以使消除调焦误差。

相关推荐:

1、GB5226.1-2008 机械电气安全

2、GB19517-2009国家电气设备安全技术规范



全部回复(0 )

只看楼主 我来说两句抢沙发
这个家伙什么也没有留下。。。

电气工程原创版块

返回版块

2.2 万条内容 · 598 人订阅

猜你喜欢

阅读下一篇

调谐质量消能器(TMD)---设计方法

知识点:消能器 TMD主要作用有: 1、用于风荷载和人行荷载控制。 2、控制最大加速度和位移。 3、阻尼器总质量约为结构总质量的1%~2%. 其中横向TMD用来解决横向风振,竖向TMD用来解决大跨度结构的竖向震动。 TMD在模型中的模拟:          在MIDAS中,调谐质量消能器建立如下:模型--边界条件--一般连接  特性值选择 粘弹性消能器:

回帖成功

经验值 +10