土木在线论坛 \ 电气工程 \ 电气工程原创版块 \ A型、B型分段绝缘器安装说明

A型、B型分段绝缘器安装说明

发布于:2023-03-14 14:07:14 来自:电气工程/电气工程原创版块 [复制转发]

知识点:分段绝缘器

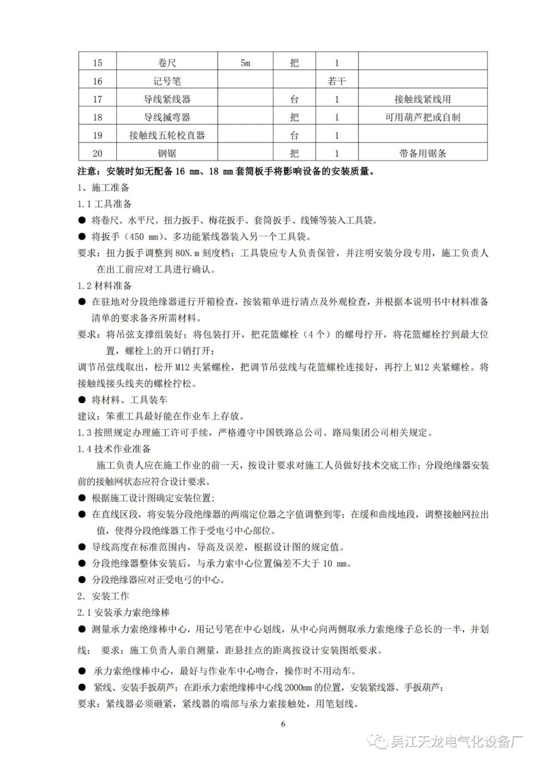
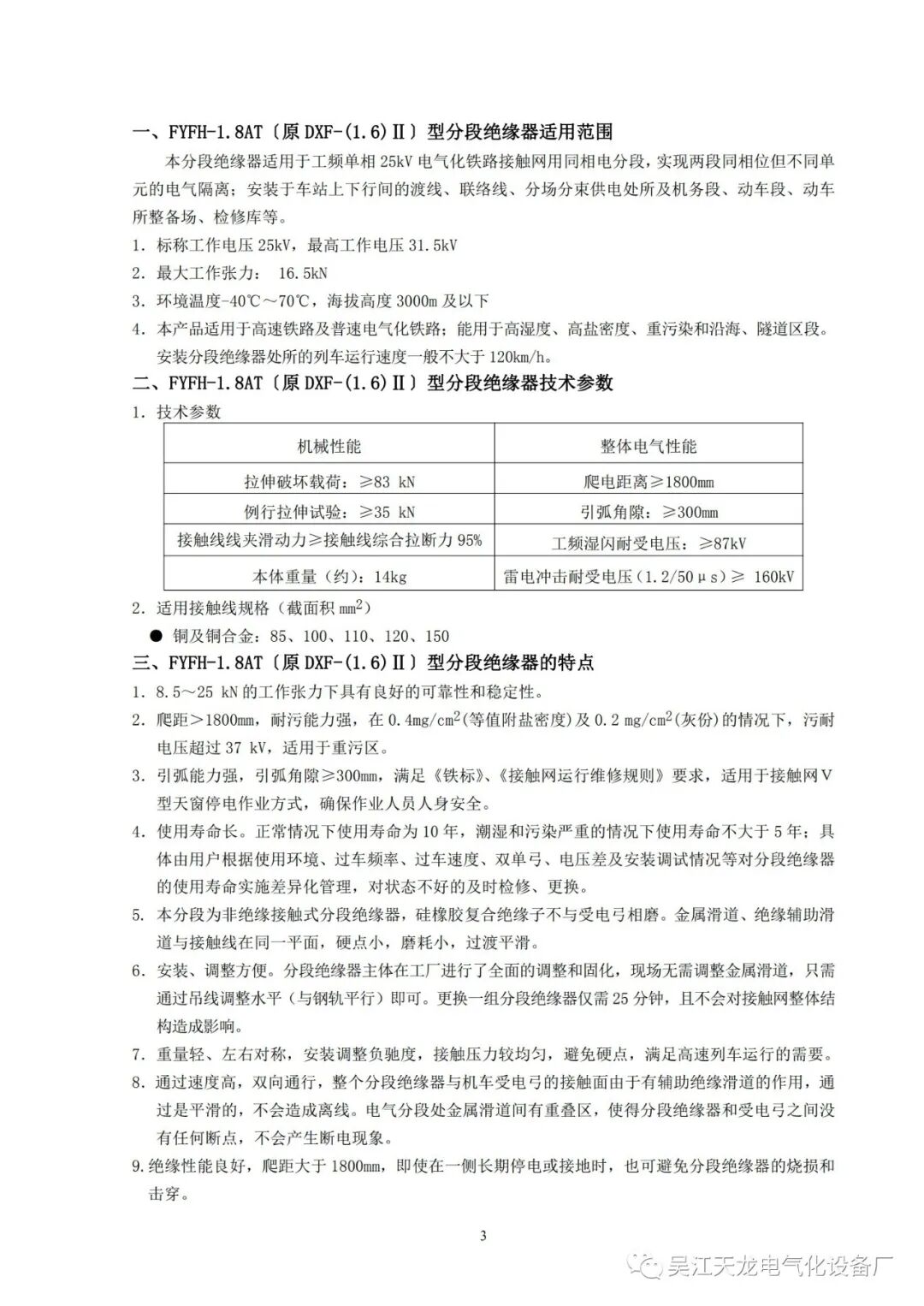
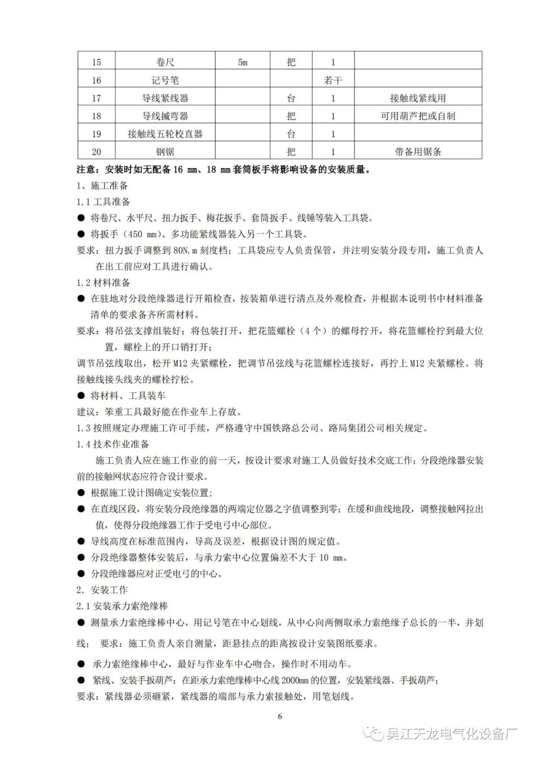
A型分段绝缘器安装说明:


图片

图片

图片

图片

图片

图片

图片

图片

图片

图片

图片

图片

图片

图片



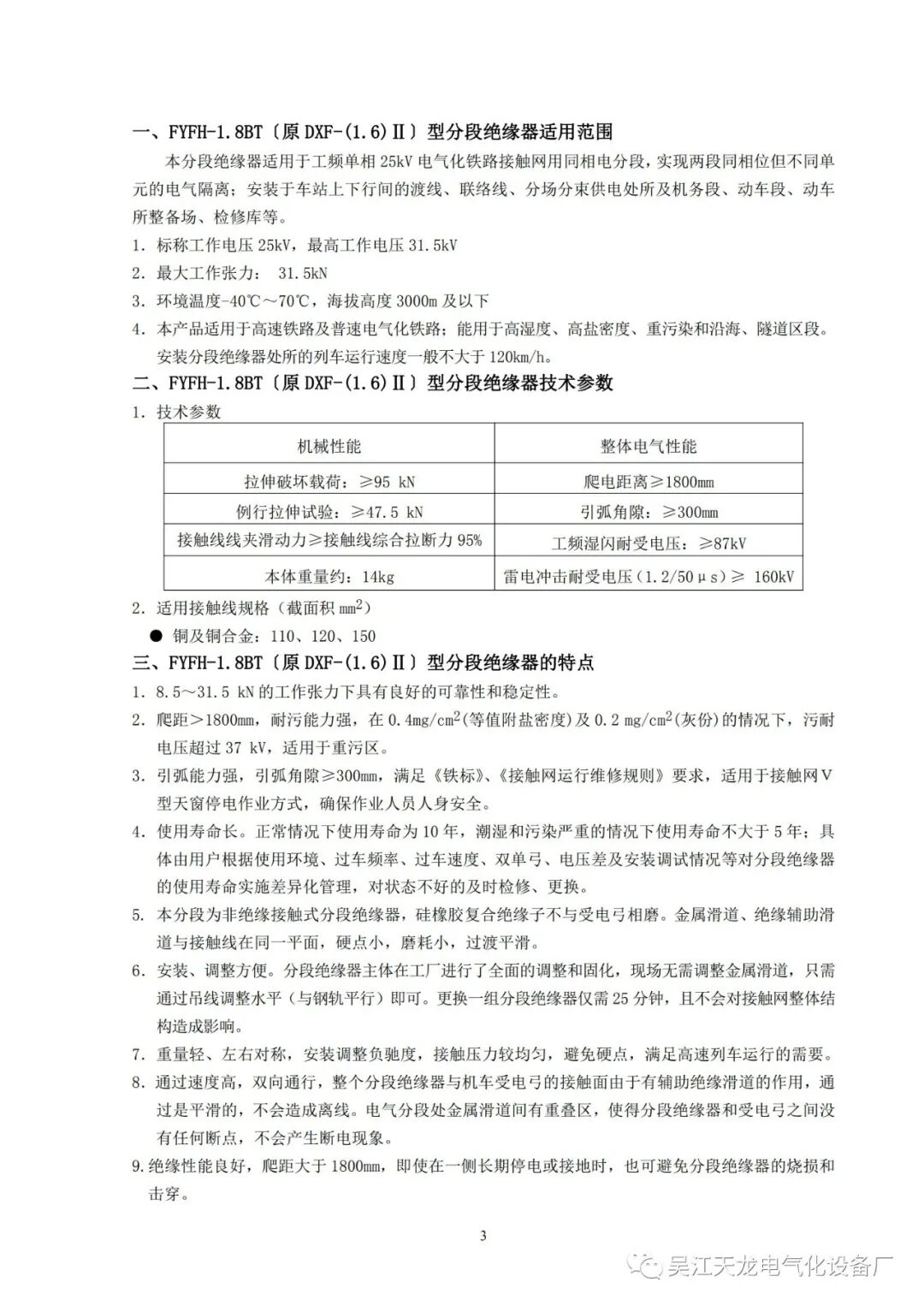
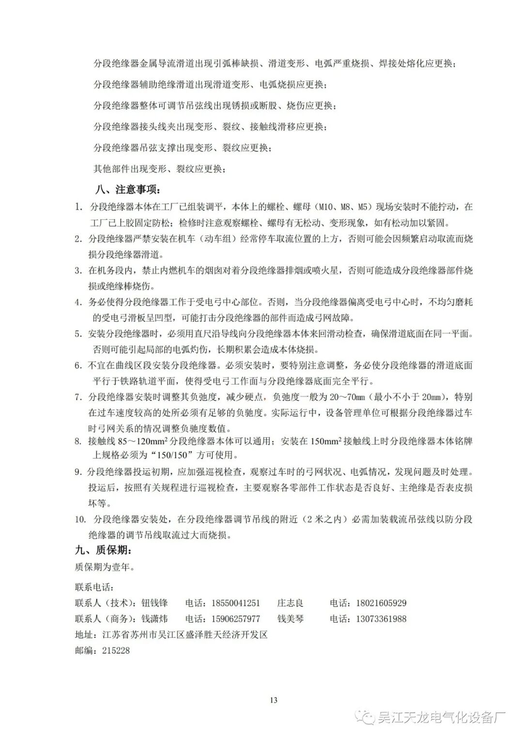
B型分段绝缘器安装说明:


图片

图片

图片

图片

图片

图片

图片

图片

图片

图片

图片

图片

图片

相关推荐:

1、GB5226.1-2008 机械电气安全

2、GB19517-2009国家电气设备安全技术规范


全部回复(0 )

只看楼主 我来说两句抢沙发
这个家伙什么也没有留下。。。

电气工程原创版块

返回版块

2.2 万条内容 · 596 人订阅

猜你喜欢

阅读下一篇

智能液动执行器结构说明

知识点:执行器 该智能液动执行器,安装空间小,无外置液压站、油路管道、电控箱、电缆线,现场可任意角度安装,与阀门结合电脑远程模拟调试出厂即可,减少现场调试费用和存在潜在问题出厂。该产品技术领先国内同行业,广泛适用于石油、化工、冶金、电力、轻工、船舶、建材城市处理等工艺管道上,实行调节或快速切断控制。

回帖成功

经验值 +10