为规范、明确建筑、结构等专业施工图的准确性,确保工程施工的有序进行,要求项目部各专业施工前及时组织开展施工图的内部审核,充分发现图纸中存在的错、漏、碰、缺问题,对错、漏、碰、缺问题及时改正补充,形成纸质版图纸会审记录。施工过程中做好对施工图纸的完善,对错、漏、碰、缺等问题及时与监理、甲方进行沟通确认,并要求监理、甲方以图纸设计变更的形式下发,同时下发文件必须由监理、甲方进行签认,避免因图纸不合理,图纸变更滞后及不能及时确定等原因,导致施工的中断,返工,造成成本浪费及工期的延误。同时经营预算人员要对图纸与清单进行对比,对清单计价中不合理项或者施工成本较高的问题,要提出合理建议,规避多余费用支出,并提前发起变更等,从而达到整体创效的目的。
图纸会审:图纸会审是指工程各参建单位(建设单位、监理单位、施工单位等相关单位)在收到施工图审查机构审查合格的施工图设计文件后,在设计交底前进行全面细致的熟悉和审查施工图纸的活动。
公司技术质量部、项目部技术质量组(技术负责人、水电主管、技术员等)、工程组(生产经理、施工员)、成本组(成本经理、预算员)等。
图纸经施工图审核机构完成审核签章,并由甲方发放施工总包开始(特殊情况可提前进行电子版图纸会审)。
图纸预审→集中审图→图纸会审报审→图审资料整理归档
(1) 收到甲方图纸下发的3天内,由项目部主要技术、工程、预算人员召开图纸预审启动会,成立图纸预审小组,全权负责图纸预审工作。
(2) 由项目部技术负责人针对图纸预审要点进行技术交底,下发各专业的图纸会审要点,各专业人员结合图纸会审要点完成图纸会审的预审工作。
(3) 图纸预审小组收到图纸3天内完成图纸预审工作,项目部各专业技术人员完成各专业图纸预审问题的整理汇总,项目部技术负责人负责完成图纸预审问题的收集汇总,形成纸质版“图纸预审记录”。
(1) 集中审图前,项目部各专业技术人员,根据图纸预审记录重新梳理熟悉本专业图纸问题。
(2) 准时参加建设单位组织的图纸会审,各专业技术人员针对于本专业的图纸问题积极与本专业的设计人员进行沟通,完成专业图纸问题及问题处理意见的汇总,形成“图纸会审记录”报技术负责人。
(3) 技术负责人将各专业“图纸会审记录”进行整理汇总。
(三)图纸会审报审
(1) 参加由甲方组织的图纸会审会议,对图纸自审内容统一意见,形成图纸会审记录正式文件,完善各方签字盖章。
(1) 图纸会审资料由项目部技术质量组所属资料员负责整理归档,图纸会审完成后,除资料处留存一份,资料员要及时将其他5份图纸会审文件报送建设单位、监理单位、设计单位、预算组、项目技术质量组等。
(2) 资料员严格按照资料管理办法,对图纸会审文件的收发,借阅等建立台账,并按要求落实执行。
图纸会审应坚持先大后小、先重点后一般的基本原则。即始终围绕着减少施工难度、提高项目经济效益、降低生产成本、提高生产效率、有利于工程质量、确保施工安全,加快施工进度的各项目标而展开。
(1) 施工图纸是否经正规设计单位正式签章、是否通过有关部门评审;
(2) 承包范围是否与图纸符合,承包范围内的图纸是否齐全;
(3) 施工难度大,通过设计修改可以减少难度,容易保证质量的施工问题;
(4) 在可以满足设计功能的前提下,从经济角度可否对图纸进行修改;
(5) 对一些复杂的节点或要花费大量人工的装饰线、角、弧等进行取消或改变,以降低生产成本和提高生产效率;
(6) 建筑与结构构造是否存在不能施工,或施工难度大容易导致质量、安全或加大费用等方面的问题;
(7) 关键工序是否可以通过设计进行优化,以加快工程进度,减少工程成本;
(8) 建筑施工场地周围工艺管道、电气线路、运输道路与建筑物之间的位置或间距是否合理;拟建建筑物的定位是否合理;
(9) 施工图纸是否有特殊要求,施工装备条件能否满足设计要求,如需要采用非常规的施工技术措施时,技术上有无困难,能否保证施工安全;
(10)是否采用了特殊材料或新型材料,其品种、规格、数量等材料的来源和供应能否满足要求;
(11)是否有违反强制性条文的情况。
(1) 表达不规范,能造成理解偏差,须进一步澄清的问题。
(2) 施工做法是否具体,与施工质量验收规范、规程等是否一致。
(3) 地质勘探资料是否齐全。
(4) 施工图纸与说明是否齐全。
(5) 几个单位共同设计的,或同一设计单位的不同专业部门设计的,相互之间有无矛盾;各专业之间及平、立、剖面图之间是否有矛盾,标高是否一致。
(6) 总平面与施工图的几何尺寸、平面位置、标高是否一致。
(7) 建筑节能、防火要求是否满足。
(8) 建筑结构与各专业图纸本身是否有差错及矛盾,建筑图与结构图的表示方法是否清楚且符合制图标准,设计钢筋锚固长度是否符合其抗震等级的规范要求等。
(9) 地基处理方法是否合理。
(10)公司是否持有施工图中所列各种图集、标准。
第三章 图审要点

第九条 建筑专业施工图纸审查要点


第十条 结构专业施工图纸审查要点

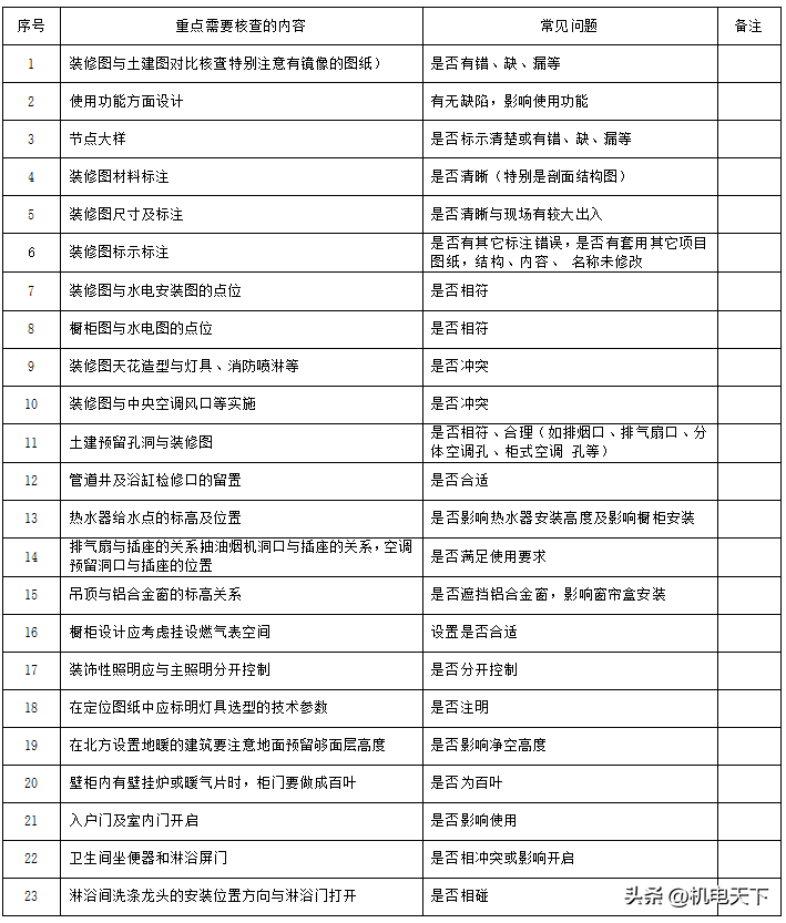
第十一条 装饰装修专业图纸审查要点

第十二条 给排水专业施工图纸审查要点

第十三条 燃气专业施工图纸审查要点

第十四条 强电专业施工图纸审查要点

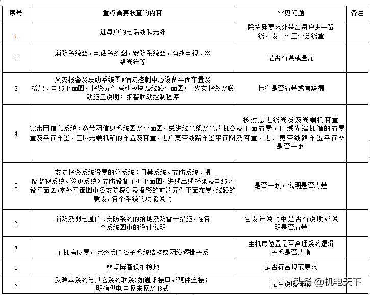
第十五条 弱电专业施工图纸审查要点

第十六条 暖通专业图纸审查要点

内容源于网络,旨在分享,如有侵权,请联系删除
相关资料推荐:
标准图纸会审记录表
https://ziliao.co188.com/p62305467.html
知识点:知名公司图纸会审标准
0人已收藏
0人已打赏
免费5人已点赞
分享
建筑给排水
返回版块47.29 万条内容 · 1372 人订阅
阅读下一篇
综合机电专业深化设计要点第一章 机电深化设计管理流程 1.1 目的 规范深化设计工作程序,提高图纸制作质量,统一图纸制作规则,内容,出图深度。提高 效率降低成本,给施工带来方便。 适用范围 主要适用于二次深化设计管理。 1.2 编制依据 业主合同中的技术条款及标图;相关国家规范、行业标准、标准图集、相关技术参数。
回帖成功
经验值 +10
全部回复(2 )
只看楼主 我来说两句抢地板谢谢楼主的分享!
回复 举报
虽说写的挺细,但是实际用到的不是很多,大多走形式了
回复 举报