知识点:二段式加热器
概述
单台机组高加采用单列大旁路布置,其中每台机组设置#1-#3高加各一台, #3高加外置式蒸汽冷却器一台。高压加热器及#3高加外置蒸汽冷却器均为卧式布置,全焊接、U型管管板式结构。
设备型号说明

高加的工作原理
高加是利用汽轮机抽汽加热锅炉给水的装置,它可以提高电厂热效率,节省燃料,并有助于机组安全运行。
热力学第二定律:热量必然自发地从高温物体转移到低温物体。高压加热器均为表面式加热器,以管子作传热面,汽轮机抽汽进入加热器壳内,在管子外面,给水在管内。蒸汽作凝结放热,蒸汽的放热量通过传热面金属管壁传递给管内给水,从而提高给水温度。
高加内部分为三个部分:
过热蒸汽冷却段:用蒸汽的过热度加热即将离开本级高加的给水,使给水出口温度进一步提高。
饱和蒸汽凝结段:加热器主要的传热区,加热蒸汽在此释放大量的汽化潜热并凝结成为饱和疏水,大大提高了给水温度。
疏水冷却段:饱和疏水聚集在设备下部,并在压差的作用下进入疏水冷却段。在此,饱和疏水再次释放热量,加热刚进入高加的给水,完成第三次传热。

前置蒸汽冷却器及疏水
为提高机组热经济性,在1号高加和锅炉省煤器设置一前置蒸汽冷却器,从中压缸来的3段抽汽先进入蒸汽冷却器,对给水进行一定的加热,蒸汽再进入3号高加。
加热器的疏水采用逐级自流方式,#1高加疏水借压力差自流入#2高加,#2高加的疏水流入#3高加,#3高加的疏水流向除氧器。在事故情况或低负荷时,疏水可直接进入凝汽器中。
高加的铭牌参数


高压加热器设计参数


高加附属管道及阀门
各高加壳体均设置有以下接口:1个蒸汽进口、1个正常疏水出口、1个危急疏水出口、1个壳侧安全阀接口、1个运行排气口、2个启动放气口(其中包含疏水冷却段放气口1个)、2个启动放水口、3对单室平衡容器接口、1对就地磁翻板液位计接口、1对液位开关预留接口。
高压加热器汽侧和水侧均装设泄压阀,汽侧泄压阀的最小排放容量为10%的给水流量。

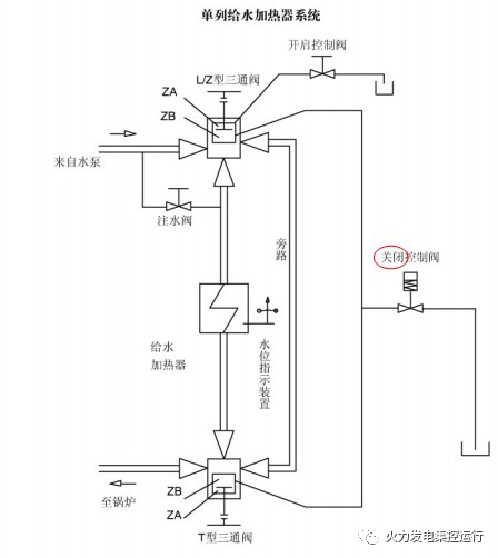
三通阀
入口、出口液动三通
入口采用L/Z型三通阀
出口采用T型三通阀
控制阀控制入口、出口三通阀同步动作

高加三通阀特点
1.液压缸带阻尼锥,保护系统管路及阀座不受冲击。
2.阀体形式为L/Z型或T型,旁路方向可在180度范围内调整。
3.阀体为铸造或整体锻造,材料:WCB、A105 或WB36(15NiCuMoNb5)。其中WB36阀体更适合于超临界及更高压力机组使用。
高加旁路系统入口三通阀
通过控制系统介质在阀体内部活塞上下腔的压力差,控制阀芯的上下运动。
阀门迅速关闭时,连接活塞下腔的快开阀迅速打开,介质进入上腔的速度由控制针阀的开度决定,以调节阀芯的关闭速度。

高加旁路系统出口三通阀
操作原理和入口三通阀相同。在系统信号的控制下, 与入口三通阀配合动作,共同完成加热器回路关闭和旁路打开的的动作。

阀门内部活塞腔室结构

内部活塞腔室结构


密封结构
密封结构采用膨胀石墨压力自密封。介质压力推动阀盖2 向上移动。膨胀石墨环 6受压变形堵塞泄漏通径。无需对阀体和阀盖的相对密封面进行表面硬化、研磨等费时、价高的处理。

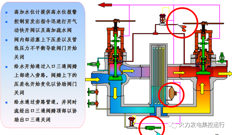
高加报警,旁路初始运作

阀门关闭、全旁路运行

阀门启闭速度连续可调
通过简单调节阀门外部的控制针阀,可以对阀芯内部液压执行机构中上液压腔的供水速度可以对阀门的启闭速度实施连续调节 ( 从2秒至30秒 )。调节工具简单到只需一直可调节扳手。

高加系统重新投入使用初始阀打开,给水通过初始阀对高加系统初始充水.阀瓣下的压力随着高加充水逐渐提高.一旦阀瓣上下压力达到平衡,阀门由于作用于阀杆上下的压力不平衡是导致阀门开始打开给水通过阀瓣底部进入主路,同时阀瓣底部的压力也协助阀门开启。

高加的投入及退出
高加启动方式分为两种:一种是随机启动,即冷态启动,水侧在给水品质合格的情况下随给水系统投入,汽侧在主机负荷上升至10%(高中压缸联合启动) 即投运;另一种是主机处于正常运行中,高加退出检修后的投入,即热态启动。正常情况下,高加应随机启动。
高加退出时按“抽汽压力由高到低”的顺序依次停运各台高加,退出时操作应缓慢,避免压力突升情况,必要时解除给水自动,降低给水流量使压力不超限。监视给水温度变化,及时加强对中间点温度和燃烧工况调整,维持机组主再热蒸汽参数正常。
投退注意事项
1、高压加热器投运时,应先投水侧再投汽侧;停运时,应先停汽侧再停水侧。高压加热器在锅炉上水时应投入水侧,完成低压下注水投运。
2、高加原则上应随机组滑启滑停,当因某种原因不能随机组滑启滑停时应按“抽汽压力由低到高”的顺序依次投入各台高加;按“抽汽压力由高到低”的顺序依次停运各台高加。
3、严禁泄漏的高压加热器投入运行。
4、高压加热器必须在水位计完好,报警信号及保护装置动作正常时方可投入运行。
5、给水水质未达到运行规定时,高加系统不得投入。
6、高加启动过程中,应控制其出口水温变化率不超过3℃/min;高加停运过程中,应控制出水温度变化率不超过2℃/min。
高加经济运行措施
1、运行中应注意加热器进汽压力、温度和加热器出水温度、疏水温度等参数正常,与机组负荷相适应。
2、检查加热器及其抽汽管道、疏水管道等无泄漏、无振动、无冲击现象。
3、应经常监视和核对加热器的疏水端差,高、低加的疏水端差应在5-6℃左右,发现端差增大应分析原因,及时处理。
4、注意核对机组负荷与加热器疏水调整门开度的关系,若负荷一定而疏水调整门开度增大时,加热器钢管可能有泄漏。
5、关注高加正常疏水调门开度,如果出现正常疏水调门随着运行时间加长开度越大,高加水位控制需要事故疏水参与控制,则分析判断正常疏水门堵塞,为确保机组效率,应隔离清堵。
6、保证给水品质,防止高加水侧主路管道以及抽汽管道的结垢。
7、定期校验就地水位计与DCS水位计水位是否一致,防止DCS水位计指示不准造成过调或保护误动。
高加解列后的现象
短期内:给水温度降低导致锅炉蒸发段后移,过热器的蒸发量减少,同时锅炉蓄热导致屏过、高过汽温急剧升高;高压缸抽汽量减少导致机组负荷升高,主蒸汽压力升高,再热蒸汽流量增加(#1、#2高加抽气量)导致再热汽温维持不变或略微降低,四段抽汽压力瞬间升高导致小机转速大于指令,给水流量增加。
长期:由于机组效率降低,相同负荷下入炉燃料量增加,主汽温度升高,减温水量增加,再热汽温略有升高,主再热蒸汽易超温。
高加跳闸后由于除氧器进水量减少(高加疏水减少),在凝泵最大出力下,机组基本能维持满负荷运行。
高加的事故处理
控制思路:高加解列分满负荷解列和低负荷解列,满负荷解列时由于抽汽量减少应防止主蒸汽超压和机组过负荷,短时负荷可上涨约50MW—100MW,控制减煤减水;低负荷解列防止燃烧不稳和给水流量的减少引起给水泵再循环开启,控制思路就是适当加煤加水。
在中间负荷时控制给水流量自动跟踪正常。同时严密监视主、再汽温上涨情况,避免汽温超限。
高加解列后的操作
确认液压三通阀保护关闭,高加水侧走旁路运行,防止锅炉断水触发MFT。检查高加供汽电动门、逆止门联锁关闭。
机组在协调方式下运行,任意负荷下解列高加,此时需要特别注意机组负荷、轴向位移、给水温度、主汽温度和压力、除氧器水位等重要参数的变化趋势,提前进行必要调整(满负荷解列时由于抽汽量减少应防止主蒸汽超压和机组过负荷和机组震动情况)
机组在手动控制时机组负荷大于800MW时应立即减少入炉燃料量,减少上层给煤机出力,检查给水控制自动减小给水流量,若给水调节滞后,应手动控制给水流量。
开大再热器烟气调节挡板,增加一级减温水流量,控制屏过出口温度正常;通过二级减温水控制主蒸汽温度不超过规定值;调整再热器事故减温水流量,维持再热蒸汽温度正常。
调整送风机出力,控制机组氧量正常,开大燃尽风挡板,以方便维持屏过出口温度正常;
机组稳定后及时投入给水自动,控制中间点过热度。尽量降低上层制粉系统出力。
高加解列时的注意事项
1、高加跳闸后应控制调节级压力不超过规定值,防止汽轮机长时间过负荷,同时要防止锅炉超压。
2、高加跳闸后应按照凝结水流量(2261t/h)控制机组负荷,防止除氧器水位过低保护动作值。
3、高加跳闸后应严格按照规程中《汽轮机主再热汽温的相关规定》控制主、再热汽温变化,如在调整过程中主再热汽温下降到520℃,应立即开启主再热汽温管道疏水和汽机本体疏水,待汽温回升超过520℃后关闭,汽轮机在主再热汽温急剧下降达每10分钟50℃时。应立即打闸停机并充分疏水(应将各加热器抽汽逆止门前后疏水开启)。
4、高加跳闸后应严密监视汽轮机轴振、轴向位移、推力及支持轴承温度等参数的变化,如汽温下降并伴有汽轮机声音异常、轴封冒汽及汽机轴振、轴承温度温度、轴向位移任一参数超过上述值应立即打闸停机并充分疏水。
5、高加跳闸后应及时查找原因并联系检修处理,处理后及时投入高加运行。
0人已收藏
0人已打赏
免费2人已点赞
分享
电气工程原创版块
返回版块2.2 万条内容 · 598 人订阅
回帖成功
经验值 +10
全部回复(0 )
只看楼主 我来说两句抢沙发