防排烟系统的固定窗,是机械防排烟系统的补充保障措施,当火灾发展到一定阶段,机械防排烟系统不能有效发挥作用时,消防救援人员通过人工破拆的方式打开固定窗,排出火灾的烟和热。
消防设施的设置原则,需考虑安全性和经济性的合理平衡,还必须照顾建筑功能要求,尤其需要防范次生风险!
固定窗需要在火灾发生到一定阶段才能开启,过早打开固定窗将直接影响机械防排烟系统的效果;而且,固定窗需要依靠消防员从外部破拆开启。但是,在高层建筑中,消防员能到达的区域仅在100米以下,且必须是正对消防车登高操作场地的建筑立面。也就是说,对于并不面对登高车操作场地的固定窗、非上人屋面的固定窗、以及100m以上高度位置的固定窗,这些部位都是消防员无法企及的,根本无法破拆,设置固定窗的意义何在?
另外,部分场所的固定窗,可能有违建设部《建筑安全玻璃管理规定》,固定窗是否会导致次生风险?
诸多问题,本文逐一分解!并附“引伸思考”!
1、设置机械加压送风系统的楼梯间,可否用门替代固定窗?
2、不靠外墙的楼梯间,如不到屋顶或被避难层分段,如何设置固定窗?
3、楼梯间顶部的固定窗,可以设置在楼梯间侧墙吗?
4、房间内的固定窗可以设置在吊顶内吗?
5、玻璃幕墙是否可算作固定窗?
6、固定窗可否用平时的通风窗代替?
7、设置有可开启外窗的房间,是否需要设置固定窗?
8、固定窗和救援窗能否共用?
9、《技术标准》与《建规》的协调问题。
10、固定窗是否会导致次生风险?注:部分场所的顶部设置固定窗,可能有违建设部《建筑安全玻璃管理规定》。
(消防设计师QQ群658048001,仅供建筑水暖电等设计师及图审专家技术交流!)
防排烟系统的固定窗,是设置在设有机械防烟排烟系统的场所中,窗扇固定、平时不可开启,仅在火灾时便于人工破拆以排出火场中的烟和热的外窗。
第一章 机械防烟系统的固定窗
设置机械加压送风系统的封闭楼梯间、防烟楼梯间,尚应在其顶部设置不小于1m?的固定窗。靠外墙的防烟楼梯间,尚应在其外墙上每5层内设置总面积不小于2m?的固定窗。(3.3.11)
注:为给灭火救援提供一个较好的条件,保障救援人员生命安全、不延误灭火救援时机,应在楼梯间的顶部设置可破拆的固定窗以及时排出火灾烟气及热量。
第二章 机械排烟系统的固定窗
为了在火灾初期不影响机械排烟,又能在火灾规模较大后及时地排出烟和热,因此在设置机械排烟系统的无窗房间要求加设可破拆的固定窗。
一、下列地上建筑或部位,当设置机械排烟系统时,尚应按本标准第4.4.14条?第4.4.16条的要求在外墙或屋顶设置固定窗:(4.1.4)
1、任一层建筑面积大于2500m?的丙类厂房(仓库);
2、任一层建筑面积大于3000m?的商店建筑、展览建筑及类似功能的公共建筑;
3、总建筑面积大于1000m?的歌舞、娱乐、放映、游艺场所;
4、商店建筑、展览建筑及类似功能的公共建筑中长度大于60m的走道;
5、靠外墙或贯通至建筑屋顶的中庭。
二、固定窗的布置应符合下列规定:(4.4.14)
1、非顶层区域的固定窗应布置在每层的外墙上;
2、顶层区域的固定窗应布置在屋顶或顶层的外墙上,但未设置自动喷水灭火系统的以及采用钢结构屋顶或预应力钢筋混凝土屋面板的建筑应布置在屋顶。
三、 固定窗的设置和有效面积应符合下列规定:(4.4.15)
1、设置在顶层区域的固定窗,其总面积不应小于楼地面面积的2%。
2、设置在靠外墙且不位于顶层区域的固定窗,单个固定窗的面积不应小于1㎡,且间距不宜大于20m,其下沿距室内地面的高度不宜小于层高的1/2。供消防救援人员进入的窗口面积不计入固定窗面积,但可组合布置。
3、设置在中庭区域的固定窗,其总面积不应小于中庭楼地面面积的5%。
4、固定玻璃窗应按可破拆的玻璃面积计算,带有温控功能的可开启设施应按开启时的水平投影面积计算。
四、固定窗宜按每个防烟分区在屋顶或建筑外墙上均匀布置且不应跨越防火分区。(4.4.16)
五、除洁净厂房外,设置机械排烟系统的任一层建筑面积大于 2000m?的制鞋、制衣、玩具、塑料、木器加工储存等丙类工业建筑,可采用可熔性采光带(窗)替代固定窗,其面积应符合下列规定:(4.4.17)
1、未设置自动喷水灭火系统的或采用钢结构屋顶或预应力钢筋混凝土屋面板的建筑,不应小于楼地面面积的10%;
2、其他建筑不应小于楼地面面积的5%;
注:可熔性采光带(窗)的有效面积应按其实际面积计算。
第三章 规范争议
申明:以下观点仅供参考,具体应以规范要求及所在地区的规定为准!
问题1:设置机械加压送风系统的封闭楼梯间、防烟楼梯间,是否可以用门替代固定窗?
固定窗是机械防烟系统的补充保障措施,通过楼梯间顶部设置的可破拆的固定窗,可以及时排出火灾烟气及热量。特殊情况无法设置固定窗时,满足一定条件的门(可破拆或方便从外部开启等),可以满足此功能,应可以作为固定窗。
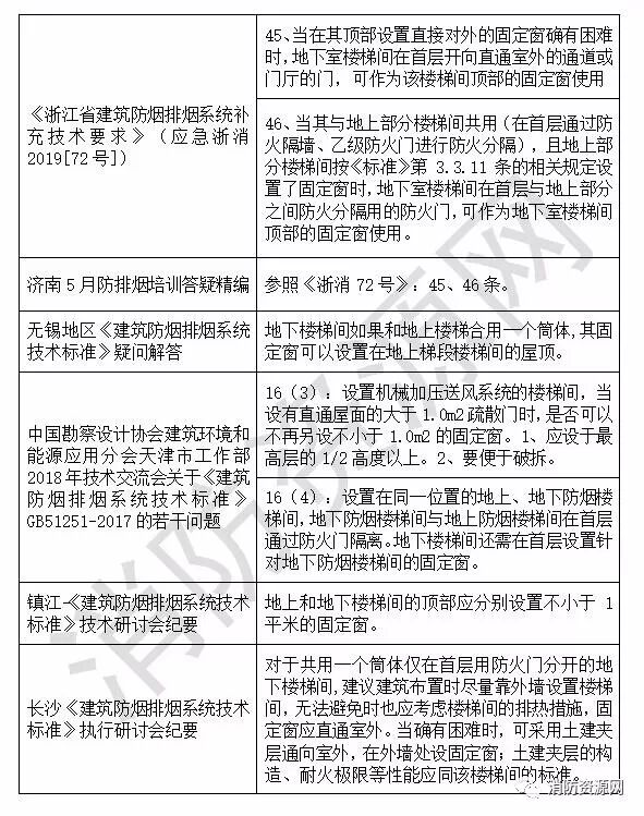
示例1:地下楼梯间直通室外的门,可以作为固定窗。
示例2:建筑的地下与地上部分共用楼梯间,采用防火隔墙和防火门完全分隔的情况,如地上部分的楼梯间按规范要求设置了固定窗,则可以将地下和地上的分隔门(防火门)作为固定窗。
示例3:楼梯间直通屋面的门,可以作为固定窗。
问题2:有些楼梯间不到屋顶且不靠外墙,有些楼梯间被避难层分段,如何设置固定窗?
这种情况确实存在,有些地区要求设置直通室外的土建夹层或排热通道(耐火极限可参考所属楼梯间的耐火极限要求),排热通道在外墙上设置固定窗,排热通道净断面积应根据具体情况适当扩大(应经实验或计算确定)。
参考观点:固定窗是机械防烟系统的补充保障措施,具备条件的应当设置,对于确实不具备设置条件的,可以参照消防救援窗的要求,不应勉强设置。而且,未经实验或计算确认的排热通道,其实际有效性存疑,盲目应付规范要求并无益处。
问题3:设置机械加压送风系统的封闭楼梯间、防烟楼梯间,尚应在其顶部设置不小于1m?的固定窗,这个顶部可以是楼梯间侧墙吗?
楼梯间顶部是指楼梯间靠近顶端的位置,可以是楼梯间的侧墙顶部或顶板。
问题4:房间内的固定窗可以设置在吊顶内吗?
机械排烟系统中,设置在房间的固定窗,是在一定火灾规模后的补充保证措施。除规范明确要求设置在顶部的情况外,有吊顶区域的固定窗,宜设置在吊顶下的外墙上。当固定窗需要设置在吊顶内时,需要注意以下因素:
1、吊顶的耐火极限不能过长,通常情况下,一级耐火等级建筑的吊顶耐火极限为0.25h,这种情况一般不会影响固定窗的有效性。
2、对于较长耐火极限的吊顶,可能导致固定窗不能有效发挥作用,这时的固定窗只能靠吊顶下的侧墙设置。
3、对于规范明确要求设置在顶部的固定窗,吊顶的耐火极限不能过长,否则应采取应对措施。
问题5:玻璃幕墙是否可算作固定窗?
玻璃幕墙作为固定窗,其材质须满足“便于人工破拆”的要求,并应在外部做明显标示。
问题6:固定窗可否采用平时的通风窗代替?
1、采用机械加压送风的场所不应设置百叶窗,且不宜设置可开启外窗(3.3.10),因此,在机械加压送风系统中不存在通风窗替代固定窗的问题。
2、在机械排烟系统中设置的通风窗,应考虑通风窗对排烟效果的影响,通风口的设置可以参照补风口与排烟口的间距要求:“当补风口与排烟口设置在同一防烟分区时,补风口应设在储烟仓下沿以下;补风口与排烟口水平距离不应少于5m。(4.5.4)”
按规范定义,固定窗应是“窗扇固定、平时不可开启”,按此要求,可开启的通风窗是不能作为固定窗的。但是,个人认为,没必要过分强调固定窗的设置形式,只要满足功能即可,满足设置位置及功能要求的可开启窗应可以作为固定窗。(有些地区强调火灾时通风窗应自动关闭,个人认为,除非是离排烟口太近或设置高度问题导致影响排烟效果的情况,否则完全没有必要!)
问题7:固定窗是否可以共用救援窗?
厂房、仓库、公共建筑的外墙应在每层的适当位置设置可供消防救援人员进入的窗口(简称救援窗),根据《技术标准》要求,救援窗面积不能计入固定窗面积(不能共用),但可组合布置(4.4.15)。
关于救援窗的相关要求,详见:消防救援口-概念及应用!
第四章 引伸思考
固定窗是《建筑防烟排烟系统技术标准》(简称《技术标准》)提出的概念,实际应用中,有些问题尚待解答和完善:
问题8:机械排烟系统中,设置有可开启外窗的房间,是否需要设置固定窗?
规范4.1.4条文说明“在设置机械排烟系统的无窗房间要求加设可破拆的固定窗”,按此条文说明要求,是否有窗房间就不需要设置固定窗了呢?
问题9:《技术标准》与《建规》的协调问题:
1、实际应用中,有些楼梯间不到屋顶且不靠外墙,有些楼梯间被避难层分段,这些情况均无法按《技术标准》的要求设置固定窗,有些地区要求设置直通室外的土建夹层或排热通道,这种做法的效果如何,尚无支撑依据。
2、《技术标准》要求“商店建筑、展览建筑及类似功能的公共建筑中长度大于60m的走道”设置固定窗,也就是这类场所都无法设置类似的内部走道了,对一些大型综合体的建筑功能是有一定影响的。
以上两项要求,都是与《建规》矛盾或需要协调的地方,也不符合现代建筑的发展趋势,如确有必要,应和《建规》协调,统筹规划,拿出合理的解决方案!
问题10:固定窗设置是否会引发次生风险?
固定窗要求“便于人工破拆”,因此安全玻璃可能难以符合要求,普通玻璃的安全性如何,年长日久,是否会引发掉落或破碎风险?尤其是中庭等区域的固定窗面积达到楼地面面积的5%,这类场所通常人员密集,隐患不可忽略,也有违《建筑安全玻璃管理规定》要求!
注:根据建设部《建筑安全玻璃管理规定》要求:建筑物需要以玻璃作为建筑材料的各类天棚(含天窗、采光顶)、吊顶等部位,必须使用安全玻璃。(第六条)
问题11:高层建筑中,对于消防员不能到达的区域,有没有必要设置固定窗?
固定窗需要火灾发生到一定阶段才能开启,过早打开固定窗将直接影响机械防排烟系统的效果;而且,固定窗需要依靠消防员从外部破拆开启。
但是,在高层建筑中,消防员能到达的区域仅在100米以下,且必须是正对消防车登高操作场地的建筑立面。也就是说,对于并不面对登高车操作场地的固定窗、非上人屋面的固定窗、以及100m以上高度位置的固定窗,这些部位都是消防员无法企及的,根本无法破拆,设置固定窗的意义何在?
注:建议参考救援窗的设置要求:在《建筑防火通用规范(征求意见稿)》中,已不再要求在建筑的全方位设置救援口,仅要求在房屋建筑与消防车登高操作场地对应范围内的外墙上设置可供消防救援人员进入的窗口。
第五章 各地市关于固定窗的答疑参考
申明:以下表格内容,部分源自网络,仅供参考!
1、门是否可以替代固定窗?(含地下楼梯如何设置固定窗?)

2、不到屋顶/不靠外墙/被避难层分段,如何设置固定窗?

3、固定窗可以设置在吊顶内吗?

4、玻璃幕墙是否可算作固定窗?

5、固定窗可否采用平时的通风窗代替?

6、是否无对外固定窗则商场内就不得设置超过60 米的内走道?

申明:以上表格内容,部分源自网络,仅供参考!
知识点:防排烟固定窗
0人已收藏
0人已打赏
免费1人已点赞
分享
居住建筑设计
返回版块28.74 万条内容 · 423 人订阅
阅读下一篇
防烟楼梯间的使用范围和设置要求防烟楼梯间的使用范围和设置要求 1.防烟楼梯间的适用范围 发生火灾时,防烟楼梯间能够保障所在楼层人员安全疏散,是高层和地下建筑中常用的楼梯间形式。 在下列情况下应设置防烟楼梯间。 (1)一类高层建筑及建筑高度大于 32m 的二类高层建筑; (2)建筑高度大于 33m 的住宅建筑; (3)建筑高度大于 32m 且任一层人数超过 10 人的高层厂房; (4)当地下层数为 3 层及 3 层以上,以及地下室内地面与室外出入口地坪高差大于 10m 时。
回帖成功
经验值 +10
全部回复(0 )
只看楼主 我来说两句抢沙发