知识点:箱式变电站
提起箱式变电站,估计很多电气人员都熟悉得不能再熟悉了。但是仍然有部分电气人员对箱式变电站了解得还是不够,有些电气人员甚至连箱式变电站是什么东西都不知道的。我们都知道箱式变电站就是将进出线断路器、母线、二次设备(保护、计量表计等)、直流系统等一、二次设备整合在一个箱体内。箱式变电站优点可以减小了占地面积、节约了土地资源,可以省略了配电室等建筑物的投资。它适用于额定电压10/0.4KV三相交流系统中,作为线路和分配电能之用。那么箱式变电站适用哪些场所?如何配置?户外安装又需要注意什么事项呢?下面本文详细地给大家讲一讲,看完文章,希望能给广大电气人员加深对箱式变电站的了解。

(1)箱式变电站的概述
▼



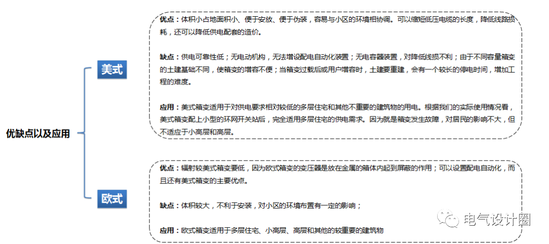
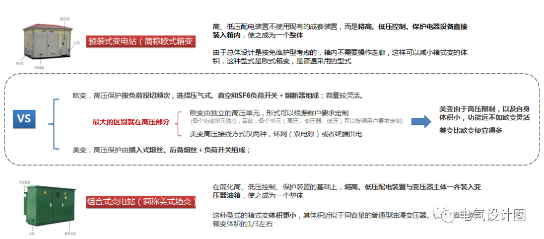
(2)箱式变电站适用场所、分类及优缺点
▼





(3)箱式变电站的配置及户外安装注意事项
▼





















(4)箱式变电站运行时注意事项
▼



(5)文章总结
▼


相关推荐:
0人已收藏
0人已打赏
免费4人已点赞
分享
电气工程原创版块
返回版块2.2 万条内容 · 598 人订阅
阅读下一篇
建筑电气接地分类和接地的作用,看完这篇才是真正的理解并掌握!知识点:建筑电气接地分类 提起建筑电气的接地,想必大部分电气设计人员都非常熟悉了。但是如果说到建筑电气接地分类和接地的作用,可能不少电气设计人员一时半会都说不清楚,甚至还有一些电气设计人员是一问三不知的。我们都知道建筑电气接地是保证用电安全的一种重要措施。近年来,建筑工程持续朝着现代化方向发展,建筑工程中的电气设备种类愈发繁多,建筑高度持续升高,这些都为建筑工程增加了安全隐患; 这就要求在建筑工程施工中必须加强对各种电气设备的接地处理,严控施工技术,规范施工作业,以保证建筑工程电气设备的使用安全,保证施工人员及业主的生命财产安全,以进一步推动我国建筑工程的电气化,智能化,促进建筑业的持续,稳定,健康发展。下面本文就简明扼要地给大家讲一讲建筑电气接地分类和接地的作用,看完文章,希望能给广大电气设计人员加深对建筑电气接地的了解。
回帖成功
经验值 +10
全部回复(0 )
只看楼主 我来说两句抢沙发