土木在线论坛 \ 电气工程 \ 电气工程原创版块 \ 机械手末端执行器行业分析

机械手末端执行器行业分析

发布于:2022-12-19 13:39:19 来自:电气工程/电气工程原创版块 [复制转发]

知识点:执行器

机械手末端执行器行业分析


1. 什么是机械手?

机械手是种能模仿人手和臂的某些动作功能,用以按固定程序抓取、搬运物件或操作工具的自动操作装置。机械手可以通过编程来完成各种作业,其特点一方面是可代替人的繁重劳动,以实现生产的机械化和自动化,另一方面机械手能在有害环境下操作以保护人身安全。

2. 机械手的构成
图片

末端执行器简介


1. 末端执行器简介

末端执行器是机械手的执行机构,也就是机器人的手部,是装在机器人手臂上直接抓握工件或执行作业的部件,具有夹持、运输、放置工件到某一个位置的功能。对于机器人来说,手部是完成作业好坏的关键部件之一。

2. 末端执行器的分类
2.1 按驱动方式分类
图片

2.2 按形态分类

按形态分类,又可分为无指(吸盘),平行二指、多指(主要是三指和五指),其中以平行二指用的最多。

图片
3. 主流的末端执行器
3.1 吸盘
图片

3.2  平行两指

平行两指可以通过液压,气动和电动控制,结构比较简单,工业上应用比较成熟。

图片

3.3  软体夹爪

软体夹爪,是应用软材料设计制造的软体手。软体手应用柔性材质可达成变形的效果,软体夹爪无需预先知道其准确      的形状和尺寸,能够自适应地包覆住目标。另一方面其夹爪手指部分由柔性材质构成,抓持动作轻柔,尤其适合于抓取易损伤的物体的场景。


工业自动化市场发展至今,重型,简单的体力劳动已被成熟的方案解决,现在留下的机器换人难题集中在多品类,异性易损物品的自动化生产方面,如手机边框,屏幕,软包锂电池,保温杯内胆,生鲜食品,化妆品等,受限于柔性夹治具缺失问题智能采取人工上下料,大大限制了生产企业的产能,这是全球行业内普遍存在的问题,软体夹爪根据他的柔性以及可变形性可以很好的解决这一问题。

图片
图片

3.4 多指灵巧手

多指灵巧手目前主要为电力驱动,形态上以三指和五指的居多。

由于价格昂贵,以及下游医用假肢、服务机器人没有大规模放量,因此目前多用于实验室科研。多指灵巧手的优点是拥有更多的自由度,更能适应复杂的环境。

图片

末端执行器的市场应用和市场空间


1. 市场应用

末端执行器作为机器人不可分割的一部分,其市场应用取决于机器人的发展。根据机器人的应用环境,国际机器人联盟(IFR)将机器人分为工业机器人和服务机器人,考虑到我国在应对自然灾害和公共安全事件中,对特种机器人有着相对突出的需求,中国电子学会将机器人划分为工业机器人,服务机器人和特种机器人三类,主要应用于汽车,电子,家庭服务,医疗服务,军事应用和极限作业等领域。


2.  市场空间

全球机器人市场规模持续扩大,工业,特种机器人市场增速稳定,服务机器人增速突出。2018年全球机器人市场规模达到298亿美元,2013-2018年的平均增长率约为15.1%。其中,工业机器人168.2亿美元,服务机器人92.5亿美元,特种机 器人37.5亿美元,占比分别为56%、31%、13%。


当前,我国机器人市场进入高速增长期,工业机器人连续六年成为全球第一大应用市场,服务机器人需求潜力巨大,特种机器人应用场景显著扩展。2018年,我国机器人市场规模达到87.4亿美元。其中,工业机器人62.3亿美元,服务机器人 18.4亿美元,特种机器人6.7亿美元,占比分别为71%、21%、8%。

图片

随着机器人市场的快速发展,末端执行器也获得了很大的增长空间,根据Global Market Insights,Inc研究报告显示,机器人末端执行器市场的收入在2018年超过25亿美元,预计到2025年将达到65亿美元大关,2019年至2025年间增长14%。


末端执行器的市场竞争情况

目前全球较为成熟的末端执行器生产公司均以欧美日公司为主,实力较强的公司有SCHUNK、FESTO、RIGHTHAND Labs、ROBOTIQ、SMC、SoftRobotics、Grabit、IAI等,中国的末端执行器市场几乎被这些国外产品所垄断。

1. 全球知名企业

图片

2.  国内企业

2.1 吸盘

(1)传统吸盘

传统吸盘主要包括电磁吸盘和真空吸盘,由于电磁铁、真空泵、空压机等产品在工业制造中使用的时间已经较长,国内的供应商成立时间也较早,数量众多,相对分散,下表为该领域的部分领先公司。

图片

(2)新兴高科技吸盘

图片

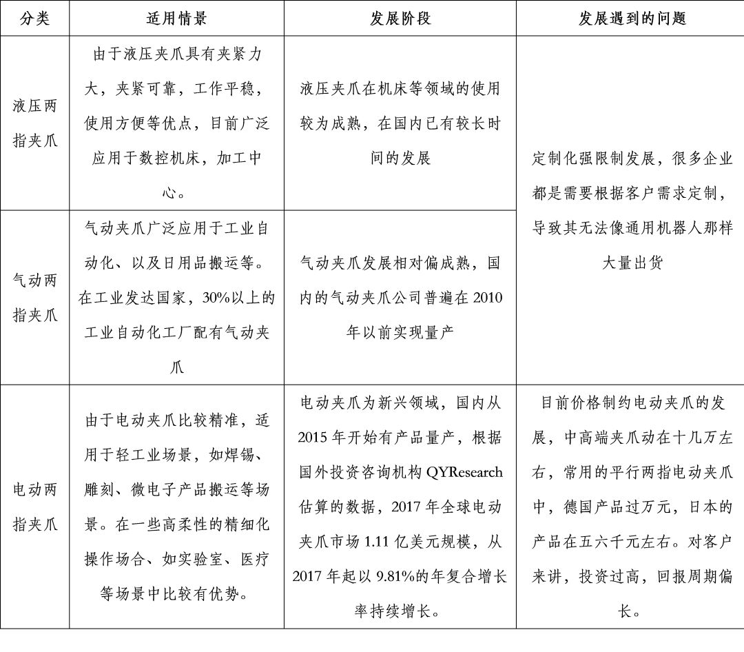
2.2 平行两指夹爪

两指夹爪分为液压夹爪、气动夹爪、电动夹爪几类。其中液压夹爪、和气动夹爪发展相对成熟,电动夹爪为近年来末端执行器的新型领域。

(1)液压夹爪

图片

(2)气动夹爪

传统气动夹爪在国内的使用也有一定的历史,领先公司主要集中在长三角和珠三角地区。

图片

(3)电动夹爪

电动夹爪的发展相对早期,下表为布局电动夹爪的一些初创公司。

图片

2.3软体夹爪

图片

2.4 多指灵巧手

多指灵巧手从形态上大致可分为三指灵巧手和五指灵巧手,其中五指灵巧手更接近人手。目前多指灵巧手整体没有大规模放量。

图片

总结


1.市场价值

随着工业4.0的到来,越来越多的重复体力劳动场景逐渐出现各式各样的机械手臂的身影,他或灵活精巧,或举重若轻。机械手的大量应用,不仅标志着工业智能化的到来,同时也是未来机器人迭代人类劳动力的必经之路。

目前机器人在国内市场竞争异常激烈,末端执行器作为机器人的关键部件之一,他直接决定了机器人工作的质量和效率,末端执行器将为目前整个机器人市场创造更多的竞争力和价值。
2. 发展空间
目前全球较为成熟的末端执行器生产公司均以欧美日公司为主,中国的末端执行器市场几乎被国外产品所垄断,这也是给国内真正具有实力的企业的发展机会,基于成本和本地化的优势,国内有实力的末端执行器企业拥有非常大的成长空间。

3. 存在的问题

价格昂贵。目前,对于中高端的末端执行器动辄十几万,即使是常用的平行两指电动夹爪,国外产品也动辄上万,对用户来讲,投资太高,回报周期长,这是限制行业的应用和发展一大问题,但一边随着人口红利消失,工人工资不断提升,另一面是国产替代进口,不断降低产品价格,可以看到未来广泛应用的趋势。


定制化强。末端执行器的种类至少在四十种以上,而且很多需要根据客户需求定制,这就导致无法向通用机器人那样大量出货,限制了行业快速发展。


4.  发展方向

软体材料。软体手应用柔性材质可达成变形的效果,能够自适应地包覆住目标物体,而无需预先知道其准确的形状和尺寸,有望解决异形、易损物品大规模自动化生产问题。而且通过食品药品安全认证,在食品、药品、生鲜果蔬以及3c电子分拣等场景都能很好应用,有一定通用性,容易起量。


多指灵巧手。虽然现在多用于实验室科研,尚未大规模量产和工业使用,同时价格昂贵,但是最接近人手的产品,拥有更多的自由度,更能适应复杂的环境,可完成多任务,通用性极强,能够实现多种构态间的灵活变换,具有捏、夹、握等多样化的抓持与操作能力,大大超越了传统多指机器手的功能范围。


静电吸盘/范德华力吸盘。从行业需求来看,汽车和半导体等电子设备对机器人的需求日益增长,半导体行业对机器人的要求十分严格,不仅要满足无尘空间要求,对极为微小的器件需要高精准的定位,放置。静电吸盘/范德华力吸盘能在大气和真空环境下同时使用,能吸附导体、半导体、绝缘体及多孔材料,适用于半导体、面板显示、光学等领域。


相关推荐链接:

1、异步电机软运行机理探究

2、同步发电机运行技术与实践


全部回复(0 )

只看楼主 我来说两句抢沙发
这个家伙什么也没有留下。。。

电气工程原创版块

返回版块

2.2 万条内容 · 596 人订阅

猜你喜欢

阅读下一篇

你需要知道的6大传感器原理

知识点:传感器 何谓传感器?   传感器(Sensor)是指将收集到的信息转换成设备能处理的信号的元件或装置。   人类会基于视觉、听觉、嗅觉、触觉获得的信息进行行动,设备也一样,根据传感器获得的信息进行控制或处理。

回帖成功

经验值 +10