知识点:电气详图
电气图是用电气图形符号、带注释的围框或简化外形表示电器系统或设备中组成部分之间相互关系及其连接关系的一种图。
它是电气工程技术的语言,凡从事维修的电工,必须掌握识读电气图。

用符号或带注释的框,概略表示系统或分系统的基本组成、相互关系及其主要特征的一种简图。
用图形符号并按工作顺序排列,详细表示电路、设备或成套装置的全部组成和连接关系,而不考虑其实际位置的一种简图。目的是便于详细理解作用原理、分析和计算电路特性。

表示理论的或理想的电路而不涉及实现方法的一种图,其用途是提供绘制电路图或其他有关图的依据。

主要用二进制逻辑(与、或、异或等)单元图形符号绘制的一种简图,其中只表示功能而不涉及实现方法的逻辑图叫纯逻辑图。
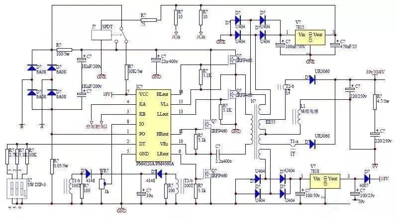
下图就是属于电气逻辑图里较为简单的逻辑电气图,仅供参考!

表示控制系统的作用和状态的一种图。

表示理论的或理想的元件(如R、L、C)及其连接关系的一种功能图。

详细表示程序单元和程序片及其互连关系的一种简图。

把成套装置、设备和装置中各组成部分和相应数据列成的表格其用途表示各组成部分的名称、型号、规格和数量等。

表示功能单元全部外接端子,并用功能图、表图或文字表示其内部功能的一种简图。
表示成套装置、设备或装置的连接关系,用以进行接线和检查的一种简图或表格。
⑴单元接线图或单元接线表:表示成套装置或设备中一个结构单元内的连接关系的一种接线图或接线表。(结构单元指在各种情况下可独立运行的组件或某种组合体)
⑵互连接线图或互连接线表:表示成套装置或设备的不同单元之间连接关系的一种接图或接线表。(线缆接线图或接线表)

⑶端子接线图或端子接线表:表示成套装置或设备的端子,以及接在端子上的外部接线(必要时包括内部接线)的一种接线图或接线表。

⑷电费配置图或电费配置表:提供电缆两端位置,必要时还包括电费功能、特性和路径等信息的一种接线图或接线表。
对特定项目给出详细信息的资料。

表示成套装置、设备或装置中各个项目的位置的一种简图叫位置图。指用图形符号绘制的图,用来表示一个区域或一个建筑物内成套电气装置中的元件位置和连接布线。

相关推荐链接:
0人已收藏
0人已打赏
免费3人已点赞
分享
供配电技术
返回版块97.93 万条内容 · 2214 人订阅
阅读下一篇
电气装置的接地与接零知识点:电气装置 工作接地、保护接地和保护接零 1.工作接地 低压配电系统目前多采用三相四线制380/220V中性点直接接地电网。这种为满足电力系统和电气装置工作特性的需要而进行的接地,称为工作接地,以保证电气装置可靠运行。避雷器接地也属工作接地。 2.保护接地 电气装置的外壳接地称为保护接地,其目的是防止电气装置的绝缘被击穿后使金属外壳带电,使人体有触电危险。如电动机外壳接地与油断路器的金属外壳接地都属保护接地。
回帖成功
经验值 +10
全部回复(1 )
只看楼主 我来说两句 抢板凳详尽的资料,深入浅出
回复 举报