知识点:过压保护
于是5V过压保护电路有了用武之地。

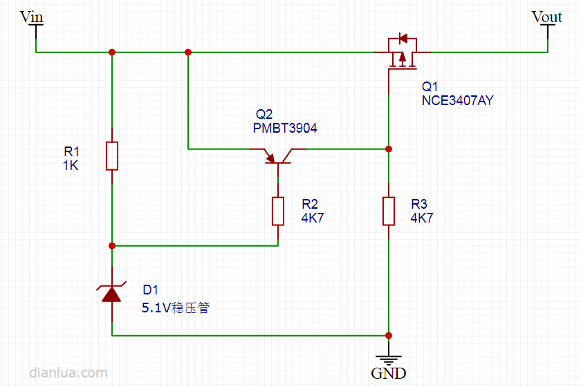
▲ 5V过压保护电路
一、电路分析
1、当输入电压 Vin < 5.1V 时:(下图以输入电压 Vin = 5V 举例)

D1是5.1V稳压管,此时输入电压Vin才5V,小于5.1V,所以稳压管D1未进入稳压状态,不导通。
5.1V稳压管不导通,导致三极管Q2的b极和e极都是5V,也就是Vbe = 0,所以三极管Q2也不导通。
MOS管Q1的g极被电阻R3拉到0V,MOS管Q1的 Vgs = 0V - 5V = -5V, 所以MOS管Q1导通, Vout电压等于5V,对后级电路正常供电。
2、当输入电压Vin在5.1V到5.7V之间时:(下图以输入电压 Vin = 5.4V 举例)

此时输入电压Vin = 5.4V,大于稳压管D1的稳压值5.1V,所以稳压管导通并稳压在5.1V。
此时三极管Q2的 Vbe = 5.1V - 5.4V= -0.3V。PN结的导通电压要求Vbe达到-0.6V,所以三极管Q2仍然不导通。
MOS管Q1的g极被电阻R3拉到0V。MOS管Q1的 Vgs = -5.4V, 所以MOS管Q1导通, Vout电压等于5.4V,对后级电路正常供电。
3、当输入电压 Vin > 5.7V时:(下图以输入电压 Vin = 5.8V 举例)

此时存在3条电流路径。
红色的电流路径①:电阻R1两端的电压 = 5.8V - 5.1V = 0.7V,流过0.7mA的电流。
粉色的电流路径②:三极管Q2的Vbe = 5.2V - 5.8V = -0.6V,三极管Q2被打开。
蓝色的电流路径③:三极管Q2被打开,流过R3的电流 = 5.8 / 4.7 = 1.23mA。
此时MOS管Q1的 Vgs = 0,所以MOS管Q1不导通,即此时“5V过压保护电路”认为输入电压Vin已经过高,将输出电压Vout关断,从而保护了后面的负载电路。
输入电压Vin与输出电压Vout的关系大致如下:

二、电路扩展
如果要改为其他电压的过压保护电路,主要是换用不同稳压值的稳压管就行。
▲ 某一系列的稳压管有多种稳压值可选
换了稳压管,当然还要对应留意其他元件的参数,看是否要修改。

▲ 一种玻璃管封装的稳压管
比如:
1、稳压管D1的限流电阻R1是否要调整。电流太小稳压管不导通,电流太大则电路功耗增加。
2、三极管Q2的基极限流电阻R2是否要调整。
3、MOS管Q1的Vgs是否还在合理范围。
相关推荐链接:
0人已收藏
0人已打赏
免费1人已点赞
分享
电气工程原创版块
返回版块2.2 万条内容 · 598 人订阅
阅读下一篇
为什么要对电动机进行过载保护知识点:电气过载保护 电机的过载保护是指电机的负载超过其额定输出功率时,在电机的控制电路或机械上加以保护一些方法。 先说机械上的,例如:带摩擦片的离合式皮带盘。选择合适的扭距,调整到其工作在电动机额定功率之内,负载过重时皮带盘会打滑。从而保护电机不过载。这里就不多做介绍。再说说电动机控制电路上的,其控制原理就是当电动机工作超过额定功率时。电动机的工作电流会增加,超过电动机的额定工作电流。控制电路就是利用这一特性,对电动机实行保护。例如:电动机断路器,热过载保护继电器,断路器或热过载继电器上有可调节的工作电流。将断路器或热过载继电器的工作电流调到电机的额定工作电流。当电动机过载,其工作电流增大超过断路器或热过载继电器设定值时,断路器会跳闸,热过载继电器动作使控制电路断电,从而保护电机。这种是比较常见的,成本比较低。
回帖成功
经验值 +10
全部回复(0 )
只看楼主 我来说两句抢沙发