不同功能场所能否合建在同一建筑内,合建的不同场所是否需要采取防火分隔措施,是否属于多种功能组合的建筑,应酌火灾风险类别、风险等级和设置规模等条件确定。
一、允许合建的情形:

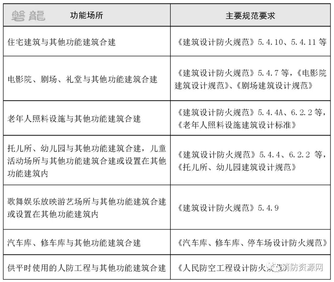
注:合建在同一建筑内的不同火灾风险类别或风险等级的场所,以及专供老人、儿童等特殊群体起居活动的场所,应采取严格的防火分隔措施,整体建筑属于多种功能组合的建筑,示例如下:

二、禁止合建的情形:
火灾风险类别和风险等级区别较大的建筑,不能合建在同一建筑内,示例如下:
1 民用建筑内不应设置生产车间和仓储库房,厂房和仓库均不能与民用建筑合建。
注:民用建筑可以附设功能所需的附属库房,丙、丁、戊类厂房和仓库可以附设功能所需的办公和休息用房。
2 厂房和仓库不宜合建:
厂房、仓库的火灾危险性、占地面积、防火分区、安全疏散、消防设施等均有不同的要求,现行规范未有协调两者合建的相关条款,两者不宜合建(专业规范有规定者除外)。在厂房中,可以设置生产工艺所需的中间仓库。
3 汽车库不应与火灾危险性为甲、乙类的厂房、仓库贴邻或组合建造。等等。
三、本文所述为同一建筑的不同使用功能场所合建,也称为组合建造,可包括上下组合、左右组合以及附设在局部区域等多种形式,对于火灾风险类别相近的场所,甚至可能并无严格区域划分。
四、当不同建筑满足防火间距不限的条件时,允许贴邻建造,贴邻建造的两座建筑,仍属于彼此独立的建筑,其结构墙体、建筑防火及消防设施等,均应彼此独立。
来源:消防资源网
知识点:防火分隔措施
0人已收藏
0人已打赏
免费2人已点赞
分享
居住建筑设计
返回版块28.74 万条内容 · 423 人订阅
阅读下一篇
充电桩在住宅车库中的应用分析电动汽车作为新能源汽车发展的大方向,受到高度的重视,得到长足的发展。充电桩作为发展电动汽车所必须的重要配套基础设施的一部分,对于推进电动汽车的普及具有重要的意义。本篇将普及充电桩的基础知识,并对住宅地下车库充电桩的应用进行研究和探讨。(设计公司咨询中心供稿) 关于充电桩的国家政策
回帖成功
经验值 +10
全部回复(0 )
只看楼主 我来说两句抢沙发