知识点:直流升压机,旋转变换器
电池是便携式系统应用的典型电源,如今找到基于微控制器的便携式系统并不罕见。
各种微控制器在低电源电压下工作,例如1.8V。
因此,您可以使用两个AA或AAA电池为电路供电。
但是,如果电路需要更高的电压-例如LCD需要大约7.5V直流的LED背光-你必须使用合适的DC/DC转换器将电源电压从例如3V提升到所需电压。
但是,您还可以使用微控制器在一些额外的分立元件的帮助下开发合适的DC/DC升压电压转换器。

图1 升压开关稳压器的输出电压高于输入电压。
升压开关稳压器以CCM(连续导通模式)或DCM(非连续导通模式)工作。
本设计实例展示了如何仅使用一个小型八脚微控制器和一些分立元件来创建一个而不是两个DC/DC转换器。
该设计具有可扩展性,只需更改微控制器的控制软件,即可适应各种输出电压要求。
您甚至可以对微控制器进行编程,以生成任何所需的输出电压启动速率。
图1显示了升压开关稳压器的基本拓扑结构。
这种调节器的输出电压大于输入电压。
升压开关稳压器以CCM(连续导通模式)或DCM(非连续导通模式)工作。
为DCM操作设置电路更容易。
这个名称来自于DCM中每个PWM周期内电感电流在一段时间内降至0A的事实;在CCM中,电感电流从不为0A。
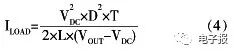
在PWM输出的高电平周期结束时(当开关打开时),最大电流通过电感,并且:
其中VDC是输入电压,D是占空比,T是总循环时间,L是电感的电感量。
通过二极管的电流在时间TR下降到零。
其中dV/dt表示PWM信号周期内输出电压的下降,I是负载电流,C是所需的输出电容。
PWM波的总周期是T,并且是系统常数。
D是PWM波的占空比,TR是二极管导通的时间。
在TR结束时,二极管电流降至0A。
对于DCM,波的周期是T>D×T+TR。
PWM周期T和(D×T+TR)的差值是死区时间。

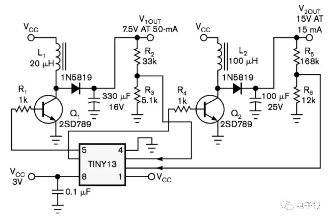
图2 Atmel Tiny13 AVR微控制器使用其内部ADC和PWM调节两个升压-直流/直流转换器输出。
操作电感器的开关通常是BJT(双极结晶体管)或MOSFET。
MOSFET是优选的,因为它具有处理大电流,更高效率和更高开关速度的能力。
然而,在低电压下,难以找到具有足够低的栅极-源极阈值电压的合适MOSFET,并且可能是昂贵的。
因此,这种设计使用了BJT(图2)。
微控制器提供10 kHz至200 kHz以上的PWM频率。
需要高PWM频率,因为它会导致较低的电感值,从而转换为小电感。
Atmel的Tiny13 AVR微控制器具有“快速”PWM模式,频率约为37.5 kHz,分辨率为8位。
更高的PWM分辨率提供了更紧密跟踪所需输出电压的能力。
对于20μH电感,公式1的最大电感电流为0.81A。
切换电感的晶体管的最大集电极电流应大于该值。
2SD789NPN晶体管具有1A集电极电流限制,因此适用于此DC/DC转换器。
根据公式4,这些值可实现的最大负载电流为54 mA,因此可满足7.5V输出电压所需的最大负载电流。
Tiny13微控制器拥有两个高速PWM通道和四个10位ADC通道。
另一个PWM通道和一个ADC通道构成第二个DC/DC转换器,输出电压为15V,最大负载电流为15 mA。
该转换器的电感值为100μH。
要计算输出电容值,请使用公式6。
对于5 mV纹波,7.5V输出电压的电容值为270μF,因为输出电流为50 mA且PWM时间周期为27μs,所以这个电路使用最接近的较大值330μF。
同样,对于15V输出电压,所需的电容值为81μF,因此该设计使用100μF电容。
微控制器的程序采用C语言,并使用开源AVR GCC编译器。AVR Tiny13微控制器的内部时钟频率为9.6 MHz,没有内部时钟频率分频器,因此PWM频率为9.6 MHz/256=37.5 kHz。内部参考电压为1.1V。主程序交替读取两个ADC通道,监视中断子程序中的输出电压。主程序执行无限循环,通过读取ADC值并相应地调整PWM值来监视输出电压。
相关推荐链接:
1、某地柴油机发电机二次线设计施工图
2、发电机励磁整流变低压交流母线短路故障
全部回复(0 )
只看楼主 我来说两句抢沙发