*一、定义:建筑构造是研究建筑物的构造组成以及各构成部分的组合原理与构造方法的学科。
*二、建筑物的构造组成:
①承重结构:基础、承重墙体(柱、梁)、楼板、屋面板
②维护结构:外围护墙、内墙(框架填充墙、轻质隔墙)
③饰面装修:内外墙面、楼地面、屋面、顶棚
④附属部件:楼梯、电梯、自动扶梯、门窗、遮阳、阳台、栏杆、台阶、坡道、雨棚等

?
三、建筑分类
1.按使用功能:
宏观上:民用建筑、工业建筑、农业建筑
民用建筑按使用功能可分为居住建筑和公共建筑两大类。其中,居住建筑:住宅建筑、宿舍建筑。
①大量性建筑:与人们生活密切相关,修建量大,如住宅、学校等。
②大型性建筑:规模宏大、修建量较少,对城市面貌影响较大,如体育馆、剧院、火车站等。
3.按建筑层数:
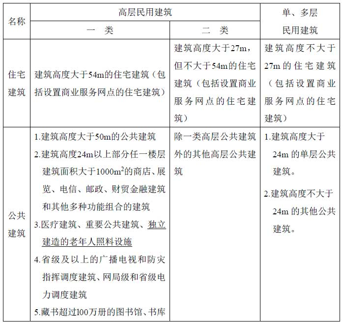
民用建筑根据其建筑高度和层数可分为单、多层民用建筑和高层民用建筑。
①低层或多层民用建筑 建筑高度不大于27.0m的住宅建筑、建筑高度不大于24.0m的公共建筑及建筑高度大于24.0m的单层公共建筑为低层或多层民用建筑。
②高层建筑 建筑高度大于27m的住宅建筑和建筑高度大于24m的非单层厂房、仓库和其他民用建筑。
③超高层建筑 建筑高度大于100.0m为超高层建筑。
④高层民用建筑根据其建筑高度、使用功能和楼层的建筑面积可分为一类和二类。

4.按耐火等级:

民用建筑的耐火等级应根据其建筑高度、使用功能、重要性和火灾扑救难度等确定,并应符合下列规定:
① 地下或半地下建筑(室)和一类高层建筑的耐火等级不应低于一级;
② 单、多层重要公共建筑和二类高层建筑的耐火等级不应低于二级。
③ 除木结构建筑外,老年人照料设施的耐火等级不应低于三级。
④ 建筑高度大于100m的民用建筑,其楼板的耐火极限不应低于2.00h。
⑤一、二级耐火等级建筑的上人平屋顶,其屋面板的耐火极限分别不应低于1.50h和1.00h。
①耐火极限:在标准耐火实验条件下,建筑构配件或结构从受到火的作用时起,到失去支持能力或完整性被破坏或失去隔火作用时为止的这段时间,用小时表示。
(失去稳定性、完整性、隔热性)
②燃烧性能:我国国家标准将建筑材料的燃烧性能分为以下几种等级:A级:不燃材料:如石材、金属材料 B1级:难燃材料 :如沥青混凝土构件、木板条抹灰构件 B2级:可燃材料:如木材 B3级:易燃材料
5. 按设计使用年限:(耐久年限)
分为一、二、三、四类建筑

木结构、钢筋混凝土结构、砖石结构、钢结构、混合结构(两种及以上)、特种空间结构(如网架、薄壳、膜结构)
?
*四、建筑构造影响因素及设计原则
①外界环境的影响
②外界作用力的影响,外力包括人、家具和设备的重量,结构自重,风力,地震力,以及雪重等,这些通称为荷载。
③气候条件的影响,如日晒雨淋、风雪冰冻、地下水等。对于这些影响,在构造上必须考虑相应防护的措施,如防水防潮、防寒隔热、防温度变形等。
④人为因素的影响,如火灾、机械振动、噪声等的影响,在建筑构造上需采取防火、防振和隔声的相应措施
⑤建筑技术条件的影响建筑技术条件指建筑材料技术、结构技术和施工技术等,随着这些技术的不断发展和变化,建筑构造技术也在改变着。
⑥建筑标准的影响建筑标准所包含的内容较多,与建筑构造关系密切的主要有建筑的造价标准、建筑装修标准和建筑设备标准。
坚固、适用、经济、美观
满足建筑功能要求、有利于结构安全、适应建筑工业化的需要、考虑建筑节能与环保的要求、经济合理、注意美观。
其功能需求包括围护、保温、隔声、防水、供暖等可随意举例说明。
结构安全可延伸至基本的梁板柱结构、剪力墙、筒体等结构体系适用范围。
建筑工业化可提及模数化、标准化及多样化的关系。
建筑节能可从被动式手段着手说明。
经济美观可从尊重历史文脉、适应周边环境的外观和室内装修来解答。
?
五、建筑模数协调(定义及适用范围)
①模数协调:为了实现建筑工业化大规模生产,尽可能减少构配件的类型,使不同材料、不同形式和制造方式的建筑构配件具有一定的通用性和互换性,所以对建筑中的尺寸关系进行模数协调。
②基本模数:是模数协调中选用的基本尺寸单位,数值为 100mm,符号为 M, 即 100mm=1M.
③扩大模数:导出模数的一种,其数值为基本模数的倍数。基数有3M(300mm)、6M(600mm)、12M(1200mm)、15M(1500mm)、30M(3000mm)、60M(6000mm)。建筑中较大的尺寸,如开间、进深、跨度、柱距等,应为某一扩大模数的倍数。
④分模数:是导出模数的另一种,其数值为基本模数的分倍数。分模数基数共三种,分别是1/10M(10mm)、1/5M(20mm)、1/2M(50mm)。建筑中较小的尺寸,如缝隙、墙厚、构造节点等,应为某一分模数的倍数。

⑤统一性和多样性的矛盾
解析:分为建筑功能统一性和需求多样性的矛盾,建筑构配件标准化和建筑设计多样性的矛盾等。统一性带来施工的便捷和经济的节省,但一定程度上限制了建筑的多样性,需要平衡两者关系,寻找措施来弱化两者之间的矛盾。
问题:以平面空间设计为要点进行分析装配式住宅建筑怎样做到标准化和多样性的统一。(6分)
解析:注意限制条件—住宅平面设计,所以应从平面中的标准化多样性去考虑。
1.对住宅平面中的尺寸关系进行模数协调

我国基本模数为1M=100mm,住宅平面中较大的尺寸,如开间、进深等,可采用扩大模数及其倍数;住宅平面中较小的尺寸,如墙厚、构造节点等,采用分模数及其倍数(如图所示);尽可能减少构配件的类型,使不同材料、不同形式和制造方式的建筑构配件具有一定的通用性和互换性。
根据不同需求可整合出多种模数,把起居室、卧室、卫浴、厨房等划分为不同的尺寸规格,如主卧可为3000*4200、3000*4800、3600*4200等供居住者选择,阳台可根据模数进行1200、1500、1800等尺度的调整,丰富空间和立面。

基于上述功能空间尺寸,根据住户需求通过系列化、标准化单元进行丰富的组合,带来建筑平面和形体的多样化。
SI住宅即住宅支撑体和填充体分离(如图所示)。是指住宅的承重结构骨架具有高耐久性,是固定不变的,但住宅所用的分隔构件,则可以根据住户的不同要求而灵活变换。即在一定的空间范围内,可以依使用者的需要或爱好,分隔成多种多样的内部空间。

在功能单元标准化的基础上,住户可定制集成地面系统、集成墙面系统、集成吊顶系统、集成卫浴系统、集成厨房系统等,进行个性化、主观性的装修。
在住宅平面设计中具有全局观,在墙体门窗等外围护结构定位时,同时考虑空调百叶、阳台等立面构件的细微变化,改善形体单调感,形成丰富的光影关系。
在住区总平面布局上利用单体布置产生围合空间的变化,用标准化的单体结合环境设计组合出多样化的群体空间,实现建筑与环境的标准化与多样性的统一。
?
六、轴线和尺寸
1.定位轴线:确定主要结构位置关系的线,定位轴线编号写在轴线端部的圆内,横向编号应用阿拉伯数字,从左至右顺序编写,竖向编号为大写拉丁字母,拉丁字母的I、O、Z不得用作轴线编号。

2.标志尺寸=构造尺寸+缝隙
|实际尺寸-构造尺寸|=公差(公差应符合规定)
标志尺寸:用以标注的定位线之间的距离
构造尺寸:建筑构配件的设计尺寸
实际尺寸:工厂加工生产的尺寸
?
七、建筑高度、建筑层数、层高(包括屋顶顶层)、室内净高
1.建筑高度和建筑层数的计算方法

2.建筑层数计算

3.层高(包括屋顶顶层)
解析:此为设计统一标准内容,在2012真题课程中捎带讲解,注意屋顶顶层和标准层的计算差异。
建筑物各层之间以楼、地面面层(完成面)计算的垂直距离,屋顶层由该层楼面面层(完成面)至平屋面的结构面层或至坡顶的结构面层与外墙外皮延长线的交点计算的垂直距离。
4.室内净高
??从楼、地面面层(完成面)至吊顶或楼盖、屋盖底面之间的有效使用空间的垂直距离。

知识点:建筑构造绪论
0人已收藏
0人已打赏
免费1人已点赞
分享
建筑构造
返回版块7.65 万条内容 · 194 人订阅
回帖成功
经验值 +10
全部回复(0 )
只看楼主 我来说两句抢沙发