知识点:电压控制
在硬件研发工作中,无论设计任何功能的电路,电源电路都是必不可少的。最普通的电源可能是一节干电池,也可能是直接取自电网的交流电。从外部电源直接获取的电能通常都不能完全满足电路设计的需求,为此还需要为电路设计相应的电源变换电路,最常见的就是电压调整电路。设计中最常接触的电压调整电路主要分为两类:LDO 和 DC-DC,LDO 工作在线性调整状态,而 DC-DC 工作在开关状态,这两类电源分别有不同的特性和不同的适用场合,通常,DC-DC 的效率相对 LDO 较高,但电源噪声相对略大。关于 DC-DC 和 LDO 的差异,不是本文讨论的重点,不再展开。
很多场合都需要用到输出电压可调的电源。比如 CPU 的内核电压,由于 CPU 需要提高能效,进而控制整机功耗和发热,因此多数高级处理器都会搭载 DVFS(动态电压频率调整)功能,当 CPU 在较低主频工作时,CPU 控制电源输出相对较低的电压,而随着 CPU 工作频率的提高,CPU 的工作电压也会相应的提高。一般实现类似功能都需要专门的电源管理芯片,比如 PMU,这些芯片带有可编程的输出电压,CPU 通过数字端口(如 IIC 或 SPI)控制 PMU 的输出电压。
然而,我们都知道,俗话说一分钱一分货,这么好用的东西,价格自然是比普通器件贵不少的,我们随便找两个规格相近器件做个对比:
可以看到,左边的普通 DC-DC 器件比右边的数控 DC-DC 器件贵了 4 倍,这个成本增加的幅度可是相当可观。那么,如果可以通过某些技术手段,让普通 DC-DC 也可以实现输出电压可调,从而替代数字控制的 DC-DC,是不是可以节约不少钱呢?是不是就可以升职加薪迎娶白富美了呢
?虽然升职加薪迎娶白富美的机会渺茫,但是作为有追求的研发攻城狮,我还是想深入探究一下这个有意思的想法。本文将着重分析如何通过普通的 DC-DC 实现数字电压调整功能。
为了描述如何实现 DC-DC 的输出电压调节,下面简要介绍下 DC-DC 的工作原理。下图是 Buck 型(降压型拓扑)DC-DC 的原理图框图:
如图所示,Buck 型 DC-DC 主要由开关器件 Q1,储能器件 L1,C1 和续流二极管 D1 构成,图中 R1 为负载电阻。开关器件受控制电路的 PWM(脉冲宽度调制)信号所控制,执行周期性的开关动作。当 Q1 打开时,电流通过 Q1 对电感 L1 和电容 C1 充电储存能量,同时对负载 R1 供电;一段时间后,开关 Q1 将被关闭,这时候外部电源将被切断,此时,电感储存的能量将被释放出来,二极管 D1 的存在,为电感和负载电流提供了回路,使电感和负载中的电流得以连续。通过如此往复的开关动作,负载上就可以获得一个被调整过的平均电压值。通过一些资料我们知道,当 Buck 电路工作在 CCM(持续导通模式,电感电流不存在 0A 的情况)时,Vin 与 Vout 满足如下规律:
上式中 为 PWM 信号的周期, 为开关打开的时间, ,为 PWM 信号的占空比。也就是说,Buck 型电路通过控制开关电路的占空比,实现了输出电压的控制。
通过下图 DC-DC 的仿真波形,可以看到 PWM 波形、电感电流、电源纹波之间的关系(注意,由于 LTC3864 使用了 P-MOSFET,因此 PWM 的高电平实际上对应于 MOSFET 的关断周期):
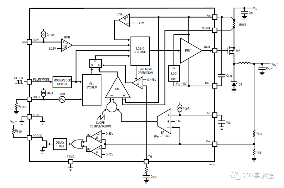
我们再来看看实际的 Buck 型 DC-DC 器件的框图,下图是 LTC3864 的内部框图:
由于实际器件的功能更加丰富,实际器件的控制电路比简图要复杂的多,但其基本框架确是一致的。上图中新出现了两个器件: 和 ,这两个器件用于为 LTC3864 提供电压反馈,并设置该器件的输出电压。输出电压与这两个电阻的关系为:
其中: ,为 LTC3864 的参考电压。
通过框图可以发现,通过分压电阻得到的反馈电压,进入芯片后输入到内部的误差放大器的反向端,误差放大器的同向端被固定接在 0.8V。假如某些原因导致了输出电压的上升,那么误差放大器的负输入端电压将上升,误差放大器的输出端电压将降低,从而形成负反馈控制,此控制信号将通过内部控制逻辑进而使 PWM 信号的占空比降低,从而使输出电压回落。误差放大器其实就是一颗运放,由于工作在线性状态的运放满足虚短规律,因此芯片 端的电压将由两个反馈电阻和芯片的控制环路使之始终维持在 0.8V。
通过上面分析,我们发现,决定 DC-DC 输出电压的关键点在于通过反馈电阻的分压对芯片 FB 脚参数的设定。那么我们是否可以人为的通过其他手段来改变 FB 的状态呢?比如通过 DAC 对 FB 施加一额外的电压?答案是肯定的,我们的确可以这样做。
通过一个额外的电压,使 升高或降低,将能够改变 DC-DC 的输出。下面我们将通过理论分析,探讨如何实现这一操作。首先我们知道,如果外加电压使 FB 升高,那么 DC-DC 的控制环路就会使 DC-DC 的输出电压降低,从而补偿 FB 的升高使其回到 0.8V;相反,如果外加电压使 FB 降低,DC-DC 的输出电压就将升高。可见,外加电压和 DC-DC 的输出电压是负相关的。
实现 LTC3864 输出电压可调的电路如下图所示:
该电路与 LTC3864 的常规用法几乎一致,唯一增加的部分是 V2 和 R9。其中,R3、R4 为反馈电阻,V2 为一模拟的 DAC 电压源,此电压通过电阻 R9 加到 LTC3864 的反馈端。
如果 R2 和 V2 不存在,我们知道此时的输出电压为:
加上 R9 和 V2 以后该如何计算呢?
令 FB 脚的流入电流为 ,对 R3、R4、R9 的交叉点,使用 KCL 定律,可得:
对上式左边通分,再去分母,并做合并整理,可得:
观察等式右边,由于当电路确定时, 就为常数,因此令:
可将上式简化为:
也即:
实际控制输出电压 时,控制变量为 ,通过这个公式就可以知道,在 R9 选定的条件下,就可以通过 的电压控制 的输出,由于 前面的负号,可以知道, 与 具有负的线性关系。
另外,由于 通常很小(百 nA 级或更小),因此一般可以忽略 的影响,可以简化 的计算。是否可以忽略取决于具体的芯片参数(比如 LTC3864 最大为 50nA)和要求的精度。
根据以上的理论分析,笔者搭建了对应的电路模型,并做了仿真验证,仿真的原理图已经在上面的贴图中有给出。注意其中 的参数设置,由于 DC-DC 的缓启动,在 0-3mS 时设置 V2 的输出为 0,不做调节动作。当 DC-DC 的输出稳定后,设置 3-13mS 时 的输出电压从 0V 递增到 3.3V。下图为仿真结果:
可见,从 3mS 开始,控制电压 开始上升,而输出电压 则相应的同步下降。通过光标可知,此电路实现了 LTC3864 输出电压从 5V 到 15V 输出的连续可调。
本文分析了一种通过改进普通 DC-DC 的反馈电路,进而实现了普通 DC-DC 芯片也可以实现输出电压数字可调的方案。通过理论和仿真分析,论证了这种方案的原理以及实现的可行性。
本电路方案在实际项目中已有批量应用。关于此电路的应用还有两点需要注意:1、本文的控制电压 基于 DAC 的方式实现,如果实际项目中 CPU 有对应的 DAC 资源可以使用,则可以直接应用本电路,如果为开环控制,为了保证电压调整的精度,DAC 的线性度可能需要被校准;2、如果没有 DAC 资源可用,则 还可以通过 PWM 的方式来实现。设置合适的 PWM 频率,将电压调节用的 PWM 信号通过一个 RC 低通滤波器,PWM 信号将被平滑为一个稳定的直流信号,该信号等效于 DAC 生成的控制电压,从而实现输出电压控制。这种方式不依赖于芯片 DAC 资源,但 PWM 信号需要良好的滤波处理,否则控制电压的抖动可能导致 DC-DC 输出电压的抖动。此种实现方式在设计和调试上也稍为复杂。
相关推荐链接:
0人已收藏
0人已打赏
免费1人已点赞
分享
继电保护
返回版块7.33 万条内容 · 486 人订阅
阅读下一篇
电力系统频率控制的基本原理和概念知识点:频率控制 通过对电力系统各种负荷分量变化规律的分析,有利于采取不同的措施,来控制原动机功率和发电机电磁功率之间的不平衡,达到控制系统频率的目的。一、 频率的一次调节 电力系统频率的一次调节是指利用系统固有的负荷频率特性,以及发电机的调速器的作用,来阻止系统频率偏离标准的调节方式。 (一) 频率一次调节的基本原理 (1) 电力系统负荷的频率一次调节作用
回帖成功
经验值 +10
全部回复(0 )
只看楼主 我来说两句抢沙发