知识点:拉式接触器
从用途来角度,交流接触器可分为:
一、工业用接触器,多为通用型号,常见型号主要为CJ系列中的CJX2系列,CJ20系列,CJT1系列;
二、建筑及家用接触器,ABBESB系列、悍客HBC1系列、正泰NCH8系列、西门子3TF系列、施耐德ICT系列等。
交流接触器利用主接点来开闭电路,用辅助接点来执行控制指令。 主接点一般只有常开接点,而辅助接点常有两对具有常开和常闭功能的接点,小型的接触器也经常作为中间继电器配合主电路使用。交流接触器的接点,由银钨合金制成,具有良好的导电性和耐高温烧蚀性。
交流接触器的动作动力来源于交流电磁铁,电磁铁由两个“山”字形的幼硅钢片叠成,其中一个固定,在上面套上线圈,工作电压有多种供选择。为了使磁力稳定,铁芯的吸合面,加上短路环。交流接触器在失电后,依靠弹簧复位。另一半是活动铁芯,构造和固定铁芯一样,用以带动主接点和辅助接点的开短。20A以上的接触器加有灭弧罩,利用断开电路时产生的电磁力,快速拉断电弧,以保护接点。
交流接触器制作为一个整体,外形和性能也在不断提高,但是功能始终不变。无论技术的发展到什么程度,普通的交流接触器还是有其重要的地位。
下面就以最为常用的电磁式接触器为主进行介绍。
结构、符号与工作原理
交流接触器的结构及符号如下图所示,它主要由三组主触点、一组常闭辅助触点、一组常开辅助触点和控制线圈组成,当给控制线圈通电时,线圈产生磁场,磁场通过铁芯吸引衔铁,而衔铁则通过连杆带动所有的动触点动作,与各自的静触点接触或断开。交流接触器的主触点允许流过的电流较辅助触点大,故主触点通常接在大电汉的主电路中,辅助触点接在小电流的控制电路中。

有些交流接触器带有联动架,按下联动架可以使内部触点动作,使常开触点闭合、常闭触点断开,在线圈通电时衔铁会动作,联动架也会之运动,因此如果接触器内部的触点不够用时,可以在联动架上安装辅助触点组,接触器线圈通时联动架会带动辅助触点组内部的触点同时动作。
外形与接线端
下图是一种常用的交流接触器,它内部有三个主触点和一个常开触点,没有常闭触点,控制线圈的接线端位于接触器的顶部,从标注可知,该接触器的线圈电压为220~230V(电压频率为50Hz时)或220~240V(电压频率为60Hz时)。


安装辅助触点组
下图左边的交流接触器只有一个常开辅助触点,如果希望给它再增加一个常开触点和一个常闭触点,可以在该接触器上安装一个辅助触点组(在图的右边),安装时只要将辅助触点组底部的卡扣套到交流接触器的联动架上即可。当交流接触器的控制线圈通电时,除了自身各个触点会动作外,还通过联动架带动辅助触点组内部的触点动作。

铭牌参数的识读
交流接触器的参数很多,在外壳上会标注一些重要的参数,其识读如下图所示。

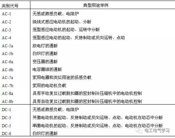
不同的电气设备,其负载性质及通断过程的电流差别很大,选用的交流接触器要能适合相应类型负载的要求。下表为接触器和电动机启动器(主电路)的使用类别代号与典型用途举例。

型号与参数

交流接触器的型号很多, CJ0、CJ10系列交流接触器较为常用,其有关参数见下表。

接触器的检测
接触器的检测使用万用表的电阻挡,检测过程如下:
①常态下检测常开触点和常闭触点的电阻。下图为在常态下检测交流接触器常开触点的电阻,因为常开触点在常态下处于开路,故正常电阻应为无穷大,数字万用表检测时会显示超出量程符号“1”或“OL”,在常态下检测常闭触点的电阻时,正常测得的电阻值应接近0Ω。对于带有联动架的交流接触器,按下联动架,内部的常开触点会闭合,常闭触点会断开,可以用万用表检测这一点是否正常。

②检测控制线圈的电阻。检测控制线圈的电阻如下图所示,控制线圈的电阻值正常应在几百欧,一般来说,交流接触器功率越大,要求线圈对触点的吸合力越大(即要求线圈流过的电流大),线圈电阻更小。若线圈的电阻为无穷大则线圈开路,线圈的电阻为0则为线圈短路。

③给控制线圈通电来检测常开、常闭触点的电阻。下图为给交流接触器的控制线圈通电来检测常开触点的电阻。在控制线圈通电时,若交流接触器正常,会发出“咔哒”声,同时常开触点闭合、常闭触点断开,故测得常开触点电阻应接近0Ω、常闭触点应为无穷大(数字万用表检测时会显示超出量程符号“1”或“OL”)。如果控制线圈通电前后被测触点电阻无变化,则可能是控制线圈损坏或传动机构卡住等。

接触器的选用
①根据负载的类型选择不同的接触器。直流负载选用直流接触器,不同的交流负载选用相庆类别的交流接触器。
②选择的接触器额定电压应大于或等于所接电路的电压,绕组电压应与所接电路电压相同。接触器的额定电压是指主触点的额定电压。
③选择的接触器额定电流应大于或等于负载的额定电流。接触器的额定电流是指主触点的额定电流。
对于额定电压为380V的中、小容量电动机,其额定电流可按I额=2P额来估算,如额定电压为380V、额定功率为3kW的电动机,其额定电流I额=2?3=6A。
④选择接触器时,要注意主触点和辅助触点数应符合电路的需要。
最后再简单说说直流继电器:
直流接触器的结构与交流接触器基本相同,都是给内部的绕组通入电流,让它产生磁场,通过吸合动作来控制一对或多对触点接通和断开,两者的不同之处主要在于直流接触器流入内部绕组的电流为直流,而交流接触器绕组流入的为交流。

直流接触器主要用于远距离切断和接通直流电力线路,频繁控制直流电动机启动、停止和正反转等。
关于接触器的检测,由于交流和直流接触器的检测方法基本相同,故不再赘述。
继电器(Relay),也称电驿,是一种电子控制器件,它具有控制系统(又称输入回路)和被控制系统(又称输出回路),通常应用于自动控制电路中,它实际上是用较小的电流去控制较大电流的一种“自动开关”。故在电路中起着自动调节、安全保护、转换电路等作用。继电器线圈在电路中用一个长方框符号表示,如果继电器有两个线圈,就画两个并列的长方框。同时在长方框内或长方框旁标上继电器的文字符号“J”。继电器的触点有两种表示方法:一种是把它们直接画在长方框一侧,这种表示法较为直观。
继电器有多种分类方法,今天我们按照它的工作原理或结构特征给大家介绍几种常用继电器。
热继电器
热继电器是利用电流通过发热元件时产生热量而使内部触点动作的。热继电器主要用于电气设备发热保护,如电动机过载保护。

热继电器由电热丝、双金属片、导板、测试杆、推杆、动触片、静触片、弹簧、螺钉、复位按钮和整定旋钮等组成。只有流过发热元件的电流超过一定值(发热元件额定电流值)时,内部机构才会动作,使常闭触点断开(或常开触点闭合),电流越大,动作时间越短。热继电器的发热元件额定电流可以通过整定旋钮来调整。
相关推荐链接:
0人已收藏
0人已打赏
免费0人已点赞
分享
成套电气设备
返回版块15.97 万条内容 · 620 人订阅
阅读下一篇
解读接触器常开(NO)和常闭(NC)触点及如何应用?知识点:常开接触器 对于刚接触电器知识的朋友,对接触器可能有点陌生,尤其是对接触器上的NO和NC不能更好的理解记忆,今天电气工程及其自动化设计小编就给大家介绍如何区分NO和NC两个触点,及如何应用。 一、区分方法: NO:后面字母是“O”是,OPEN,打开的意思; NC:后面字母是“C”是,CLOSE,关闭的意思。 所以我们再应用接触器的时候就不用拿万用表去量哪个是常开,哪个是常闭了,知道这两个符号的意思,一开就知道常开常闭往哪里接线了,OK!
回帖成功
经验值 +10
全部回复(0 )
只看楼主 我来说两句抢沙发