知识点:汇流条连接接触器
交/直流可卸载汇流条供电

正常配置
交流和直流重要汇流条通过控制继电器8XH和8PH供电给交直流重要可卸载汇流条。
继电器8XH和8PH的开启或关闭位置随电网供应状态的变化而变化。
注意:如果恒速发电机(CSM/G)处于运行状态,且前起落架没有处于上锁位置,则802PP子汇流条将卸载。

紧急配置
如果有电气应急配置,而恒速电机(CSM/G)出现故障,则重要汇流条仅靠电瓶供电。
2号电瓶供电给直流ESS BUS,1号电瓶提供静态逆变器(STATINV)从而供电给交流ESS BUS。
在这种情况下,交直流可卸载汇流条不供电,因为由于BATtery ONLY继电器2XB和6XB通电,继电器8XH和8PH是打开的。
注意:交直流可卸载汇流条在应急发电机测试期间也不供电,因为继电器16XE和21XE通电。


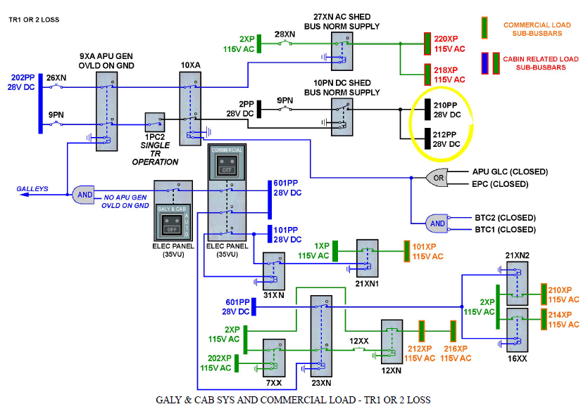
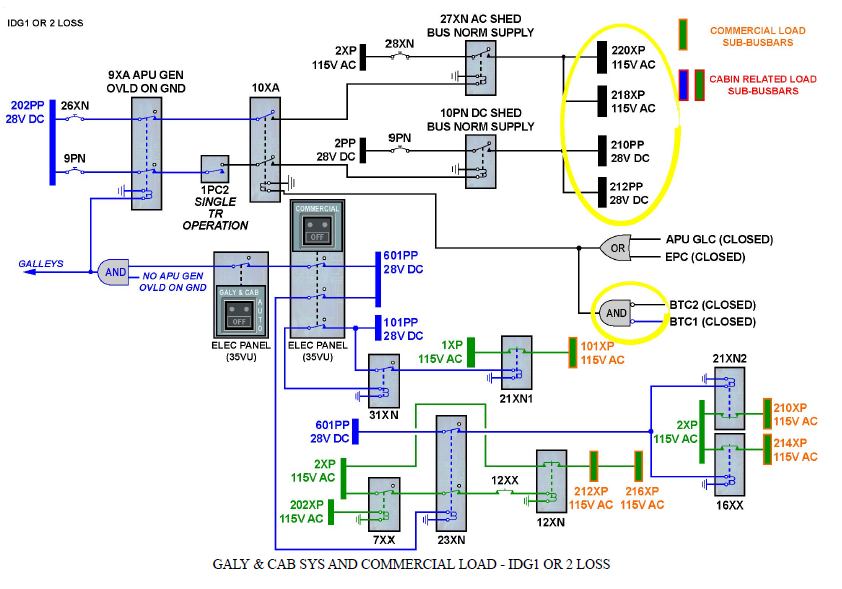
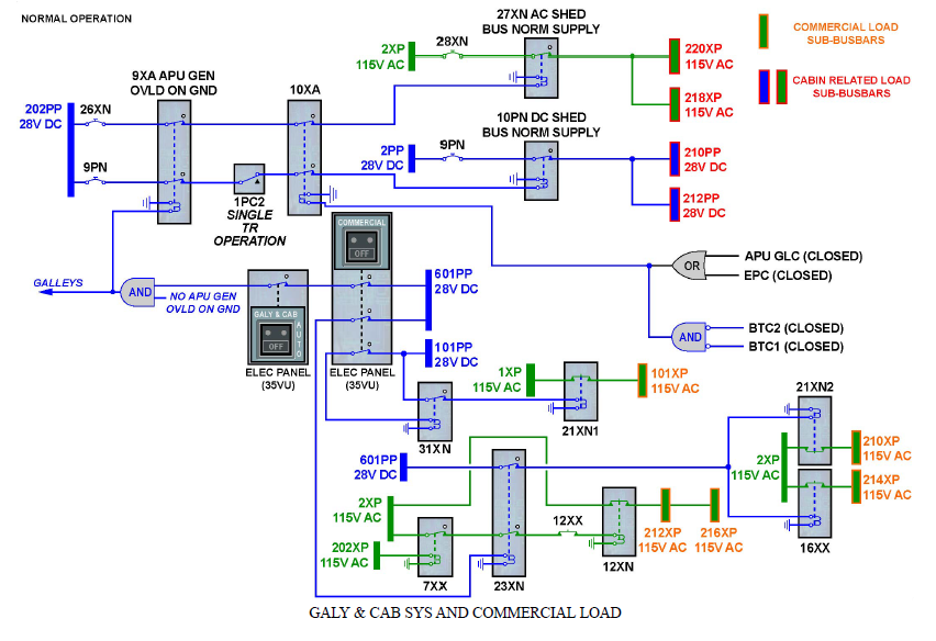
Galy & CAB系统和商用负载
在正常供电配置下(GALleY & CABin和COMMERCIAL 电门按入位),所有厨房、客舱和商用子汇流条都有供电。
当厨房和客舱电门设置为OFF (OFF灯亮)时,所有厨房和客舱系统子汇流条(218XP、220XP和210PP、212PP)都处于断电状态。
当商用电门设置为OFF (OFF图例打开)时,所有厨房和所有子汇流条都关闭。


TR1或2丢失
GALY & CAB和COMMERCIAL 电门处于正常供应配置。
当变压器整流(TR) 1或2丢失时,继电器1PC2通电,直流汇流条210PP和212PP不供电。


IDG1或2 丢失
当集成驱动发电机(IDG) 1或2丢失时,汇流条连接接触器(BTC) 1和2关闭,继电器10XA断电,这将断开与客舱相关的子汇流条。
如果APU GEN由于地面过载而丢失,所有与厨房和客舱相关的子汇流条也将关闭。

相关推荐链接:
0人已收藏
0人已打赏
免费0人已点赞
分享
成套电气设备
返回版块15.97 万条内容 · 620 人订阅
阅读下一篇
接触器熔焊所致飞机整机断电故障分析和预防知识点:飞机接触器 接触器作为一种以弱电信号控制强电信号的功率部件,广泛应用于飞机电源系统、起动系统、防冰加温系统、电控飞行操纵系统以及自动驾驶系统等系统中,在电路中起着自动操作、自动调节、安全保护等作用,接触器的可靠性是保障飞机安全的重要环节。下面将分析一起飞机起动机接触器熔焊导致飞机整机电网断电的故障。 故障概述 2010年3月某日中午,B-****飞机从停机坪滑出,约五分钟后在即将进入跑道时,机组发现飞机突然整机断电,大约三秒后又自动恢复,期间飞机也从塔台ADS-B监视器上消失。飞机滑回后机务人员上机开车,发现起动机已无法工作,测量起动电机电枢已烧断。
回帖成功
经验值 +10
全部回复(0 )
只看楼主 我来说两句抢沙发