土木在线论坛 \ 建筑结构 \ 地基基础 \ 建筑基桩检测,一篇文章搞懂!不能更细了

建筑基桩检测,一篇文章搞懂!不能更细了

发布于:2022-09-28 13:57:28 来自:建筑结构/地基基础 [复制转发]

引言


结构工程师眼中的建筑基桩检测是一项技术活、是一项关联安全不可忽略的工作。但是项目实施团队眼中的基桩检测又会是什么呢?他们是否会提问,为什么要基桩检测?如何检测才能真正保证安全?如何又快又省地完成基桩检测?本文尝试回溯本源,探讨剖析基桩检测之事。



一、基桩检测的目的和意义


桩基础是建筑工程的最常用基础形式之一,通常由设置于岩土中的桩和承台共同组成,具有承载力高、沉降小和适用范围广的特点。对于软弱地基、软硬分布不均匀地基和荷载分布极其不均匀的建筑物都可以使用桩基础。桩基础中的单桩称为基桩。 


图片

图1:桩基础示意图


桩基础还存在重要性、隐蔽性和复杂性的特点,首先桩基础是整个建筑结构的受力最大部位、极其重要,一旦出现严重质量事故就会带来灾难性的后果;其次,桩基础属于地下隐蔽工程,建筑结构完成后发生事故时难以补救;最后,岩土参数的不确定性、成孔成桩工艺的多样性和桩土相互影响的未知性都会导致桩基设计与实施的复杂性。


为了避免桩基础出现后期无法整改的严重事故,必须进行基桩检测。秉承防范优先、补救为辅的原则,通过基桩检测方法加强桩基质量控制、杜绝不可控风险事故出现是项目团队的关键工作之一。


单个项目通常预留十几万元或数十万的基桩检测费用,若能够类似“体检”一样有针对性地提出一个精准的基桩检测方案,可以用有限的经费实现最大的安全防范与保障。此外,项目实施计划中通常把基桩检测工作与桩基施工工作联合作为一项工作安排工作周期,但是从工作逻辑上来说工程桩试桩先于工程桩施工、工程桩施工先于工程桩验收,基桩检测仍然处于工期关键线路上,精细化研究并安排基桩检验工期也有重要意义。通过精细化管理安排检测方案和工作节奏是项目团队的重要工作之一。



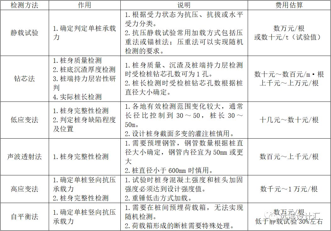
二、基桩检测方法简介


基桩检测方法分为确定判定单桩承载力、判定桩身质量和鉴别桩端持力层岩土性状三类,除单桩静载试验、钻芯法、低应变法和声波透射法四种常遇方法外,还有高应变法、自平衡法、开挖法和孔内摄像法等其它方法。


表1:基桩检测方法对比表

图片


单桩静载试验通过现场加载试验确定或判定单桩承载力,是基桩检测的最直接方法,检测精度高、单桩静载值误差小;试验加载周期长,一般需要连续加载24小时以上,此外加载设备及试验场地要求较高;当岩土参数高估或者桩端桩身出现影响承载力的较大缺陷时静载试验能够直接暴露。单桩静载试验可以埋设应、位移传感器或位移杆测定桩侧各土层的极限侧阻力、端阻力和桩端参与变形等参数,对桩土体系的荷载传递机理作较全面的分析和推断。


图片

图2:采用压重法的单桩抗压静载试验


图片

图3:采用锚桩法的单桩抗压静载试验


钻芯法是通过在桩身钻芯、从桩顶钻至桩底的方式进行检测。钻芯法适用于现浇混凝土灌注桩的成桩质量检测,不受场地条件限制。受检桩直径较小或长度较大时(用长径比指标参考),由于桩自身垂直度偏差和钻芯垂直度偏差,很可能钻芯时钻孔偏离桩身;通常受检桩直径不宜小于800mm,长径比不宜大于30。由于桩身混凝土钻进困难,因此检测效率较低、费时费工;一根20m长的灌注桩钻芯通常需要12个小时左右。钻芯法是破坏性有损检测,检测合格后需要用水泥浆回灌封闭处理。


图片

图4:钻芯法检测


低应变法是通过小锤敲击桩顶形成低能量瞬态或稳态激振,实测桩顶部的响应,通过波动理论分析或频域分析,对桩身完整性进行判定。低应变法属于半直接法,测试便捷、具备随机性。该方法易受现场外界干扰影响;当桩身存在多个缺陷时、不容易检测到第一个缺陷之下的其它缺陷;无法检测到桩身存在的渐变扩颈等缺陷。


图片

图5:低应变法检测


声波透射法是在混凝土灌注桩内预埋2根或更多的钢管作为发射与接收声波的通道,通过实测声波对桩身完整性进行检测的方法。检测随机性不易实现,若为了实现随机检测则所有基桩均需埋设与桩同长的声测管,费用太高。


图片

图6:声波透射法检测


高应变法是采用重锤冲击桩顶,实测桩顶部的响应,通过波动理论分析,对单桩竖向抗压承载力和桩身完整性进行判定的检测方法,其中重锤的重量必须大于单桩竖向极限承载力1%~2%;主要应用于沿海地区。检测抗压承载力时属于半直接法,检测准确度不如静载试验(误差可能超出10%以上),需要现场实测经验和本地区相近条件下的可靠对比验证资料。


图片

图7:高应变法检测


自平衡法由桩本身重量和岩土对桩产生正反两方向的侧阻相平衡来加载,需要在预估荷载平衡处加设一种特制的荷载箱。应用该项技术需要考虑荷载箱相应工程经验及专利产品自身质量、试验产生的断桩部位后期处理措施、招标阶段不易邀请多家供应商进入等因素。自平衡法的费用虽然比静载试验法降低30%左右,但是难以获得基桩破坏时的极限承载力。


图片

图8:自平衡试验原理示意图


开挖法是现场开挖出桩基观察其桩身质量。而孔内摄像法通常用于预制管桩,检查预制管桩内部桩身质量。



三、项目基桩检测实施方式的优化及问题处理


桩基工程一般分为勘察、设计、施工和验收四个阶段,设计阶段存在施工前为设计提供依据的试桩检测、简称“试桩”,验收阶段存在施工后为验收提供依据的工程桩检测、简称“验桩”。试桩可以比喻为工业制造中大规模生产前的样品制造及检测,试桩有两个目的,首先是确定设计可采用的单桩承载力数值、实现桩基设计成本优化与控制,其次是确定所选择成孔成桩施工技术在现有条件下的可行性;验桩可以比喻为工业制造中大规模生产后的随机质量抽检。


图片

图9:试桩及验桩的实施逻辑关系


(一) 试桩

住宅项目通常需要试桩,包括场地和地基条件复杂的小高层及高层项目,基桩施工质量可靠性低或采用新桩型新工艺的桩基础等。以下三类住宅项目可以不做试桩:

(1) 场地和地基条件简单的多层住宅项目。此类项目一旦桩基础出现问题时可以通过多种地基基础加固方式处理,因此可以适当放宽限制。

(2) 地基条件复杂的多层住宅项目,当有相关试桩资料可参考时。此类项目有资料参考时,实施出现风险的概率小;后续验收若出现问题单栋楼栋地基基础处理范围可控,因此也可以适当放宽限制。

(3) 场地和地基条件简单的小高层及高层住宅,当有相关试桩资料可参考时,亦可不做试桩,原理同上。


考虑到桩基队伍间工程经验及施工水平的差异对桩基承载力及桩基质量有不可预见的影响,建议新进城市首个项目或选用当地同类型桩型经验较少的桩基工程队伍时必须试桩。

由于岩土自身空间变异性和时间变异性导致的不确定性,因此地勘报告只能保守提供各类岩土的端阻侧阻参数,通过试桩可以最大程度挖掘现场可采用的单桩承载力;通过试桩可能提高单桩计算承载力20%或更高。


图片

图10:某项目通过试桩优化桩基


试桩数量要在满足设计需求前提下适当减少数量,可以节约检测工期和检测费用。通常按照同一条件下试桩3根控制;这里同一条件包括桩型相同、桩长桩径相同、现场相应范围内岩土水文状况接近。


试桩检测方案可按如下执行:

(1) 采用静载试验方式;试桩位置应符合岩土同一条件的要求;为最大程度挖掘桩承载力潜力,可采用破坏性试验。

(2) 在现场自然地面试桩时,灌注桩可采用双钢管套筒或应力计来准确考虑设计桩顶标高至自然地面的无效摩擦力的影响;预制桩和无法采取上述措施的灌注桩,亦可考虑承载力实测值与计算值的比值系数,相应扣除无效摩擦力估算值作为最终结果。


试桩周期与现场岩土类别、桩型等密切相关,若能考虑准备工作(勘察、设计及招采、现场水电)前置、且没有极端天气或重大事件停工等因素干扰时,一般情况下现场试桩工期可控制到35天以内。当现场首开区域住宅楼栋因经营计划安排需要加快节奏时,试桩可与工程桩同步施工,并采取首批施工、提高混凝土的强度等级等方式使现场试桩尽快具备静载试验条件、并完成试桩检测工作。


图片

图11:试桩工期提速逻辑示意图


(二) 验桩

施工完成后的工程桩必须进行单桩承载力和桩身完整性的检测,可区分桩基类型选择相应的检测方案,同时需要尊重当地图审单位和质监部门的意见。通常工程桩检测方案按照如下方式实施经济性较优:

(1) 采用静载试验方式;每一栋建筑单体的同一类工程桩(同一条件下桩基分项工程)检测数量通常不少于总桩数的1%、且不少于3根。当桩数少于50根时,检测数量可减少为2根。

(2) 桩身完整性检测优先选择低应变方法。

(3) 当低应变方法不能全面评价预制桩完整性时,可采用高应变法或孔内摄像法作为补充;当低应变方法不能全面评价灌注桩完整性时,可采用声波透射法或钻芯法作为补充。


为了加快工程桩静载验收的进度,可采取如下方法:

(1) 合理组织检测次序,除最后施工的建筑外,其余各栋建筑工程桩承载力试验利用其余楼栋工程桩施工期间一并穿插完成。

(2) 单栋建筑的工程桩承载力试验由先后顺序调整为搭接关系。通常建筑桩基分项工程完成后再随机抽取3根静载试验,可在完成2/3~3/4的工程量后随机抽取2根静载试验;剩余工程桩待全部工程量完成后再随机抽取1根静载试验。


图片

图12:验桩工期提速逻辑


(三) 特殊情况的处理

当受设备或现场条件限制无法通过静载试验检测单桩竖向抗压承载力时,可以论证其它可靠检测方式替代的可行性。当端承型大直径灌注桩的加载预期值超出2500t时,压重法或锚桩法难以实现,可采用钻芯法或平板载荷试验对持力层核验,采用钻芯法测定桩底沉渣厚度;对于类似情况当地图审部门或质监部门都会建议通过专家论证会形式确认替代方案的可靠性。


要注意防范坑底试桩或坑底验桩时临近基坑支护面的工程桩因检测设备尺寸限制而无法抽检的情况,采取如下解决措施:

(1) 在坑底采取静载验收方式时,基坑支护面宜退让足够距离;坑底试桩时,受检桩布置位置退让基坑支护面足够距离。通常距离受检桩中心应不少于4m及4倍桩径。

(2) 当基坑支护面已成事实,无法抽检临近桩基时,首先应保证静载抽检数量不变;其次采用低应变普检所有无法抽检桩基的桩身完整性、抽取一定比例的无法抽检桩基采用钻芯法检验桩端沉渣。



四、结语


项目团队要正确看待建筑工程基桩的试桩和验桩工作,试桩和验桩事关安全,需要引起项目公司、设计单位、施工单位、监理单位和勘察单位的共同重视,合理安排检测方案和检测计划。静载试验是试桩和验桩保证安全的必选检测方法;验桩阶段桩身完整性检测可采用性价比最高的低应变法。试桩和验桩可以通过前置和穿插加快静载试验进度,检测周期相对增量可以控制到7天以内;土体休止期是影响静载试验周期的因素,饱和黏性土的休止期长达25天,其余类型土休止期可适当减少。

内容源于网络,如有侵权,请联系删除


相关资料推荐:

建筑基桩检测技术规范JGJ106-2014

建筑基桩检测技术规程DB29-38-2002


知识点:基桩检测

全部回复(0 )

只看楼主 我来说两句抢沙发
这个家伙什么也没有留下。。。

地基基础

返回版块

12.11 万条内容 · 716 人订阅

猜你喜欢

阅读下一篇

基坑支护结构施工之土层锚杆

建筑深基坑工程施工安全技术规范JGJ311-2013规定   1 当锚杆穿过的地层附近有地下管线或地下构筑物时,应查明其位置、尺寸、走向、类型、使用状况等情况后,方可进行锚杆施工。   2 锚杆施工前宜通过试验性施工,确定锚杆设计参数和施工工艺的合理性,并应评估对环境的影响。   3 锚孔钻进作业时,应保持钻机及作业平台稳定可靠,除钻机操作人员还应有不少于1 人协助作业。高处作业时,作业平台应设置封闭防护设施,作业人员应配戴防护用品。注浆施工时相关操作人员必须佩戴防护眼镜。

回帖成功

经验值 +10