土木在线论坛 \ 电气工程 \ 成套电气设备 \ 机电工程常用材料

机电工程常用材料

发布于:2022-09-27 09:40:27 来自:电气工程/成套电气设备 [复制转发]

知识点:机电工程常用材料

第一章

机电工程技术



学习提示

机电工程常用材料及工程设备是机电工程的基础内容,正确选择机电工程合格的材料和设备,是满足机电工程项目使用功能要求的关键。


本章涉及到的材料及设备种类较多,考试时通常考查分类和应用,学习时需结合工程实际进行区分记忆。


本章也是机电科目的基础章节,通常都是考查选择题,相对简单,属于必拿分的内容。


图片


考情分析


图片


第一节

机电工程常用材料


思维导图


图片


考点精讲


考点1:黑色金属材料★★

图片


金属材料分为黑色金属和有色金属两大类。


一、碳素结构钢

碳素结构钢又称为普碳钢,按照碳素钢屈服强度的下限值将其分为4个级别,其对应的牌号为Q195、Q215、Q235和Q275等。


其中Q代表屈服强度,数字为屈服强度的下限值(屈服强度拉伸试验如图1H411010-1),数字后面标注的字母A、B、C、D表示钢材质量等级,即硫、磷质量分数不同,A级钢中硫、磷含量最高,D级钢中硫、磷含量最低。


图片


重点提示

①理解:屈服强度是反映材料内在性能的一个本质指标,体现了材料对力的作用的承受能力。屈服强度数值越大说明材料越不容易“屈服”,也就越“厉害”,“屈服”这个词用的很精妙。


②记忆技巧:碳素结构钢整体≤Q275。


③提示:D=低。


二、低合金结构钢


(一)低合金结构钢的分级

低合金结构钢也称为低合金高强度钢,根据屈服强度划分,其共有Q345、Q390、Q420、Q460、Q500、Q550、Q620和 Q690八个强度等级。


(二) 低合金结构钢(如图1H411010-2)的特性及用途

图片


①低合金结构钢是在普通钢中加入微量合金元素,具有高强度、高韧性、良好的冷成型和焊接性能、低的冷脆转变温度和良好的耐腐蚀性等综合力学性能。


低合金结构钢主要适用于桥梁、钢结构、锅炉汽包、压力容器、压力管道、船舶、车辆、重轨和轻轨等制造,如图1H411010-3所示。


图片
图片


重点提示

记忆技巧:合金结构钢整体≧Q345。


低合金结构钢的特性描述全优点,应用的场合基本也是受力较大或特种设备等。 


三、特殊性能低合金高强度钢

特殊性能低合金高强度钢也称特殊钢。其中,工程结构用特殊钢主要包括耐候钢、耐热钢、低合金高强度钢、耐磨钢、耐海水腐蚀钢、工程机械用钢、低温用钢、钢轨钢等。


重点提示

记忆技巧:特殊=作用单一。


四、钢材的类型及应用


(一) 型材

在机电工程中,常用的型材主要有:圆钢、方钢、扁钢、H型钢、角钢、工字钢、T型钢、槽钢、钢轨等,如图1H411010-4、1H411010-5所示。


图片
图片


重点提示

技巧:型材=形材,这样就好理解了,钢材横截面是什么形状,就是什么钢。


图片


重点提示

①补充知识:H型钢因其断面与英文字母“H”相同而得名。由于H型钢的各个部位均以直角排布,因此,H型钢在各个方向上都具有抗弯能力强、施工简单、节约成本和结构重量轻等优点;工字钢是截面为“工”字形状的长条钢材,特点是翼缘宽,侧向刚度大,抗弯能为强。 


②记忆技巧:立柱=H,因为“H”的下半部分像一对站立的双腿;刚性梁=工字钢,因为“刚”和“工”的声母都是“g”


(二)板材

按其厚度分为厚板、中厚板和薄板。按其轧制方式分为热轧板和冷轧板两种,其中冷轧板只有薄板。按其材质有普通碳素钢板、低合金结构钢板、不镑钢板、镀锌薄钢板等,如图 1H411010-8所示。


例如,油罐、电站锅炉中的汽包就是用钢板焊制成的圆筒形容器。其中,中、低压锅炉的汽包材料常为专用的锅炉碳素钢,高压锅炉的汽包材料常用低合金钢制造。


图片


重点提示

结合前一知识点,合金钢的强度整体上大于碳素钢,因此,中、低压锅炉的汽包还可以采用专用的锅炉碳素钢,而高压锅炉的汽包材料需要用低合金钢制造。


(三)管材


机电工程中常用的管材有普通无缝钢管、螺旋缝钢管、焊接钢管、不镑钢无缝钢管、高压无缝钢管等,如图 1H411010-9、1H411010-10、1H411010-11 所示。


图片


例如,锅炉水冷壁和省煤器使用的无缝钢管一般采用优质碳素钢管或低合金钢管;过热器和再热器采用15CrMo或12CrlMoV等材质的无缝钢管,如图1H411010-12、1H411010-13所示。


图片


重点提示

①要理解本知识点,只需搞清楚这些问题:

钢管是什么材质?

有没有缝?

什么样的缝?

因此出现了不同的管材。

根据材质不同分为普通的钢管和不锈钢管;

根据有没有缝分为无缝的和带焊缝的;

根据焊缝的不同分为螺旋缝和直缝的,

在这个基础上排列组合即可。

②知道了管材分类的原理,现在就是如何应用了。

思考一下,有缝的和无缝的钢管哪个质量好?

显然,无缝的比有焊缝的钢管质量好,所以像上图锅炉水冷壁和省煤器这样的承压结构就应该使用无缝的钢管,而焊接钢管适用的是一些受力较小的场合。


(四) 钢制品

在机电工程中,常用的钢制品主要有焊材、阀门、管件等,如图1H411010-14、 1H411010-15、1H411010-16所示。


图片


重点提示

该知识点主要考查黑色金属材料的用途,钢按化学成分和性能的分类也是常考点。


实战演练

[2014真题?单选]电站锅炉炉墙上型钢制作的刚性梁通常采用( )制成。


A.工字钢 

B.T型钢

C.角钢 

D.槽钢



点击下方空白处获得答案及解析

A

[解析]电站锅炉钢架的立柱通常采用宽翼缘H型钢;炉墙刚性梁采用工字钢。


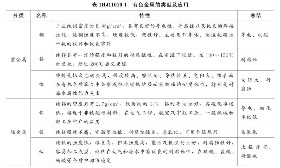
考点2:有色金属的类型及应用★


有色金属的种类很多,密度大于4. 5g/Cm3的金属称为重金属,如铜、锌、镍等;密度小于等于4.5g/cm3的金属称为轻金属,如铝、镁、钛等。


重点提示

 记忆口诀:“虐童心重,美女太轻”,对应镍、铜、锌、重金属,镁、铝、钛、轻金属。


有色金属的类型及应用见表1H411010-1。


图片




相关推荐链接:

1、机电工程常用材料及工程设备

2、典型机电工程抗震支架设计cad施工大样图,节点图(含设计说明)


全部回复(0 )

只看楼主 我来说两句抢沙发
这个家伙什么也没有留下。。。

成套电气设备

返回版块

15.97 万条内容 · 620 人订阅

猜你喜欢

阅读下一篇

横平竖直与最短距离敷设电线管,到底那个更可取?

知识点:线管短距离 家装工程中,水电利润占据了相当大比重,不再是以前几千元的概念了。以建筑面积150平米的住宅为例,实践中,水电改造费用从1w出头,最高达到5w,都不算罕见。 这个费用与水电线管水管长度息息相关,一般都是按线管或水管米数收费。所以,实践中,就有了“横平竖直”和“最短距离”两种基本走线方法。 横平竖直走线法如下: 最短距离走线法如下: 我们先来看看国家规范要求: 国家标准《住宅装饰装修工程施工规范》,对此有以下规定:

回帖成功

经验值 +10