土木在线论坛 \ 建筑结构 \ 地基基础 \ 特殊土和不良地质作用1-湿陷性土

特殊土和不良地质作用1-湿陷性土

发布于:2022-09-20 11:30:20 来自:建筑结构/地基基础 [复制转发]

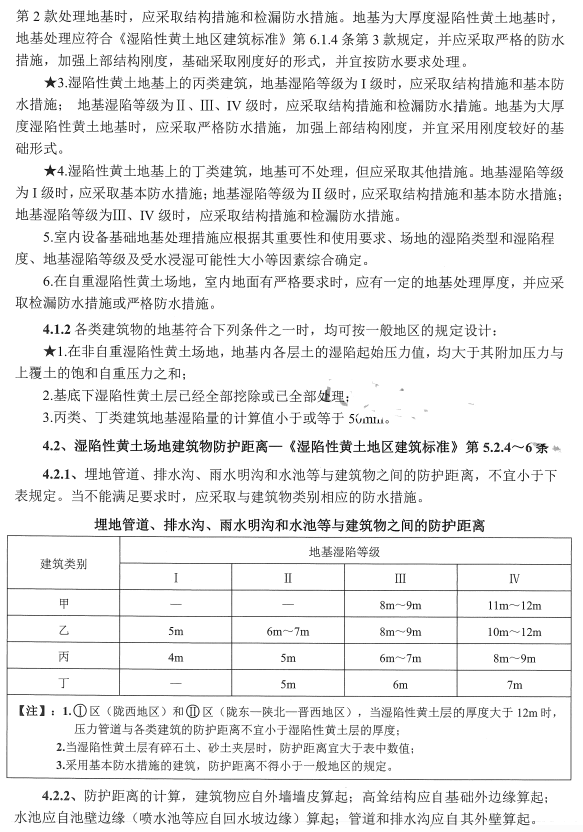
图片

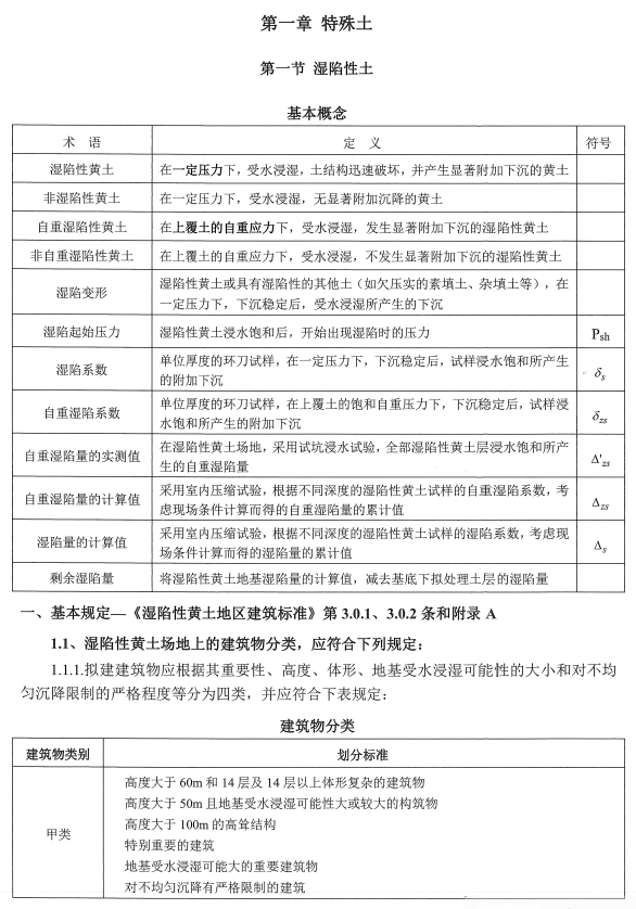
图片

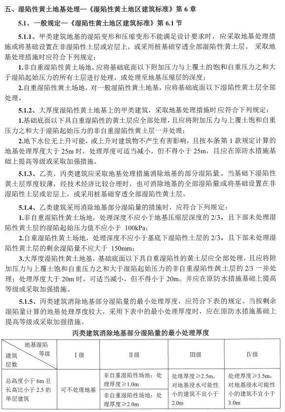
图片

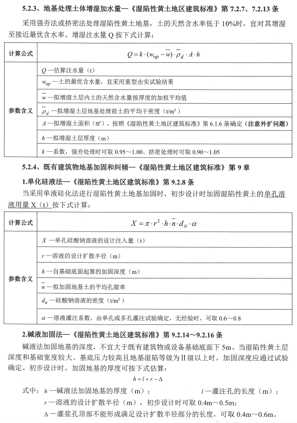
图片

图片

图片

图片

图片

图片

图片

图片

图片

图片

图片

图片

图片

图片

图片

图片

图片

图片

图片

内容源于网络,如有侵权,请联系删除


相关资料推荐:

湿陷性土地区人工地基工程勘察、设计、施工与检测指南


知识点:湿陷性土

  • 土木木土612

    总结的太好了

    2023-05-15 13:56:15

    回复 举报
    赞同0
这个家伙什么也没有留下。。。

地基基础

返回版块

12.11 万条内容 · 718 人订阅

猜你喜欢

阅读下一篇

基坑工程6-地下水控制

基坑工程6-地下水控制 内容源于网络,如有侵权,请联系删除 相关资料推荐: DB11-1115-2014城市建设工程地下水控制技术规范 北京地区城市建设工程地下水控制技术导则 知识点:地下水控制

回帖成功

经验值 +10