知识点:电气施工图集
9.1
建筑安装工程基本知识
9.1.1
电气安装工艺流程及一般要求
1、工艺流程

2、一般要求
室内建筑电气设备安装分为三个分项,即电力照明系统、防雷接 地系统、弱电系统安装,电气安装工程必须严格按照“规程规范”和“质量验收评定标准”进行施工作业,电气设备安装人员 必须持有满足该幢建筑物安装工程要求的许可证、电工作业操作证、上岗证件,未经过专业学习培训,或经培训未合格的人员 ,均不得从事电气作业。
9.1.2
建筑电气安装工程常用材料
1、电 线、电缆
电线和电缆并没有严格的界限。通常将芯数少、直径小、结构简单的称为电线,其他的称为电缆。建筑电气安装工程常用的电 线按适用范围氛围绝缘电线、耐热电线、屏蔽电线几种。
(1)绝缘电线:用于一般动力和照明线路。例如型号为BLV-500 -25的电线
(2) 耐热电线:用于温度较高的场所,供交流500V以下、直流1000V以下的电工仪表、电讯设备、电力及照明 配线用。如:BV-105
(3) 屏蔽电线:供交流250V以下的电器、仪表、电讯电子设备及自动化设备屏蔽线路用。如:RVP表 示铜芯塑料绝缘屏蔽软线。
在配电系统中,电力电缆是用来输配电能。控制电缆是用在保护、操作等回路中来传导电流 的。电缆的基本结构一般是由导电线芯、绝缘层和保护层三个主要部分组成。
(4) 电缆的型号、名称及代码含义
我国电 缆产品的型号系采用汉语拼音字母组成,有外护层时则在字母后加上两个阿拉伯数字。常用电缆型号中字母的含义及排列顺序 如表9.1所示。

2、钢管
钢管大量用作输送流体的管道,如石油、天燃气、水、煤气、蒸气等。
钢管分为无缝钢管和焊接钢管两大类。按焊缝形 式分为直缝焊管和螺旋焊管。 按用途又分为一般焊管、镀锌焊管、吹氧焊管、电线套管、电焊异型管等;镀锌钢管分热镀锌和 电钢锌两种,热镀锌镀锌层厚,电镀锌成本低;电线套管一般采用普通碳素钢电焊钢管,用在混凝土及各种结构配电工程,电 线套套管壁较薄,大多进行涂层或镀锌后使用,要求进行冷弯试验。
3、型钢

4、塑料管材
塑料管与传统金属管道相比,具有自重轻、耐腐蚀、耐压强度高、卫生安全、节约能源、节省金属、改善生活环境、使用寿命 长、安装方便等特点,已经推出便受到建筑工程和管道工程界的青睐。建筑电气工程中常用的是PVC管和塑料波纹管。PVC管通 常分为:普通聚氯乙稀PVC, 硬聚氯乙稀(PVC-U)、软聚氯乙稀(PVC-P)、氯化聚氯乙稀(PVC-C)四种。
在世界范围内, 硬聚氯乙烯管道(UPVC)是各种塑料管道中消费量最大的品种,亦是目前国内外都在大力发展的新型化学建材。
9.1.3
施工现场 的外电防护
1、在建工程与外电线路的安全距离
(1) 在建工程不得在高、低压线路下方施工,高低压线路下方,不得搭设作 业棚、建造生活设施,或堆放构件、架具、材料及其它杂物等。
(2) 在建工程(含脚手架具)的外侧边缘与外电架空线路 的边线之间必须保持安全操作距离。最小安全操作距离应不小于表9.2所列数值。
(3) 施工现场的机动车道与外电架空线 路交叉时,架空线路的最低点与路面的垂直距离应不小于表9.3所列数值。
(4) 旋转臂架式起重机的任何部位或被吊物边 缘与10kV及以下的架空线路边线最小水平距离不得小于2m。
(5) 施工现场开挖非热管道沟槽的边缘与埋地外电缆沟槽边 缘之间的距离不得小于0.5m。

2、外电防护
(1) 达不到上述规定的最小距离时,必须采取防护措施,增设屏障、遮栏、围栏或保护网,并悬挂醒目的警告标志牌。
(2) 在外电架空线路附近开挖沟槽时,必须防止外电架空线路的电杆倾斜、悬倒。或会同有关部门采用加固措施。
9.2
内配线施工要点与技术规范
9.2.1
室内配线工程的一般规定和工序
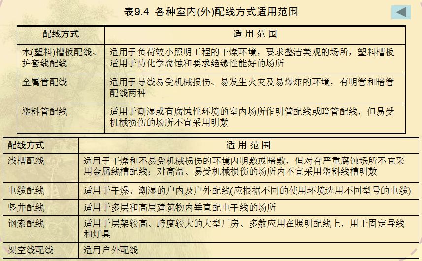
室内配线指敷设在建筑物、构筑物内的明线、暗线、 电缆和电气器具的连接线。各种室内(外)配线方式适用范围见表9.4所列。固定导线用的支持物、专用配件和敷设导线、电缆等 统称为室内配线工程。
1、室内配线工序
其施工工序一般为电施预留、预埋→ 电管敷设(线槽敷设)→管内穿线→导线连接。
2 、室内配线的一般规定
(1) 配线的布置及其导线型号、规格应符合设计规定。配线工程施工中,当无设计规定时,导线最小截面应满足机械强度的要 求,不同敷设方式导线允许最小截面见表9.5所列数值。
(2) 所用导线的额定电压应大于线路的工作电压,导线的绝缘应 符合线路的安装方式和敷设环境条件。低压电线和电缆,线间和线对地间的绝缘电阻值必须大于0.5MΩ。
(3)配线工 程施工中,室内外绝缘导线之间和对地的最小距离应符合表9.6的规定。
(4)为了减少由于导线接头质量不好引起各种电 气事故,导线敷设时,应尽量避免接头。护套线明敷、线槽配线、管内配线、配电屏内配线不应有接头。



9.2.2
线缆的选择

9.2.3
电施预埋、预留
1、应认真熟悉电施设计施工图,找准部位,密切配合结构施工。预埋电管一般采 用钢管和PVC管,钢管预埋在施工前应按要求对管道内壁进行除锈和防腐,施工完后应将管内穿好铁丝并用木塞将管口塞堵。
2 、地面插座盒预埋时应将盒口留出砼面1.5~2cm,以便于后期施工时依靠地插座本身可调余量与地面找平。
3、在预埋导线保护 管前,应做好施工质量通病的预防工作,如管材不得有折扁或裂缝,管内无杂物,处理好管口,防止堵塞,尽量减少弯头。
4 、导线保护管的弯曲处,应用机械弯曲,防止施工中通常容易出现的管件断面变形、折皱、凹陷等质量通病的发生。管件弯曲 时,其半径不小于管外径的10倍。
9.3
建筑电气照明安装
9.3.1
照明灯具、吊扇安装工艺
1、范围
本工艺标准适用于室内、 外电气照明、灯具及吊扇安装工程。不适用于特殊场所,如矿井,船舶等地的电气照明灯具及吊扇安装工程。
2、材料要求
(1) 各型灯具:灯具的型号、规格必须符合设计要求和国家标准的规定。灯内配线严禁外露,灯具配件齐全,无机械损伤、变 形、油漆剥落,灯罩破裂,灯箱歪翘等现象。所有灯具应有产品合格证。
(2) 吊扇:其型号、规格必须符合设计要求, 扇叶不得有变形现象,有吊杆时应考虑吊杆长短、平直度问题,并有产品合格证。
(3) 吊管:采用钢管做为灯具的吊 管时,钢管内径一般不小于10mm。吊钩:花灯的吊钩其圆钢直径不小于吊挂销钉的直径,且不得小于6mm;吊扇的挂钩不应小于 悬挂销钉的直径,且不得小于10mm。
3、作业条件
(1) 在结构施工中做好预埋工作,混凝土楼板应预埋螺栓,吊顶内应预下吊 杆。
(2) 对灯具安装有影响的模板、脚手架已拆除。
(3) 棚、墙面的抹灰工作、室内装饰浆活及地面清理工作 均已结束。
4、操作工艺
(1)工艺流程:
检查灯具、吊扇→ 组装灯具、吊扇→ 安装灯具、吊扇→ 通电试运行
(2)灯具检查:
1) 根据灯具的安装场所检查灯具是否符合要求;
2) 灯内配线检查;
3) 特征灯具检查
(3) 吊扇检查:检查吊扇 的各种零配件是否齐全;检查扇叶有无变形和受损现象;检查吊杆上的悬挂销是否装设防震橡皮垫及防松装置。
(4) 灯 具、吊扇组装应严格按说明书进行,严禁改变扇叶角度;扇叶固定螺钉应有防松装置。
9.3.2
插座、开关和风扇安装
1、开关的安装
开关安装位置应便于操作,开关边缘距门框边缘的距离0.15~0.2m,开关距地面高度1.3m,拉线开关距地面高 度2~3m,层高小于3m时,拉线开关距顶板不小于100mm,拉线出口垂直向下。并列安装及同一室内开关安装高度应一致,且控 制有序。并列安装的拉线开关的相邻间距不小于20mm。
2、插座的安装
插座盒一般应在距室内地坪0.3m处埋设,特殊场所暗装的高度应不小于0.15m,潮湿场所采用密封型并带保护地线触头的保护型 插座,安装高度不低于1.5m。
当交流、直流或不同电压等级的插座安装在同一场所时,应有明显的区别,且必须选择不 同结构、不同规格和不能互换的插座;配套的插头应按交流、直流或不同电压等级区别使用。
3、开关插座安装的基本要求
(1) 开关、插座、温控器安装先将盒内杂物清理干净,正确连接好导线即可安装就位,面板需紧贴墙面,平整、不歪斜,成排安装 的同型号开关插座应整齐美观,高度差不应大于1mm,同一室内高度差 不应大于5mm,开关边缘距门框的距离宜为15~20cm,开 关距地坪1.3m;插座除卫生间距地坪1.5m外,其余均距地坪 0.3m。
(2) 通电对开关、插座、温控器、灯具进行试验, 开关的通断设置应一致,且操作灵活,接触可靠;插座左零、右火,上保护应无错接、漏接;温控器的季节转换开关及三连开 关应设置正确且一致;灯具开启工作正常。

9.3.3
照明配电箱安装工艺
1、范围
本工艺标准适用于建筑电气配电箱(盘)安 装工程。
2、材料要求
铁制配电箱(盘)箱体应有一定的机械强度,周边平整无损伤,油漆无脱落,二层底板厚度不小于1.5mm,但不得采 用阻燃型塑料板做二层底板,箱内各种器具应安装牢固,导线排列整齐,压接牢固、应有产品合格证。
3、作业条件
随土建结构预留好暗装配电箱的安装位置;预埋铁架或螺栓时,墙体结构应弹出施工水平线;安装配电箱盘面时,抹灰、喷浆 及油漆应全部完成。
4、操作工艺
(1) 配电箱应安装在安全、干燥、易操作的场所。配电箱的底口距地一般为1.5m。同一建筑物内,同类盘的高度应一致,允许 偏差为10mm。
(2) 安装配电箱(盘)所需的木砖及铁件等均应预埋。挂式配电箱(盘)应采用金属膨胀螺栓固定。
(3) 铁制配电箱(盘)均需先刷一遍防锈漆,再刷灰油漆二道。预埋的各种铁件均应刷防锈漆,并做好明显可靠的接地。金属面 板应装设绝缘保护套。
(4) 配电箱(盘)带有器具的铁制盘面和装有器具的门及电器的金属外壳均应有明显可靠的PE保护 地线,但PE保护地线不允许利用箱体或盒体串接。
(5) 盘面引出及引进的导线应留有适当余度,以便于检修。垂直装设 的刀闸及熔断器等电器上端接电源,下端接负荷。横装者左侧(面对盘面)接电源,右侧接负荷。

9.4
室外线缆、照明安装工程 施工
9.4.1
室外电缆施工
1、电缆敷设前作好施工计划,列出详细电缆表,表中注明每个回路电缆的型号规格、长度、路径 、起始设备名称。
2、电缆敷设前对电缆进行外观检查,并用摇表进行绝缘检测,同时作好记录。
3、电缆敷设到位后挂上统 一规格的标志牌,标志牌上均注明电缆编号、型号规格、路径。 4、直埋敷设电缆的路径选择,应避开含有酸、碱强腐蚀或杂 散电流电化学腐蚀严重影响的地段。避开白蚁危害地带、热源影响和易遭外力损伤的区段。
9.4.2
室外照明安装工程
1、主控项目
(1) 建筑物彩灯安装应符合下列规定:
1) 建筑物顶部彩灯采用有防雨性能的专 用灯具,灯罩要拧紧。
2) 彩灯配线管路按明配管敷设,且有防雨功能。管路间、管路与灯头盒间螺纹连接,金属导管 及彩灯的构架、钢索等可接近裸露导体接地(PE)或接零(PEN)可靠。
3) 垂直彩灯悬挂挑臂采用不小于10#的槽钢。端部 吊挂钢索用的吊钩螺栓直径≥10mm,螺栓在槽钢上固定,两侧有螺帽,加平垫及弹簧垫圈紧固。
(2) 霓虹灯安装应符合 下列规定:
1) 霓虹灯管完好,无破裂。灯管采用专用的绝缘支架固定,且牢固可靠。灯管固定后,与建筑物、构筑物 表面的距离不小于20mm。
2) 霓虹灯专用变压用双圈式,所供灯管长度不大于允许负载长度,露天安装的有防雨措施。
一般项目
(1) 建筑物彩灯安装应符合下列规定:
1) 建筑物顶部彩灯灯罩完整,无碎裂。
2) 彩灯电线导管防腐完好, 敷设平整、顺直。
(2) 霓虹灯安装应符合下列规定:
1) 当霓虹灯变压器明装时,高度不小于3m;低于3m采取防 护措施。
2) 霓虹灯变压器的安装位置方便检修,且隐蔽在不易被非检修人触及的场所。
3) 当橱窗内装有霓虹 灯时,橱窗门与霓虹灯变压器一次侧开关有联锁装置,确保开门不接通霓虹灯变压器的电源;
9.5
接地、防雷装置施工
9.5.1
防雷及接地安装施工工艺
1、范围
本工艺标准适用于建筑物防雷接地、保护接地、工作接地、重复接地及屏蔽接地装置安装工程。
2、材料要求
镀锌钢材有扁钢、扁钢、圆钢、钢管等,使用时应意采用冷镀锌还是采用热镀锌材料,应符合设计规定。产品应有材质检验证 明及产品出厂合格证。
3、操作工艺
工艺流程:接地体安装→接地干线安装→支架安装→引下线→避雷带、均压环、避雷网安 装
(1) 人工接地体(极)安装应符合以下规定:
1) 人工接地体(极)的最小尺寸见表9.13所示。

2) 垂直接地体 长度不应小于2.5m,其相互之间间距一般不应小于5m。
3) 接地体埋设位置距建筑物不宜小于1.5m;遇在垃圾灰渣等埋 设接地体时,应换土,并分层夯实。
4) 所有金属部件应镀锌。操作时,注意保护镀锌层。
相关推荐链接:
0人已收藏
0人已打赏
免费1人已点赞
分享
电气工程原创版块
返回版块2.2 万条内容 · 598 人订阅
阅读下一篇
住宅建筑和办公建筑的电气照明设计具体有哪些要求?知识点:住宅建筑电气设计规范 电气照明设计的首要任务是在缺乏自然光的工作场所或工作区域内,创造一个适宜于进行视觉工作的环境。合理的电气照明是保证安全生产、改善劳动条件、提高劳动生产率、减少事故、保护工作人员视力健康以及美化环境的必要措施。树上鸟教育电气设计视频教程 照明设计是一项综合性的技术工作。它是根据建筑空间的使用功能和使用要求,来选择配备合适的照明装置,进行合理的布置,最后根据照明的控制要求,设计照明的电气部分。
回帖成功
经验值 +10
全部回复(1 )
只看楼主 我来说两句 抢板凳很全的资料。
回复 举报