土木在线论坛 \ 建筑结构 \ 岩土工程 \ 岩土工程勘察-勘探与取样

岩土工程勘察-勘探与取样

发布于:2022-09-19 11:25:19 来自:建筑结构/岩土工程 [复制转发]

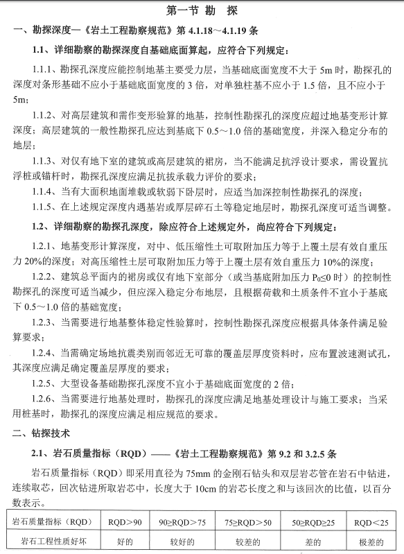
第一章  勘探与取样


图片

图片

图片

图片

图片

内容源于网络,如有侵权,请联系删除


相关资料推荐:

建筑工程地质勘探与取样技术规程(JGJT87-2012).pdf

建筑工程地质勘探与取样技术规程(JGJT87-2012)


知识点:勘探与取样

全部回复(0 )

只看楼主 我来说两句抢沙发
这个家伙什么也没有留下。。。

岩土工程

返回版块

1.59 万条内容 · 390 人订阅

猜你喜欢

阅读下一篇

边坡锚杆支护结构形式及8大施工要点!

边坡锚杆支护是在边坡、岩土深基坑等地表工程及隧道、采场等地下硐室施工中采用的一种加固支护方式。今天我们总结了其结构形式及施工要点,一起来看吧。 边坡支护主要结构形式

回帖成功

经验值 +10