知识点:体育建筑电气设计规范
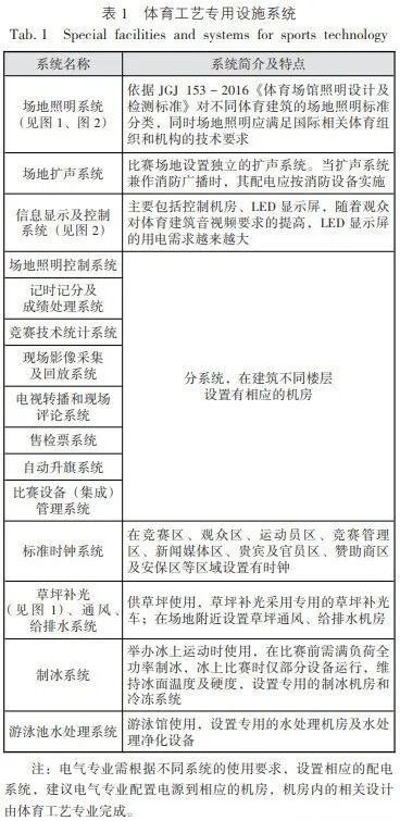
体育工艺专业根据体育建筑的类别、规模、举办体育赛事的级别等要求,兼顾赛时使用与赛后运营需求,选择满足体育建筑的使用功能,保证对各类系统信息资源的共享和体育建筑专用设施系统的优化管理。各系统设置及简介详见表1。



>>>> 体育工艺专用设施用电负荷分级
体育工艺专用设施系统的用电负荷分级主要依据JGJ 31 - 2003《体育建筑设计规范》、JGJ 354 - 2014《体育建筑电气设计规范》、GB 51348 - 2019《民用建筑电气设计标准》等。主要用电负荷等级如表2所示。

>>>> 体育工艺专用设施用电容量统计及供电措施
笔者统计了部分体育建筑体育工艺专用设施系统的用电负荷及其供电措施,如表3 ~ 表6所示。

表3是部分体育建筑场地照明用电容量统计。由于体育场、体育馆面积大,马道距离远,结合灯具供电半径、灯具控制要求,一般需要在场地四周设置4个配电管井,且每个管井内应设置2个成组配电箱给场地照明配电,体育场场地照明容量在700 ~ 1 100 kW之间,体育馆场地照明容量在280 ~ 400 kW之间。游泳馆一般需要在场边设置2个配电管井,且每个管井内应设置2个成组配电箱给场地照明配电,游泳馆场地照明容量在100 ~ 200 kW之间。
特级、甲级体育场馆场地照明采用放射式双回路末级切换配电,同一个配电间内的2个配电箱工作电源应分别引自不同的变压器;在举办重大比赛时50 % 的场地照明应由临时柴油发电机供电,另外50 % 的场地照明应由市电与固定柴油发电机切换后供电。乙级、丙级体育场馆的场地照明建议采用放射式专用回路配电,同一个配电间内的2个配电箱电源应分别引自不同的变压器。

表4仅为LED显示屏的用电负荷,不包括其控制系统的用电容量。供电电源和配电方式针对特级及甲级体育场馆建筑;对于乙、丙级体育建筑,需要根据规范及建设单位使用需求来确定。电气专业需要供电至LED显示屏的位置,并就近设置配电箱,配电箱系统图需特别标注“配电箱应待设备选型确定后再排产”,避免浪费。

表5供电电源和配电方式针对特级及甲级体育场馆建筑;对于乙、丙级体育建筑,需要根据规范及建设单位使用需求来确定。表5中电视转播机房、广播扩声机房用电负荷较大,一般需要电气专业配合土建专业设置专用的UPS机房为其供电;其余体育工艺专业设施系统的控制系统需要UPS供电,由于其容量小,一般由体育工艺专业就地分散设置UPS电源。以上系统建议电气专业配电至机房内,并在机房内预留一定电缆长度,机房内的配电箱及其配电由体育工艺专业完成,可以减少交叉配合的工作量,提升设计质量。

表6供电电源和配电方式针对甲级及以下规模体育场馆建筑;对于特级体育建筑,需要根据规范做相应调整。其中足球场草坪补光系统、体育馆制冰系统虽然用电负荷容量大,但其使用运行时段与场馆比赛使用时段是交叉的,在进行变压器负荷计算时,草坪补光系统可以不计入负荷计算,制冰系统仅计入赛时维持冰场正常运行时的制冰系统用电负荷,不需要按全负荷计算。对于草坪补光系统,电气专业需要在场地内侧边或场地地面设置室外型工业连接器,供草坪补光车取电。一般在场地四周会设置演艺配电间,草坪补光系统的电源可以和演艺用电共用,以节约工程造价。对于草坪通风给排水系统、制冰系统、游泳池水处理系统,电气专业配电至机房内,并在机房内预留一定电缆长度,机房内的配电箱及其配电待设备选型订货后由体育工艺专业完成。
>>>> 体育工艺专用设施配电干线系统
对于大容量的体育工艺设施系统,如场地照明、信息显示等的配电干线系统主要采用放射式配电方式;对于小容量的专用设施系统采用放射式与区域二配相结合的配电方式;一级负荷采用两个专用回路,在末端配电箱处自动切换供电。凤凰山体育公园体育馆的体育工艺设施低压配电系统如图3所示。

演艺工艺
随着时代的发展,体育场馆已经从满足单一的体育赛事功能,发展到需要满足集体育比赛、商演运营、应急急救、大众体育等多功能于一体的体育产业功能,其中商业演出、会议会展等演艺功能是体育场馆后期运行收入的主要来源。体育场、馆内的舞台演出区域主要考虑3种布局,即中心舞台、短边舞台和主席台对面的长边舞台。电气专业应根据舞台布置方式,结合变配电房位置,在方便后期灵活布线的位置设置相应的演艺配电间。
>>>> 演艺工艺用电容量统计及供电措施
演艺工艺的用电负荷主要包括演出灯光、演出音视频和舞台机械。用电负荷分布在演艺配电间、各楼层配电间及马道上,其中演艺配电间为演出用电的主要取电点。演艺用电规范没有明确的负荷分级,一般按三级负荷供电,采取放射式配电。考虑演艺配电间集中负荷容量大,建议采用母线配电,方便施工的同时,提高供电的灵活性。体育场馆的每个演艺配电间一般用电在700 ~ 1 200 kW之间,各楼层配电间的用电负荷在100 ~ 300 kW之间,马道上分区域设置100 A灯光机械电源配电柜、音视频电源配电柜。凤凰山体育公园体育场演艺用电负荷如表7所示,演艺配电间及变电所位置如图4所示。


相关推荐链接:
0人已收藏
0人已打赏
免费3人已点赞
分享
电气工程原创版块
返回版块2.2 万条内容 · 598 人订阅
阅读下一篇
教你如何快速看懂电气施工图知识点:建筑电气施工图集 首先我们来看一下电气施工图的特点及组成。 电气施工图所涉及的内容往往根据建筑物不同的功能而有所不同,主要有建筑供配电、动力与照明、防雷与接地、建筑弱电等方面,用以表达不同的电气设计内容。 施工图特点: (1) 建筑电气工程图大多是采用统一的图形符号并加注文字符号绘制而成的。 (2) 电气线路都必须构成闭合回路。 (3) 线路中的各种设备、元件都是通过导线连接成为一个整体的。
回帖成功
经验值 +10
全部回复(2 )
只看楼主 我来说两句抢地板资料很不错,值得收藏保存,要是能补充上传相关CAD图纸和计算软件计算书就更好了
回复 举报
看一下。。了解一下这方面的内容
回复 举报