小编说
维护管理是保证城市雨水系统正常运作、发挥效能,进而保障海绵城市建设可持续发展的重要环节。海绵城市建设中应用了大量绿色与灰色的雨水控制利用设施,对城市雨水系统的维护管理也提出了更高的要求。针对城市雨水系统各子系统的维护要点进行了总结,提出了我国城市雨水系统的维护管理模式;并对运行维护过程中的重要关键问题进行了分析,提出了解决对策和建议,旨在为我国海绵城市建设的可持续发展提供保障。
海绵城市是落实新型城市雨水管理理念和技术体系的关键抓手,需要构建包含源头径流控制系统、城市排水管渠系统、超标雨水径流控制系统在内的综合系统,并与水利防洪等其他相关系统有机衔接。对各子系统的维护管理情况是影响整个城市雨水系统能否良好运行的重要因素。
发达国家较早开展了对城市雨水系统维护管理的相关研究和实践,例如,美国部分地区在其雨水管理设计手册中,便对各类雨水技术措施的维护管理提出了明确要求,并纳入相关法规保障执行。英国在其出版的国家层面维护计划指导手册中明确了相关雨水技术措施的维护工作内容并要求手册定期更新。新西兰奥克兰地区政府很早就认识到雨水系统的维护管理与技术研发、规划设计等工作同等重要,并设有专门针对雨洪设施维护管理的相应政府部门。
我国针对城市雨水系统已开展的维护管理工作主要集中在排水管网系统,2016年修编发布了国家行业标准《城镇排水管渠与泵站运行、维护及安全技术规程》(CJJ 68-2016),用于指导雨水管渠、泵站、调蓄池等设施的维护工作。但海绵城市建设涉及的雨水设施不仅包括管网、调蓄池等传统灰色设施,更有大量的雨水花园、湿地等绿色设施,不同设施在具体维护方法和频次等方面均存在差异,同时海绵城市不同建设项目的边界关系和责任主体划分也较为复杂,一定程度影响了维护管理工作的推进。本文针对城市雨水系统各子系统的维护要点进行了总结,根据海绵城市建设不同模式对应提出了不同的维护管理模式,并对其中涉及的相关关键问题提出对应解决对策和建议,以期为我国海绵城市维护管理体系的建立提供参考。
1.1 源头径流控制系统的维护
源头径流控制系统的技术措施主要以地块内分散、小型的低影响开发(Low Impact Development,LID)雨水设施为主。设施的性能直接与维护管理水平有关,各单项设施的维护管理总体上包括检查与维护两部分,检查又分为日常巡视检查和定期巡视检查,具体涵盖设施渗透性能、水土侵蚀、垃圾堵塞、淤泥沉积、排空时间、植被状态、警示标识等多个方面,维护主要包括日常维修、雨季/汛期维修以及大修,维护标准可依据设施多年运行效果积累的经验以及小试实验或场地监测数据确定。表1和表2分别列举了典型低影响开发雨水设施的检查与维护要点。


1.2 排水管渠系统的维护
近五年,我国排水管道的建设长度以年均6.9%的速度增长,但管道破损、堵塞、污泥淤积等问题也日益凸显。李海燕等对北京某综合功能区进行管网淤积调研,发现近80%的管道存在不同程度的沉积现象。另有研究表明,当沉积物深度占管道直径比达5%时,管道排放能力最高可降低约23%。由此可见,管道淤积对于其排水能力的影响较大,而维护管理工作的不到位是导致管道淤积等问题的重要原因。因此,在老城区内涝积水点整治等相关工作中,应首先检查评估现状管网的主要问题,通过对重点管段的疏通以及修损补漏,可一定程度提升区域现状管网的排水能力。例如,福州大学城排水管网进行专项疏浚、修补、堵漏工作后,排放能力提升约1.2倍。此外,由于管渠的维护通常属于有限空间作业,维护人员在维护过程中须配备相应安全防护措施。排水管渠系统的维护要点及其注意事项见表3。

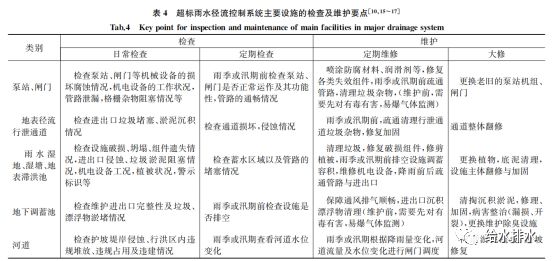
1.3 超标雨水径流控制系统的维护
超标雨水径流控制系统是由地面或地下调蓄、排放设施组成的蓄排系统,用以应对超过源头径流减排系统和城市排水管渠系统承载能力的降雨径流导致的城市积水灾害,也称为大排水系统。技术设施包括排涝泵站、末端滞洪池、调蓄隧道、地表径流行泄通道、大型湿地坑塘以及城市内河等。其检查和维护的要点不同于源头减排系统和排水管渠系统,应更为注重平时的日常巡视以及降雨前、降雨过程中和降雨后的系统调度管控。表4列举了超标雨水径流控制系统主要设施的检查和维护要点。

海绵城市建设涉及多个专业,需要各政府职能部门、权属单位的密切配合,明确相应责任主体单位对具体项目进行运营、维护、监管、反馈,形成可持续的管理闭环。
目前海绵城市的建设模式主要分为3种:当地政府出资建设、地产商出资建设以及PPP模式建设。其中,PPP模式在一定程度上属于全生命周期管理模式,维护主体职责明确,其余两种常采用传统承包建设模式,工程项目竣工后移交权属单位或业主单位负责维护,但往往由于管理单位权责不明、存在监管盲区、移交机制不完善等问题导致对海绵城市雨水设施的长期维护管理工作开展不到位。同时海绵城市项目类型多样、系统性强,项目之间边界和责任主体的划分较为复杂,又涉及住建、园林、道路、水利(水务)等多个城市管理部门。以上特点决定了多方维护主体、多种维护管理模式共存是海绵城市后期运行维护的必然发展趋势,笔者结合国外雨水系统维护管理的相关经验以及国内的管理体制,构思并提出了4种城市雨水系统运行维护管理模式。
2.1 政府建设维护
城市公建、道路及管网等公共设施的海绵城市建设项目多为政府相关职能部门出资建设,并由建设部门或其他政府管理部门负责后续的维护管理工作。基于此,负责维护管理的政府管理部门应成立专门的下级维护管理部门或聘请专业公司对项目进行维护管理工作,同时,政府需组建由非项目管理方组成的考核小组,对运维单位进行维护效果的监管,并采取第三方形式对项目受益公众进行民意调查,将考核结果同步反馈至政府及其项目管理部门。项目管理部门针对考核结果调整维护策略,提高维护效率。政府督查部门也应对监管考核小组进行任务督查,防止发生监管不到位的情况,并定期备案反馈至当地人民政府。各部门职责及相互关系详见图1。

2.2 物业公司维护
物业公司维护模式主要针对海绵城市建筑小区类建设项目。由建设主管部门负责管理物业公司,公司各部门进行维护职责划分并形成内部考核机制。由于小区内LID设施的维护工作不同于传统排水设施,维护作业人员应接受专业技术培训与考核,合格后方可上岗,并建立相应的监管机制。业主缴纳的部分物业费可作为雨水设施的专项维护资金。建设主管部门结合民意调查等手段考核物业公司的维护管理水平,并及时与政府中海绵城市建设的技术主管部门沟通协调。海绵城市技术主管部门负责定期检查各物业公司的运维效果,提供技术指导。政府督查部门对海绵城市技术主管部门与建设主管部门进行责任督查,保证管理与指导责任的落实,具体模式及工作流程如图2所示。

2.3 项目公司维护(PPP)
PPP模式的初衷是实现政府职能的转变,充分发挥企业的专业能力,提高项目的运营效率。发改委、财政部设定PPP项目最长的运行年限可达30年,长期稳定、良好的运营维护管理是海绵城市PPP项目的重要一环。此种模式与上述两种模式不同之处在于,政府依据项目公司的维护效果进行付费,财政部发文规定PPP项目建设成本与实际绩效考核挂钩部分不得低于30%,绩效考核的设置是保障PPP项目长期维护管理的关键。
在此模式下,政府委任某一职能部门与社会资本方合作成立海绵城市建设项目公司,共同建设海绵城市相关工程项目。PPP公司需成立运维部门,对项目建成后开展相应的维护管理工作,相关人员需接受专业的培训,或将项目运维工作外包给其他专业公司,PPP公司内部需形成职责明确的考核备案机制。海绵城市技术主管部门对PPP公司的运维效果进行绩效考核,并结合民意调查综合评定其运维水平,及时向政府反馈考核结果,政府依据考核情况结合PPP项目绩效考核办法实施按效付费,若没有达到相应的维护管理要求,则需要进行限期整改后再次评估。政府督查部门则对海绵城市技术主管部门的责任落实进行监督。具体模式及工作流程如图3所示。

2.4 业主自治
业主自治模式主要针对海绵城市建设中无物业管理小区的改造项目,鼓励业主自行成立业主委员会,自筹资金负责小区内雨水设施的维护管理工作,如日常的设施垃圾清理、植被修剪等。同时坚持“公众自治”与“政府指导”同步的原则,海绵城市技术主管部门负责定期对业主进行技术指导及培训,对于超出业主自身维护能力范围的问题,如管网的清掏与修复,技术主管部门负责配合业主委员会委托专业维护人员进行维护工作,同时政府督查部门负责对主管部门进行督查,规范其履行政府职能,使维护管理工作实现从依靠政府维持到“自治共管”的转变,如图4所示。

3.1 厘清维护主体责任
对海绵城市建设项目的维护管理应站在其全生命周期角度,涵盖项目设计、施工、验收、移交、运营等各个阶段。由于涉及多方主体及利益相关单位,容易出现责任边界不清的问题,影响维护管理工作的开展。笔者初步提出了未来城市雨水系统可持续发展的维护管理责任交付流程。
(1)设计阶段。设计人员需编写项目雨水设施的维护方案,明确维护主要内容及维护方法,方案应简易经济,便于操作,并在设计交底会上向施工单位、监理单位及业主单位明确提出不同设施的具体维护要求。
(2)施工阶段。雨水控制利用技术设施在施工时序上应进行合理统筹,避免施工过程对相关设施造成的不利影响。在验收前主要由施工方依据设计阶段提出的维护要求及方案全权负责对各设施的维护管理工作,监理单位负责监督其责任履行情况,将雨水设施的维护水平列入验收考核指标。
(3)项目移交阶段。移交方需向被移交方提供雨水设施的相关维护材料说明,以帮助其明确维护责任。对于私人房产项目,开发商须告知物业公司雨水设施的相关信息和维护职责,将设计方提供的维护方案交付于物业。开发商、物业及业主三方需签订维护协议并于建设部门备案。对于公共地产项目,项目所有人将维护方案交付于内部下属的维护管理部门或聘任的维护管理公司,由其负责项目内相关雨水设施的维护管理工作,政府部门负责督查产权单位的履职情况,对于未尽到维护职责的单位进行处罚。
(4)运营阶段。对于部分公共项目来说,政府管理部门持有项目的所有权,故其需承担项目的维护责任,政府直接对接相应管理部门,建立维护效果考核制度。对于实行PPP方式建设的项目,PPP公司负责项目的全生命周期管理,包括项目的维护工作,政府对其维护效果实行绩效考核,实施按效付费制度。对于私人地产项目,则由地产的持有人或经营人负责,譬如业主、物业公司、业主委员会等,政府相关管理部门对其提供技术援助。
3.2 一体化运维管理机制
在实际运维管理过程中,城市公共区域内绿地、道路和管网的维护责任主体各不相同,不同维护主体又隶属于不同管理单位,往往存在责任落实不清,不同维护主体互相推诿的现象。基于我国的管理体制,针对公共区域的雨水设施,应在技术上统筹考虑,在管理上分离管理。管理分离并不代表各部门各自为政,而应针对雨水设施的维护管理工作组建有效的管理团队,成立部门联合体,由主要负责单位统一管理其他分管单位,明确维护管理责任,统一目标,提高维护管理水平。
成立部门联合体有利于加强分管部门之间的沟通联系,提高维护效率;同时分管单位间相互监督,相互制约,配合绩效考评的方式分配维护资金,避免了权利失衡,主要负责单位可向违反维护要求的个人及单位(如向雨水口倾倒污水)行使行政处罚权利,以此保障城市雨水系统的健康发展。以道路项目的维护管理为例,在不打破原有管理体制的情况下,可建立以城市管理部门为责任单位,排水管网维护部门,道路维护部门,市政环卫部门,园林维护部门等多部门合作的部门联合体,详见图5。

3.3 设施的分类分级维护
城市雨水设施的维护,特别是绿色基础设施的维护往往不需要复杂的工具和技术。例如,美国纽约州设立维护层次金字塔体系,强调基层维护人员(第一层级)的定期简易维护是保证绿色基础设施长久使用和功能发挥的关键。我国海绵城市建设中既包含地上设施,也有地下设施,针对不同设施,对应维护工作的重点和所需维护人员的经验也有所不同。譬如地上设施维护内容相对简单,但地下设施由于空间有限往往需要专业人员配以专业设备进行维护。因此,需要采用分类、分级的维护工作方式。
笔者提出可将维护人员以三级分类,一级维护人员负责基础维护工作,如移除表层垃圾,修剪植被等;二级维护人员负责有限空间作业和复杂维护工作,如底泥清淤,管网修补等;三级维护人员负责专业设施或设备的维护工作,如对失效设施的处置、机电设备更换等。设施类别以地上、地下两级分类,构建城市雨水系统分类分级的维护体系(见表5)。

3.4 现代化信息管理
随着海绵城市建设,大量雨水设施建成后形成大量的城市雨洪资产,信息化管理显得愈发重要。发达国家已有较多雨洪资产信息管理系统构建的案例,如奥克兰利用遥感和地理信息技术将区域内的水道、塘、湿地、雨水处理设施等分公共设施与私人设施标注在GeoMaps上供公众和维护管理部门查阅下载;美国fulcrum公司开发供生物滞留设施检修的app,软件内包含项目信息、设施出入口状态、植物状态等9大项,60小项的录入内容,方便维护人员检修备案;芝加哥也于2017年开始尝试采集绿色基础设施的效能数据并上传到云端供实时下载。国内目前多个海绵城市试点城市也在开展相关探索,例如,池州计划未来3年依靠信息化技术构建雨水设施资产管理体系;北京计划建设智能管控平台管理试点区雨水资产的同时提高维护效率;西咸新区将海绵城市监测数据接入陕西省大数据中心统一处理分发至各维护管理部门。智慧化、信息化将是未来城市雨洪资产管理发展的重要趋势。
通过物联网、云计算、大数据等信息技术手段建设海绵城市信息化管控平台,针对不同用户群体,充分发挥信息化管理在雨水资产管理、项目效果评估、辅助决策、模型搭建与率定、辅助设计、材料优选、洪涝预警、公众告知等方面的作用(见图6),指导维护工作高效有序地进行。

(1)运行维护是保证城市雨水系统发挥功效的重要环节,需遵循“建管并重、因地制宜、经济有效、持续进行”的原则。
(2)城市雨水系统的维护内容要以日常巡检、定期巡检为基础,重点检查各类设施的完整性及功能性,根据不同种类设施的检查情况确定日常维护、雨季、汛期维护及大修的内容。
(3)多方维护主体、多种维护模式共存是海绵城市后期运行维护的必然发展趋势。政府职能部门应在发挥自身职责的前提下,积极引导其余各方利益相关者参与到海绵城市运行维护阶段,构建政府维护、物业维护、PPP公司维护以及业主自治维护等4种维护方式共存的可持续城市雨水系统维护管理模式。
(4)在城市雨水系统的维护管理过程中,应注意如下4项关键问题:①厘清各利益相关方责任;②构建分类分级制维护体系;③建立一体化运维管理机制;④加强维护工作与信息化管理紧密结合。
内容源于网络,旨在分享,如有侵权,请联系删除
相关资料推荐:
https://ziliao.co188.com/p62488967.html
知识点:城市雨水系统维护管理模式
0人已收藏
0人已打赏
免费3人已点赞
分享
市政给排水
返回版块23.68 万条内容 · 858 人订阅
回帖成功
经验值 +10
全部回复(0 )
只看楼主 我来说两句抢沙发