桩基检测分为试桩和工程桩抽样检测,前者为桩基的设计提供合理的依据,后者检测工程桩是否满足设计要求。本文主要针对前者进行讨论。
为给设计提供合理的依据,试桩可为不同桩径、不同桩长、不同形式、甚至不同的施工工艺。
1)鉴定或确定桩的承载力。经济性,由于地勘提供的数据一般偏于安全,故可通过试桩提高工程桩的承载力,从而节省造价。
2)取得或验证桩基设计参数。为大范围的沉桩作业提供第一手的首次施工参数资料,包括有效桩长、入岩深度、沉渣、贯入度、桩焊接、承载力。
3)探索或验证成桩工艺的合理性。确定所选桩型的施工可行性,避免后期发现该桩型、桩长、桩径不适合本场地施工或桩承载力远小于地勘提供的计算值。
实际工程中试桩的目的往往兼备以上三种。
2.1按试验时间分为三种:设计试桩、施工前试桩和施工结束后试桩。
一般在经验不足或重要工程要先设计试桩。根据工程实际情况,决定是否做施工前试桩,施工前试桩可以保留为工程桩。当有些项目对地基承载力情况拿不准时,施工单位会向建设单位提出试桩要求。当然《JGJ106-2003 建筑基桩检测技术规范》对试桩也有明确要求,如下图所示,此规定主要针对的是设计试桩和施工前试桩。所有工程在桩基施工完毕后都要进行施工结束后试桩,根据试桩报告进行质量评定及验收。

注:1)对于端承型大直径灌注桩,当受设备或现场条件限制无法做静载试验时,可按《建筑地基基础设计规范》GB50007进行深层平板载荷试验,或在同条件下的小直径桩的竖向抗压静载试验中,通过桩身内力测试,确定端承力参数。也可采用《JGJ106-2003 建筑基桩检测技术规范》提供的钻芯法测定桩底沉渣厚度并钻取桩端持力层岩土芯样检验桩端持力层,从而确定承载力。
2)《建筑地基基设计规范》GB50007-2011,3.0.4 条2款规定“设计等级为甲级的建筑物应提供载荷试验指标”。这载荷试验指标如何提供?只有桩基施工前打试桩才能提供。对乙级建筑荷载试验指标没有提出要求。
我们通常说的试桩通常指设计试桩(又称为场外试桩),一般在试验桩上进行;
施工前试桩(又称为场内试桩)常在工程桩上进行;
施工结束后试桩主要指桩基完工后的基桩检测工作,这里姑且将基桩检测也归为试桩的一种。
设计试桩/场外试桩:是在勘察工作结束后,正式设计文件出来前,按照初步设计文件,在施工现场做试桩,通过试桩的施工过程控制、成孔检测、低应变检测、高应变检测、静载检测等不同手段检测所获取的数据,来验证一种施工工艺对本场地地层的适用性、验证试桩桩身的完整性、验证初步设计参数(承载力)的合理性。
施工前试桩/场内试桩:是针对按照正式设计文件进行施工的工程桩完成后,对成桩质量和承载力的一种验证。通常按照1%的比例抽取,进行承载力试桩检测,也就是说,场内试桩的合格与否,代表的是所有100%的桩的质量。
施工结束后试桩/桩基检测:根据地质报告及当地经验,选定桩型及单桩竖向承载力特征值,全面施工后随机抽取一定桩数进行动测及静载荷试验,验证桩身质量即单桩竖向承载力特征值满足设计要求,不满足时要采取补强措施。
2.2按试桩目的和桩基承载力特性分为:荷载试验和工艺性试验。
1)荷载试验:目的是对桩的承载能力和工作性能提出结论性意见。分为验证性试验和破坏性试验。
验证性试验在工程桩进行,加载到设计荷载的1.5~2.0倍(规范规定验收检测时不小于2.0倍),以检验桩的施工质量和承载能力、沉降量等指标是否满足设计要求。(用于施工前试桩、施工结束后试桩,也用于设计试桩)
破坏性试验在试验桩上进行,加载至桩身破坏或沉降、上拔超过标准,用以确定极限荷载和最大变形。(设计试桩一般要求压坏)
2)工艺性试验:目的是检查工程地质条件和施工工艺的可行性。
3.1一般要求:
1)试桩一般在天然场地上,其桩头为方便检测需高出地面,与工程桩土层全接触。
2) 试打桩位置的工程地质条件应具有代表性。
3)试打桩过程中,应按桩端进入的土层逐一进行测试;当持力层较厚时,应在同一土层中进行多次测试。
3.2开始试验的时间:预制桩在砂土中入土7天后;粘性土不得少于15天;对于饱和软粘土不得少于 25 天。
3.3试桩承载力选定
由于通常的试桩不会发生挤土效应,这与大规模施工、群桩发生挤土效应的正式施工条件有所不同,因此静载试验得到的极限承载力会比实际工程中的工程桩要高一些,如将单桩承载力特征值由1800KN提高至2100KN。
3.4桩位选择:
设计试桩时,场地处于基本平整状态,但不具备施工条件,桩位选取区域应在高层建筑范围内,且保证桩机能利用现有道路进场试桩。
施工前试桩时,场地以具备施工条件,桩位由业主或设计根据地勘报告及相关要求随机抽取,且试桩桩中心离工程桩中心之间的间距按不小于3倍桩直径原则来定点。桩位需分散且具有代表性。
有些业主将试桩分为两个阶段,即除了进行设计试桩,还进行施工前试桩。
3.5试桩数量:
原则是试桩数量越多检测结果越准确;预制桩和灌注桩成桩质量离散性不同,应区别对待。
《JGJ106-2003 建筑基桩检测技术规范》3.3.1条规定试桩数量不少于3根,且不少于总数的1%,50根以内时不少于2根。
相关参考资料有如下说法:

3.6试桩需不需要检验桩身完整性?
试桩在确定承载力的同时,也会考察其桩身质量、桩体完整性、工艺参数等等。《JGJ106-2003 建筑基桩检测技术规范》3.2.7条规定,施工后,以先进性工程桩的桩身完整性检测,后进行承载力检测。另外,《JGJ106-2003 建筑基桩检测技术规范》3.1.3规定桩身完整性宜采用两种或两种以上的检测方法进行检测。桩身完整性分类如下图所示。
(《JGJ106-2003建筑基桩检测技术规范》针对基桩检测,也适用于试桩)

3.7试桩和基桩检测有何异同?
1)目的不同,试桩为提前探知,基桩检测为事后检验;
2)试验对象不同,试桩为试验桩或工程桩,基桩检测为工程桩;
3)试验方法基本相同,均用到静载试验(抗压、抗拔、水平)、低应变法、高应变法、钻心法、声波透射法。其中低应变法和声波透射法只能检验桩身完整性。

1)设计试桩流程:(以预应力管桩为例)
试桩数量确定→试桩时间确定(根据地质情况确定压桩后n天进行试桩)→桩位确定→压桩准备(场地平整、静压式压桩机进场、管桩采购、管桩成品质量检查、桩身以米为单位画出标记、接桩措施拟定)→探桩(在桩位点利用同直径的钢管用静力压桩机压穿越表层土,场地土层状况良好可省略,直接压桩即可)→压桩→桩终压控制→最后试桩(完整性、承载力、变形)
2)施工前试桩流程大致相同,不再赘述。
5.1地基基础设计方案

5.2试桩施工中遇到的问题

5.3试桩检测结果
1)单桩竖向抗压静载试验检测结果

2)低应变检测结果

5.4问题分析

5.5解决方案

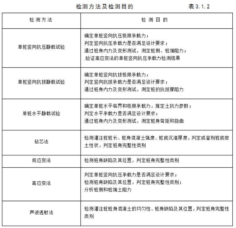
《JGJ106-2003 建筑基桩检测技术规范》共给出5种试验方法,各方法的定义如下,各方法的检测目的详前文第3节。5种方法均可用于试桩和基桩检测。

1)单桩竖向抗压静载试验

2)单桩竖向抗拔静载试验

提问:朱总,请教您几个问题:抗拔桩做抗拔检测时,要用多大的力,您的书上用1.3倍的特征值,为什么?
朱总:进行抗拔桩的工程桩检测时,当由桩身承载力起控制作用时,规范规定可加载至桩的承载力设计值,可按桩承载力特征值的1.3倍确定。限制抗拔桩试验时的加载量,主要为避免影响桩的耐久性。
3)单桩水平静载试验

6.2钻心法
从顶至底,并深入岩层。

6.3低应变法
用到是低能量激振

6.4高应变法
用到的是重锤冲击

6.5声波透射法


声明:资料来源于网络,仅供分享不做任何商业用途,如有侵犯请联系作者,立即删除。
知识点:试桩
灌注桩试桩设计
全部回复(0 )
只看楼主 我来说两句抢沙发