以下文章来源于碳衡科技CarbonNewture,作者碳衡科技
首批十大碳达峰试点建设已打样,第二批开始接力!
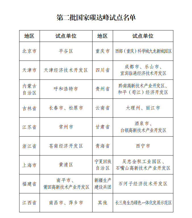
2025年3月,国家发改委发布第二批碳达峰试点名单,我国试点总数由35个扩至62个城市/园区。
通过汇总分析国家发改委发布的首批十个试点建设经验,我们发现各地聚焦碳足迹管理、零碳园区建设、绿色金融等领域,因地制宜地构建了可操作、可复制的绿色发展样板。
2023年12月,国家发改委发布首批国家碳达峰试点名单,包括张家口市等25个城市、长治高新技术产业开发区等10个园区,覆盖东中西部资源禀赋各异的地区。各地试点因地制宜为探索低碳转型路径提供了初步经验。
2025年3月,随着第二批试点名单的发布,试点总数达到62个。名单涵盖了更多类型的区域,为全国范围内经验的借鉴与推广奠定了更坚实的基础。
左右滑动查看更多
2024年12月,国家发改委发布了首批名单中深圳、湖州等十地建设经验,率先为全国其他城市和园区贡献了可操作、可复制、可推广的转型样板。
在“双碳”目标下,首批碳达峰试点分别从碳足迹管理、零碳园区建设、绿色金融等多个维度开展了有针对性的探索,将顶层政策转化为可感知、可量化的具体行动。
发布粤港澳大湾区碳足迹标识,构建覆盖2项通用技术规范及80个产品碳足迹评价要求的规则体系,建成全国首个产品碳足迹标识认证公共服务平台。截至2025年1月,华为技术、华润、欣旺达等167家企业获得476张大湾区碳足迹标识认证证书。
加强立法工作,出台《杭州市气候资源保护和利用办法》,制定完成《杭州市生态文明之都建设条例》并拟于2025年公布实施,率先开展国内碳达峰碳中和立法。
全国首创“工业碳效码”数智平台,创新构建工业碳效智能对标体系,对企业实施碳排放水平、碳利用效率等情况对标。依托碳效评价,湖州市完成81项绿色化改造项目,节省标煤2.4万吨,减排二氧化碳6.4万吨1。

碳效码体系架构,图源:国家数据局
南京江宁经济技术开发区
制定《开发区碳足迹实施方案》,年度引入4家低碳服务机构,推动10家企业设立碳管理部门,超20家企业开展碳盘查,近30个产品开展碳足迹核算。
图源:南报网
选取纺织业羊绒制品为试点产品,推动园区特色产品碳足迹核算评价关键技术研究和标准制定,联合行业协会对园区企业东黎羊绒开展羊绒制品碳足迹核算及碳标签打造。
围绕园区冶金、化工、新材料等重点行业,结合产业特点和标准,开展绿电、低碳制造产品碳足迹核算评价方法学研究。
与标准协会在碳足迹核算、碳标准制定等方面展开合作,为企业提供符合国际标准的碳足迹公共服务,颁发境外认可的绿电可抵扣碳排放量证书。2024年,双良硅材料和大全新能源已取得认证证书,认证绿电消费量72.6亿千瓦时,有效核减碳排放量218万吨,预计为企业减少碳关税约2.5亿欧元。
率先在全国范围探索建立碳足迹公共服务体系,将120家绿电消纳用户纳入碳足迹数据平台,为碳决策、碳考核、碳交易、碳认证提供服务。
3家零碳产业园的核心区实现可溯源绿电全覆盖,其中零碳社区覆盖1800名入住员工。大丰港区建成零碳自动化集装箱堆场。

射阳港零碳社区,图源:新华网
修订园区绿色政策,新增企业低碳管理认证、绿电交易应用等20项条款,全方位保障工作落实。发布《近零碳工厂标准指引》,对节能改造提供财政补贴,加快培育5家近零碳工厂,新增培育7家省级以上绿色工厂。
达茂零碳工业园区以绿电自力电网为基础,打造“绿电生产+智能化配电网+石墨新材料产业链”模式,大力发展绿电冶炼、石墨新材料等产业。白云矿区目前已基本实现绿电发电与用电平衡,正在利用智能电网和储能技术,开展县域碳中和示范建设。
出台全国首个《转型金融支持活动目录》,围绕纺织、化纤等9大行业推出“纺织转型贷”“碳效贷”等30余款产品。已促成湖州地区303.18亿元绿色金融贷款,助210家企业参与绿电交易,削减140万吨碳排放1。
推出“降碳贷”,将贷款利率与碳强度挂钩,企业减排10%即可获得0.8%的利率优惠。截至2024年末,深圳19家银行累计获批107.03亿元碳减排支持工具资金,发放碳减排贷款179.92亿元,预计带动年度碳减排量392.21万吨2。
深入推进东台市、亭湖区省级绿色金融创新改革试验区建设,开发“碳汇贷”“微绿贷”“绿色普惠农业碳汇贷款”等特色信贷产品。
实施成效:立足城市资源禀赋和基础条件,推进能源、城建、交通等重点领域任务。在碳预算、碳足迹和绿电绿证等政策创新上取得积极成效,各项试点工作有序推进。
下一步计划:以先行示范作用为基础,推动能耗双控向碳排放双控转变,加快构建清洁低碳能源供应体系,深化工业、建筑、交通等领域节能改造,持续推进绿色低碳高质量发展。
实施成效:明确“3+10+7+7”的创建思路,即“围绕数智赋能标杆区、科技引领样板区、制度创新示范区等3大定位,开展数智赋能、能源低碳转型、区县市达峰示范等10大攻坚行动,推进碳排放统计核算制度等7项制度创新,实施7个碳达峰重点工程”。
下一步计划:以“杭碳”品牌打造为契机,在加快推进制度创新、打造碳足迹品牌、迭代升级“杭碳云”平台、优化科技创新体系、深入推进公共建筑节能降碳专项行动、全力建设碳普惠平台、大力推广“杭碳”经验等方面持续发力,深入推进碳达峰试点城市建设。
实施成效:深入践行“绿水青山就是金山银山”理念,围绕能耗双控、工业碳效管理、绿色产业发展、竹产业碳汇和转型金融支持开展试点。创新实施“工业碳效码”数智平台、竹林碳汇收储交易等举措,形成了政策机制与产业转型协同推进的新模式。
下一步计划:将聚焦碳排放双控体系、各领域绿色低碳转型、全社会低碳实践等重点工作,持续探路、勇立潮头,不断提高“含绿量”、减少“含碳量”、增加“循环量”,为全国资源禀赋条件一般、产业结构需加快转型的城市探索碳达峰湖州模式。
实施成效:以绿色低碳示范区建设为总抓手,推动经济社会绿色转型。绿色低碳转型步伐加快,新认定国家绿色园区3家、绿色工厂11家,分别居全省第一和第三位3。
下一步计划:将全力抓好《国家碳达峰试点(盐城)实施方案》的组织实施,加快经济社会发展全面绿色转型,努力在零碳园区建设、光伏产品碳足迹标识认证、新能源就近就地消纳、海上“能源岛”开发、碳排放双控等方面形成更多改革成果。
实施成效:依托可再生能源优势和冬奥机遇,积极推进绿色低碳产业体系建设,探索零碳能源应用和绿色数据中心发展,推动氢能、风电、光伏等产业链升级,形成降碳、固碳与碳汇协同发展的发展模式。
合盈数据、明阳阿里巴巴数据中心两个源网荷储一体化试点示范项目,每年可为数据中心供应绿电68亿千瓦时,减排二氧化碳488万吨。
通过“绿色办奥”积极引领低碳理念,严格落实低碳能源、低碳场馆、低碳交通等碳减排措施。冬奥场馆首次100%使用绿色电能。张家口市政府荣获北京冬奥组委颁发的“碳中和特殊贡献证明”牌匾。北京冬奥会张家口赛区低碳建设和碳中和工作获选生态环境部绿色低碳典型案例。
下一步计划:围绕可再生能源供给、科技成果转化、产业升级、城乡基础设施及生态环境保护,持续推进重点项目建设,打造可复制、可推广的张家口经验。
实施成效:依托资源禀赋和工业基础,聚焦能源结构调整、产业转型升级和科技创新,积极探索资源型城市碳达峰新路径。
截止2025年1月,已有205家企业参与自治区绿色电力交易。
内蒙古大全新能源有限公司完成碳排放和绿电核算认证,成为国内首个由境外权威认证机构颁发的绿电认证证书。
下一步计划:强化《国家碳达峰试点(包头)实施方案》落实力度,继续在构建低碳高效能源体系、促进重点领域绿色转型、支持低碳科技创新等方面持续发力,打造包头样板,形成可复制可推广的经验做法。
实施成效:聚焦新型电力系统示范区建设、企业碳管理转型和产业创新双轮驱动,率先制定《开发区碳足迹实施方案》并上线园区碳足迹公共服务平台。
下一步计划:持续强化政策叠加、要素聚集与创新集成,力争形成更多试点建设经验,为全国同类园区探索示范路径。
实施成效:全力探索制度与政策创新,突出科技引领,推进重点领域和行业绿色低碳转型。
通过全生命周期碳足迹动态管理平台,实现产值增幅超60%,碳排放量下降超40%,相关模式已在11家工厂陆续复制应用。
园区多家企业正在实施全电工厂改造,积极打造零碳工厂、零碳产业园、零能耗建筑,其中5个标杆项目成为安徽省零碳低碳应用示范。
下一步计划:将加快探索形成以高新技术为主导的产业园区绿色高质量发展路径,打造全国产业转型提质发展示范区、绿色科技创新策源地和绿色管理创新试验区,为园区绿色低碳转型发展提供典型经验。
下一步计划:持续在产业绿色转型、城乡绿色发展、科技政策创新等多个领域探索,推动绿色低碳高质量发展。
实施成效:组织编制了《赤峰高新区碳达峰试点工作政策指导手册》;依托资源优势,推动冶金、化工、新材料等产业绿色升级,通过碳达峰综合能碳监测平台和低碳制造推动绿色转型;在碳足迹核算与碳标签打造方面取得创新成果。
下一步计划:聚焦能源结构优势与产业结构制约,打造具有示范意义的碳达峰试点园区。

平谷区国家碳达峰试点地区建设启动仪式,图源:新京报
《方案》重点部署推进能源绿色低碳转型、提升绿色经济发展动能、构建绿色高效交通体系、加快特色农业碳减排等7项任务,明确提出到2030年可再生能源消费比重达到25%左右。这一系列举措,标志着新一轮试点城市正积极探索与本地资源禀赋和发展基础相匹配的低碳路径。
通过首批十地试点的探索实践与第二批城市的接续接力,中国各地正在因地制宜地构建可操作、可复制的绿色发展样板。无论是制度创新、技术集成,还是市场机制的撬动,都不断推动“双碳”目标向纵深迈进。
0人已收藏
1人已打赏
免费2人已点赞
分享
环保大厅
返回版块5354 条内容 · 77 人订阅
阅读下一篇
上海唯一!黄浦入选第二批国家碳达峰试点黄浦区成功入选第二批国家碳达峰试点,是上海唯一入选的主体 今天(5日),第三届上海国际碳中和技术、产品与成果博览会在新国际博览中心开幕,黄浦区连续第三年参展,以“绿动黄浦 低碳城区”为主题进一步展示绿色低碳工作进展和成效,重点围绕国家级碳达峰试点、上海市碳达峰碳中和试点示范、双碳平台、碳普惠、碳效码等工作亮点,分享黄浦的低碳智慧。
回帖成功
经验值 +10
全部回复(2 )
只看楼主 我来说两句抢地板非常不错,值得学习
回复 举报
资料不错,学习了,谢谢楼主分享
回复 举报