土木在线论坛 \ 建筑结构 \ 地基基础 \ 基坑支护水平撑到底选型钢还是钢筋混凝土

基坑支护水平撑到底选型钢还是钢筋混凝土

发布于:2025-03-07 16:50:07 来自:建筑结构/地基基础 [复制转发]


引  言


伴随城市地下建筑空间的利用发展,施工过程中需要满足基坑水平位移和地表沉降的限制要求,深基坑围护支撑结构体系选型是合理实现需求的技术重点。其中水平支撑一般采用钢筋混凝土或型钢结构构件来实现,钢筋混凝土支撑应用广泛,通常认为经济性较好。


是否所有项目都是这样的情况呢?下面以具体项目方案设计选型案例进行综合分析


01

案例分析/有得管理分享汇


1. 工程概况

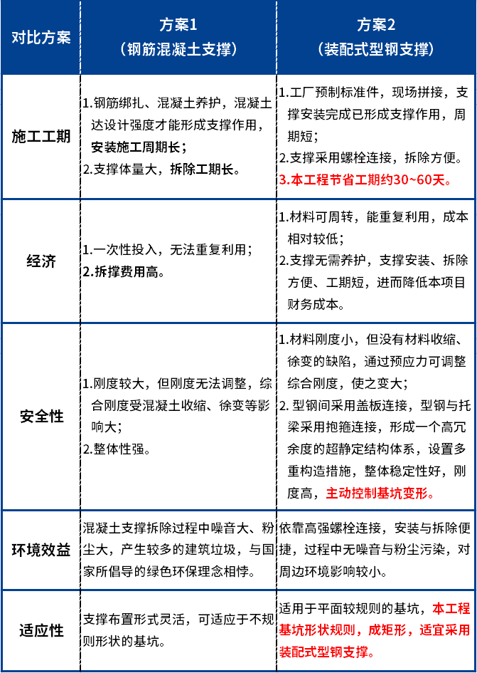
某沿海深基坑工程,总占地面积约6万㎡。基坑深度13.7米。地面土层为杂填土、淤泥质土,主要基坑支护构件立面简图如下:



2. 支撑方案设计


3. 方案技术对比分析


4. 经济性统计分析


02

结论/有得管理分享汇


采用部分可重复周转利用的装配式型钢支撑标准构件相对于传统钢筋混凝土支撑结构构件,工期及造价均有明显节省,现场文明施工程度也更高。


但要注意装配式型钢构件制作、施工、监测都有较高的专业技术要求,而且经济性又涉及到装配式型钢构件使用租赁期,在具体项目中应用选择时,需要考虑当地产业配套情况来综合决策。



来源:微信公众号:“有得管理分享汇” 


全部回复(2 )

只看楼主 我来说两句抢地板
  • a小瓶盖
    a小瓶盖 沙发

    谢谢楼主分享!

    2025-03-08 22:02:08

    回复 举报
    赞同0
  • aceyu123456
    aceyu123456 板凳

    谢谢楼主分享的资料。学习了。

    2025-03-08 14:45:08

    回复 举报
    赞同0
这个家伙什么也没有留下。。。

地基基础

返回版块

12.11 万条内容 · 717 人订阅

猜你喜欢

阅读下一篇

深基坑悬体内嵌装配式管片安装技术研究(1)

在地下车库竖井的建造中,戴连双等通过预制拼装式技术,完成较浅层地下车库基坑衬砌施工;康增柱等采用“装配式+自下沉沉井”技术,在基坑顶部安装预制管片,在基坑底部继续开挖,逐步下沉,完成装配式沉井建造;姜弘等利用竖井掘进机结合预制自动下沉式混凝土管片完成沉井式停车场竖井衬砌。上述竖井的衬砌施工都是沿一个方向逐步施工至整体完工的,未涉及初步完工后底部延深开挖衬砌的问题。另外,在竖井的衬砌施工中,多用到滑模技术,滑模技术可实现自下而上的竖井衬砌施工,为解决竖井自下而上一体衬砌提供了方案。但其施工污染严重、噪声大,因此多用于公铁路通风竖井施工。本研究依托某地下车库工程,在已衬砌的竖井底部延深开挖,在其底部安装衬砌管片。施工工况特殊,环境复杂,针对性地设计嵌入式安装衬砌方案与工艺装备,避开顶部结构,完成底部悬体内嵌管片 

回帖成功

经验值 +10