电气设备防护等级IP在工程中较为常用,也容易混淆,小编结合最新通用规范要求,按配电箱(柜)、母线(槽)、照明灯具、其他电气设备等分类汇总如下。
一、配电箱(柜)

二、母线(槽)

三、灯具

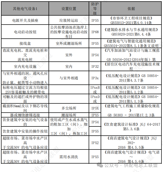
四、其他电气设备



0人已收藏
0人已打赏
免费2人已点赞
分享
电气工程施工
返回版块8.92 万条内容 · 574 人订阅
阅读下一篇
空调“开关”选25A、32A?你真的用对了吗?在家庭装修中,一些电工倾向于为所有空调选择25A或32A的大规格开关,而不论空调的实际匹数。然而,这种做法并不科学。如果仅为了追求大规格的开关,相应的配电导线截面积也需要相应增大,这不仅增加了不必要的成本和材料浪费,还可能带来潜在的安全隐患。 更严重的是,当开关容量过大而导线截面过小,两者规格不匹配时,原本应起到保护作用的开关将无法正常工作,甚至可能引发用电安全事故。因此,正确选择空调开关至关重要。接下来,本文将详细介绍如何根据空调匹数合理选择开关规格,确保安全与经济性兼顾。
回帖成功
经验值 +10
全部回复(2 )
只看楼主 我来说两句抢地板多多分享
回复 举报
多多分享
回复 举报