基础设施建设和公共服务设施供给是乡村振兴的强力支撑,是产业兴旺的基本要素条件,美丽乡村建设的重要平台,乡风文明的阵地保障,治理有效的后盾支持,生活富裕的动力来源,长期以来,农业农村基础设施建设和公共服务对农村经济社会发展产生了巨大的直接效应和间接效应,是推动农业农村发展的动力引擎,国家及地方政府在各类乡村规划中也将农村基础设施建设和公共服务供给摆在了突出地位,基于此,本章内容结合实用性村庄规划编制背景主要把握农业农村基础设施和公共服务供给方向和相关技术标准,以及要重点解决的问题,引导基础设施建设和公共服务设施供给向更加全面、更加优质的路径演进。
?村庄道路交通的层级体系与规划内容要点有哪些?
?村庄规划给水、排水、电力、电信、能源、环卫等工程规划内容是什么?规划要点有哪些?
?农村污水处理方式有哪几种?其特点和适用范围是什么?
?农村无害化厕所有哪几种类型,其粪污处理的优缺点是什么?分别适用于什么地区?
?村庄公共服务设施配置的内容有哪些?
?各省市村庄规划导则对公共服务设施配置的内容和要求呈现了什么思维转向?
?村庄公共服务设施配置规模如何确定?
?公共服务设施规划布局要点有哪些?

[一]农村道路系统构成

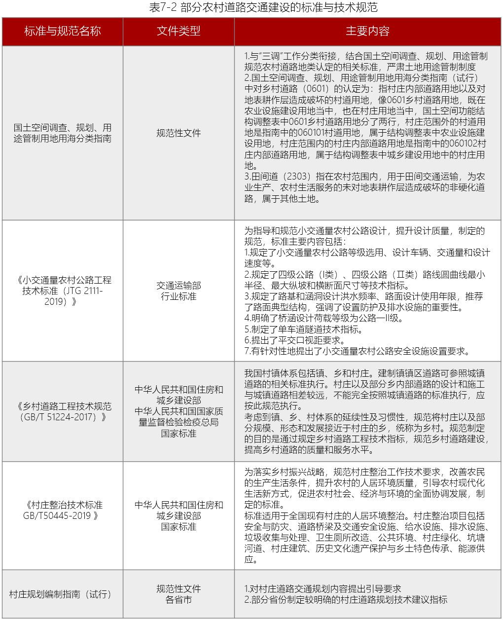
农村道路交通建设是我国实现乡村振兴的重要基础保障之一,是实现农业强、农村美、农民富的重大抓手,为适应我国乡村道路建设和发展的需要,提高乡村道路质量和服务水平,规范乡村道路工程建设,村庄道路规划应应符合现行国家和行业有关标准、规范的规定,衔接《国土空间调查、规划、用途管制用地用海分类指南》的乡村道路用地、田间道等用地分类,规范农村道路地类认定的相关标准,严肃土地用途管制制度。

对外交通是村庄发展的经济动脉,是村庄向外联系的主要通道,对外交通规划主要落实上位规划确定的交通设施,加强与过境公路、高速公路的衔接,以及农村居民点之间的连接,形成布局合理具有较高水平的农村道路网。
1.规划要点
线路布局:充分考虑当地地理条件、经济发展前景、人口分布、交通量增长趋势等因素,科学规划线路走向。重点考虑与人口聚集地、乡镇企业、旅游景点、农产品基地以及学校的衔接。
线路交叉:乡村道路与其他公路相交叉的位置、形式、间隔等的确定,应根据公路等级应有所控制。在乡村道路密集地区,当交叉点过密影响行车安全时,宜适当合并交叉点。高速公路与乡村道路交叉时,必须设置通道或天桥;一级公路与乡村道路相交叉,宜设置通道或天桥;二级公路与乡村道路相交叉应设置平面交叉,地形条件有利或公路交通量大时宜设置通道或天桥;二级及其以上公路位于城镇或人口稠密的村落或学校附近时,宜设置专供行人通行的人行地道或人行天桥。
对外交通与村庄内部道路以村庄规划区的边线分界,规划区以外的进出口道路可参照《农村公路建设指导意见,2004年》和《农村公路建设暂行技术要求》等有关规范选用适当标准进行设计,按照公路等有关规范执行。
区域高速公路和一级公路的用地范围应与村庄建设用地范围之间预留发展所需的距离;规划中的二、三级公路不应穿越村庄内部,以货运为主的道路不宜穿越村庄中心地段。
2.村庄内部交通规划
人行、银保监的《金融机构服务乡村振兴考核评估办法》下发后,各家行将会加大贷款发放规模,满足考评要求。涉农贷款将竞争激烈,尤其是龙头类企业主体、项目现金流较好项目将是营销争夺的重点。
(1)村庄干路应以机动车通行功能为主,并应兼有非机动车交通、人行功能。干路路面宽度不宜小于4m,有条件时可采用6m以上,路肩宽度可采用0.25m~0.75m。干路车行道应为双车道,机动车道宽度应根据车型及设计行车速度确定,双车道宽度不应小于6m;单车道宽度不宜小于3.5m。单车道道路可根据实际情况设置错车道,设置错车道路段的路基宽度不宜小于6.5m。主要道路宜采用净高和净宽不小于4m的净空尺寸。根据我国各地的农村公路设计规范并考虑到村庄道路功能和交通特性,村庄主要道路的设计速度宜为10km/h~20km/h,相应的圆曲线最小半径为12m~20m。消防通道转弯半径应符合消防车的转弯要求,不宜小于8m。
乡村道路交通量相对较小且多为混合交通的特点,村庄干路宜采用单幅路。人流量较小时可不设置专用人行道,排水也可通过边沟形式;干路两侧为建筑物时可考虑设置人行道,条件允许时宜采用地下管网排水;乡村部分出入口道路和田间道路两侧无建筑物,可采用接近于公路的横断面形式。

(2)支路应以非机动车交通、人行功能为主,同时应起集散交通的作用?。支路道路路面宽度不宜小于2.5m,路肩宽度可采用0.25m~0.5m。路面宽度为单车道时,单车道宽度不宜小于3.5m,可根据实际情况设置错车道,错车道路面宽度不应小于5.5m,有效长度不应小于10.0m,间距结合地形、交通量大小、视距等条件确定,宜为每公里3到4个;支路断面形式可根据道路宽度、服务功能、交通特性、排水需求等因素因地制宜选择合适的横断面形式。

(3)巷路应以人行功能为主,应便于与支路连接,巷路的宽度应考虑防灾减灾的功能要求,如应考虑地震房屋倒塌时可以通过巷路逃生或消防救灾的需求。因此巷路路面宽度可取2.5m或3.0m,加上两侧路肩宽度可达到3.0m或3.5m。可采用单侧或双侧排水。巷路应符合现行国家标准《无障碍设计规范》GB?50763的有关规定。

3.田间道路系统规划
田间道路系统应以现有田间肌理为基础,使居民点、生产经营中心、各轮作区和田块之间保持便捷的交通联系,路线宜直且短,确保农机具能到达每一块耕作田地。
(1)田间道路应保证居民点、生产中心到农田具有方便的交通联系、路线直、运输距离短,可以顺利到达每一个轮作田区或耕作田块;要尽量与与田块、林带、渠道等结合。
(2)考虑农业企业的特点,要在企业内形成一个有机联系的道路体系,以适应农业现代化的要求。
(3)根据我国农业生产的特点,要尽可能节省土地,例如利用林带遮阴带做道路,渠堤兼做道路等。同时应节约基建投资,充分利用原有道路及其建筑物。
(4)田间道路选线应和农村主干道路有机的结合在一起,组成统一的农村道路网。可结合乡村旅游,布设村庄慢行通道。田间道路的平、纵、横三方面应满足道路路线设计的技术要求。
(5)田间道路应在坚实土质上,减少道路跨越沟渠,避免低洼沼泽地段,尽量减少桥涵等工程建筑物。田间道路的纵坡度一般在8%以下。
(6)田间道、生产路应保持原有的自然景观,融合田园特色,形成树木、野草、农作物等高度融合的田园风光道路景观。

4.道路交通安全规划
(1)村口应设置村牌、路标、交通限速标志牌或减速带,或采用特殊铺装等减速设施。
(2)在陡坡、急弯、临水沿江、傍山险路等危险路段,应在路侧设置限速、警示、警告标志和路侧护栏等安全设施;在漫水桥、过水路面等路段应设置警示标志。
(3)铁路与道路平面交叉的道口、应设置警告和禁令标志,并应设置安全防护设施。对无人值守的铁路道口,应在距道口-定距离设置警告和禁令标志,警告标志到危险点的距离宜为20m~50m。
(4)在主要交叉路口、农贸市场、学校附近应设置人行横道线,并应根据实际需要设置必要的指示标志、减速带或限速标志。
(5) 在长下坡危险路段和交叉口前适当位置上通过合理设施减速丘、减速台、适当弯曲路型等方式,实现路段降速。在合适位置设置挡墙,挡墙主要用于村居安全防护、水体防护以及景观空间营造。路侧有临水临崖、高边坡、高挡墙等路段,应加设波形护栏或钢筋混凝土等护栏。急弯、陡坡及事故多发路段,加设警告、实现诱导标志和路面标线;视距不良的回头弯、急弯等危险路段,加设凸面反光镜。
村庄公用设施是村庄正常进行生产、生活等各项经济活动的基础与保障,决定村庄的发展条件和生活质量,很多村庄公用设施在供应系统上与城市、乡镇基础设施有着紧密联系与连接。这就需要在村庄基础设施规划编制时要落实上级规划和相关公用设施建设要求,做好用地布局和衔接,并根据村庄规模、人口、管辖范围、村庄自然条件,明确配置各类基础设施的原则、类型、标准、规模、时序,提出各类基础设施共建共享方案,确定重大基础设施布局和管控要求,加强相关用地的保障和落实。
城镇集建型村庄和整体搬迁型村庄的市政基础设施设置应以补充完善为重点,特色提升型村庄和整治完善型村庄的市政基础设施设置可在此基础上适度超前。对于外来人口集聚、旅游人口规模较大的村庄,要充分考虑这部分人口对相关设施的需求。在有条件的情况下,村庄市政基础设施的建设应与规划城镇市政基础设施联通共用,逐步实现城乡设施一体化。鼓励有条件的多个村庄共建共用市政基础设施。
[一]给水工程规划


水源选择:
(一)地表水水源地选择应符合下列规定:
1 )水源地应位于水体功能区划规定的取水河段或水质符合相应标准的河段;2)饮用水水源地应位于城镇、工业区或村镇上游。
(二)地下水取水构筑物的位置应符合下列规定:
1)应位于水质好,不易受污染的富水地层;2)应靠近主要用水地区;)3按地下水流向,应位于镇(乡)村的上游地区;4)应避开地质灾害区和矿产采空区;5 )应方便施工、运行和维护。
(三)选择泉水和溶洞水作为水源时应符合下列规定
应对已经作为供水水源的泉水和溶洞水调查,了解其水量、水质变化情况,重点是干早年出水量情况;对尚未开发利用的,宜昕取当地居民对其在不同干旱年份、不同季节的水量变化描述,并实测其水质和水量。
水质要求:
生活饮用水水质应符合现行国家标准《生活饮用水卫生标准》GB 5749的有关规定。选择地下水为生活饮用水水源时应符合国家现行标准《地下水质量标准》GB/T14848和《生活饮用水水源水质标准》CJ?3020的有关规定;?选择地表水为生活饮用水水源时应符合国家现行标准《地表水环境质量标准》GB3838和《生活饮用水水源水质标准》CJ?3020的有关规定。
水源地保护:
水源地保护是村庄饮水安全的首要问题,规划要充分和水利水务部门及生态环境部门积极对接,落实水源地保护范围及要求。
1.集中式饮用水水源应建立水源保护区。水源保护区划分和标志设置应符合《饮用水水源保护区划分技术规范(HJ338-2018)》和《饮用水水源保护区标志技术要求(HJ/T 433-2008)》的要求。
一般河流水源地:一级保护区水域长度为取水口上游不小于1000m,下游不小于100m 范围内的河道水域。二级保护区长度从一级保护区的上游边界向上游(包括汇入的上游支流)延伸不小于2000m,下游侧的外边界距一级保护区边界不小于200m。
湖泊、水库型饮用水水源地:小型水库(V<0.1 亿 m?)和单一供水功能的湖泊、水库应将多年平均水位对应的高程线以下的全部水域划为一级保护区。小型湖泊(S面积<100km2)、中型水库(0.1亿m3≤V库容<1亿m3)一级保护区范围为取水口半径不小于 300m 范围内的区域,一级保护区边界外的水域面积设定为二级保护区。大中型湖泊( S面积≥100km2 )、大型水库( V库容≥1亿m3 )保护区范围为取水口半径不小于500m范围的区域,以一级保护区外径向距离不小于2000m区域为二级保护区水域面积,但不超过水域范围。
分散饮用水水源保护除了以河流和湖库为水源取水点需落实上述保护范围,分散饮用水水源保护范围还应符合下列规定:水窖水源保护范围为集水场地区域。地下水水源保护范围为取水口周边30~50m。
饮用水地表水源各级保护区及准保护区内均必须遵守下列规定:
1.一级保护区内
禁止新建、扩建与供水设施和保护水源无关的建设项目;禁止向水域排放污水,已设置的排污口必须拆除;不得设置与供水需要无关的码头,禁止停靠船舶;禁止堆置和存放工业废渣、城市垃圾、粪便和其他废弃物;禁止设置油库;禁止从事种植、放养禽畜,严格控制网箱养殖活动;禁止可能污染水源的旅游活动和其他活动。
2.二级保护区内
不准新建、扩建向水体排放污染物的建设项目。改建项目必须削减污染物排放量;原有排污口必须削减污水排放量,保证保护区内水质满足规定的水质标准;禁止设立装卸垃圾、粪便、油类和有毒物品的码头。
3.准保护区内
直接或间接向水域排放废水,必须符合国家及地方规定的废水排放标准。当排放总量不能保证保护区内水质满足规定的标准时,必须削减排污负荷。
村庄供水主要包括集中式供水和分散式供水两种形式,给水方式应根据规划要求及当地水源、地形、能源、经济条件、技术水平等因素进行方案综合比较后确定。城镇周边的村庄,应依据安全、经济、实用的原则,优先选择城镇配水管网延伸供水。无条件采用城镇配水管网延伸供水的村庄,应优先选择联村、联片或单村集中式给水方式。在水资源匮乏、用户较少、居住分散、地形复杂、电力不保证等条件下的村庄,可选择手动泵、引泉池或雨水收集等联户或单户分散式给水方式。

村庄给水管网给水管材及其规格应满足设计内径、敷设方式、地形、地质、施工、材料供应、卫生、安全及耐久等条件,宜采用球磨铸铁管和PE等塑料材质的管道,村庄给水管网规划宜成系统,规模较小的村庄,可布置成枝状管网,但应考虑将来连成环状管网的可能,并应采取保证水质的措施;规模较大的镇村,宜布置成环状管网,当允许间断供水时,可采用枝状管网。
2.管线布置一般原则
(1)选择较短的线路,满是管道地埋要求,沿现有道路或规划道路一侧布置。
(2)避开不良地质、污染和腐蚀性地段,无法避开时应采取防护措施。
(3)减少穿越铁路、高等级公路、河流等障碍物。
(4)减少房屋拆迁、占用农田、损毁植被等。
(5)施工、维护方便,节省造价,运行经济安全可靠。
3.水源到水厂的输水管道可按单管布置;I型、Ⅱ型供水工程,宜按双管布置。双管布置时,应设连通管和检修阀,输水干管任何一段发生事故时仍能通过70%的设计流量。
4.集中供水工程的水厂到村镇配水干管布置:供水管网宜以树枝状为主,有条件时可环状、树枝状结合。平原区主干管应以较短的距离引向各村镇;山丘区,主干管的布置应与高位水池的布置相协调,利用地形重力流配水。(具体内容详见《实用性村庄规划编制手册》)
0人已收藏
0人已打赏
免费1人已点赞
分享
城市规划设计
返回版块15.39 万条内容 · 251 人订阅
阅读下一篇
地方平台公司布局乡村振兴产业方向之——乡村基础设施建设01 — 乡村基础设施建设是乡村振兴的前提与基础。 2021年2月21日《中共中央国务院关于全面推进乡村振兴加快农业农村现代化的意见》明确提出“硬件建设要在往村覆盖,往户延伸上下功夫,全面改善水电路气房讯等设施条件,支持5G,物联网等新基建向农村覆盖延伸,探索建立长效管护机制”,将为地方平台公司开展乡村基础设施建设营造良好的政策环境。
回帖成功
经验值 +10
全部回复(0 )
只看楼主 我来说两句抢沙发