来源网络整理,如有侵权联系删除

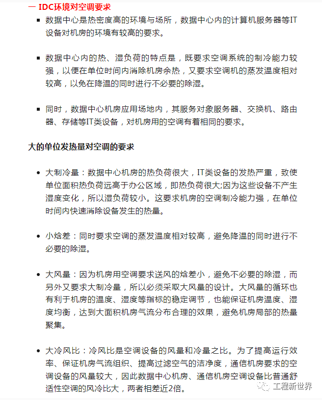
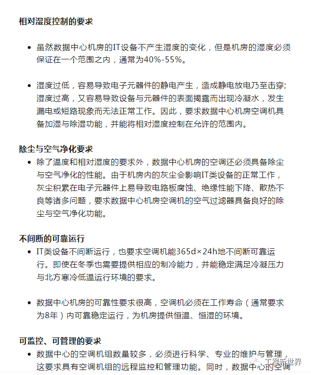
是主要的能耗设备之一,要求空调机组的节能运行,也需要空调的可监控、可原理。










三 制冷需求测算方法
千瓦(kW)—国际单位制,把制冷量统一到功率相同单位,是现在制冷界努力的方向。
大卡(kcal/h)—习惯使用单位,与kW的换算关系为
1大卡 = 1.163W 1W = 0.86大卡
1万大卡=11.6千瓦
冷吨(RT)—1吨0℃的冰在24小时内变成0℃的水所吸收的热量。日本冷吨:1000千克水、美国冷吨:2000磅水。 1冷吨=3.517kW
匹(HP)—又称马力、匹马力,即表示输入功率,也经常表示制冷量。表示功率时 1HP=0.735kw表示制冷量时,实际含义为消耗1hp功率所产生的制冷量 1HP--2.2KW
精密空调的负荷一般要根据工艺房间的实际余热余湿以及状态的变化进行准确计算,但在条件不允许时也可估算,下面介绍两种简便计算方法:


四 机房气流组织









五 蓄冷技术
为什么需要蓄冷?
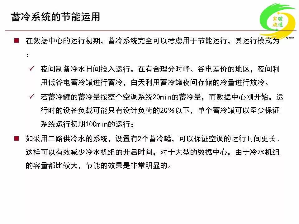
数据中心要求7*24*365天工作,要求相应的空调系统不间断运行,以保证数据通信设备运行的安全性和可靠性。
空调系统的电源故障情况下:
冷水机组进入故障保护状态,在电力供应恢复后,各个模块进行巡检,并确认正常运行后,冷水机组才能正常启动。这段恢复过程所需要的时间目前一般在1~15分钟,各厂家情况不一样。
在常规电力系统发生故障时,备用的柴油发电机组可以紧急启动提供后备电力,从柴油发电机组启动至稳定供电的过程需要一段时间,长的可达3分钟。
这两方面的原因导致了空调系统在电力系统发生故障时会有一段供冷不足的时段。为了能很好地解决这一安全隐患,在空调系统中可通过设置蓄冷设施,储备备用冷量来解决这一问题。
蓄冷基本概念
蓄冷过程伴随:温度变化、物态变化、化学反应。
蓄冷设备:
用来储存水、冰或其它介质的设备,通常是一个空间或一个容器。
蓄冷系统:
包含了蓄冷设备、制冷设备、连接管路及控制系统。
蓄冷空调系统:
蓄冷系统与空调系统的总称
尽可能地利用非峰值电力,使制冷机在满负荷条件下运行,将空调所需的制冷量以显热或潜热的形式部分或全部地储存于蓄冷介质中,一旦出现空调负荷,便释放出来,满足空调系统的需要。




六 空调配置设计实例




0人已收藏
0人已打赏
免费0人已点赞
分享
暖通资料库
返回版块25.49 万条内容 · 710 人订阅
阅读下一篇
浅析某血液制品车间的洁净空调设计随着我国加入WTO,医药行业面临的是国际化的激烈竞争,怎样在源头进行控制,显得至关重要。作为医药行业中的暖通专业设计人员,设计的目标不仅是通过国家的GMP认证,更要致力于不断改善自己的设计效果,使之可以节省投资、利于施工。洁净空调与普通舒适性空调不同,在具备温湿度控制功能的同时,还需对洁净度、气流组织、压差等因素进行控制。同时,由于生产工艺的区别,生产设备的变化,药厂的空调设计也是多样性的,笔者曾参与了多项洁净空调的设计工作,本文结合工程实例对洁净空调系统的设计进行分析,并探讨了洁净空调在设计方面应注意的问题。
回帖成功
经验值 +10
全部回复(1 )
只看楼主 我来说两句 抢板凳谢谢楼主的好资料。
回复 举报