油库消防给水系统是保障油库消防冷却水系统和泡沫系统供水的设施,系统包括消防水泵、消防供水管道、稳压设施、消防水池、固定冷却水系统和室外消火栓等,本文针对油库消防给水系统在工程设计阶段和使用维护阶段可能存在的问题进行了整理,并提出了一些改进措施,供参考。
一、工程设计阶段存在的主要问题
1.消防给水系统主要技术参数达不到标准规范要求,如消防水泵的流量和压力不能满足系统供水要求;储罐材质变更后,消防给水系统设计未随之变更,导致消防水池(罐)有效容积不足;消防水泵供电不满足双电源要求等。
2.消防给水系统工艺设计不合理,如油库消防给水环状管网的进水管仅设1条,最不利点供水设施不能满足供水压力等。
3.消防给水系统设备选用不合理,如备用泵与主泵型号参数不一致,不同设备组件之间不匹配等。
针对油库消防给水系统在工程设计阶段的风险检查和隐患排查可参考文后检查表。

二、使用维护阶段存在的主要问题
1.安全管理制度不健全,安全检查不规范,如现场操作人员对消防给水系统进行日常维护后,部分管道、过滤器等部位的常闭阀门未及时关闭、常开阀门未及时打开。
2.消防设备设施日常维保不全面,如稳压泵入口阀门生锈严重、冷却水管线阀门锈死;电动机性能下降、列入淘汰设备,但未及时检修、更换等。
3.安全附件管理不全面,如消防给水系统管线上的压力表、流量计未定期校准检定,柴油箱液位指示无标识。
4.有些油库建设时间较早,按照老标准设计、建造,标准更新后导致消防给水系统部分设置不符合新标准要求。

三、油库消防给水系统改进措施
1.严把消防设计、验收关
对需要进行消防设计的建设工程项目,要严格实行消防设计审查验收制度。在消防设计审查阶段,建设单位应将消防设计文件、消防设计图纸、技术资料等报送相关主管部门审查,审查不合格的,不得开工建设;竣工后,建设单位还应向相关主管部门申请消防验收,确保消防给水系统的安装、设计强度、严密性等能够满足标准规范设计要求,对于验收不合格的,禁止投入使用。
2.建立健全消防安全管理制度
逐级落实消防安全责任制和岗位消防安全责任制;建立消防安全教育培训制度,并加强消防知识宣传;定期实施防火巡查和消防检查,发现隐患及时整改;保持疏散通道和安全出口畅通,定期维护消防安全疏散指示标志和应急照明设施;做好消防设施、器材的维护管理,设置专职管理员,确保设备保持完好的技术状态;制定简洁实用的消防应急预案,按时培训,定期演练,提升人员火灾应急处置能力。
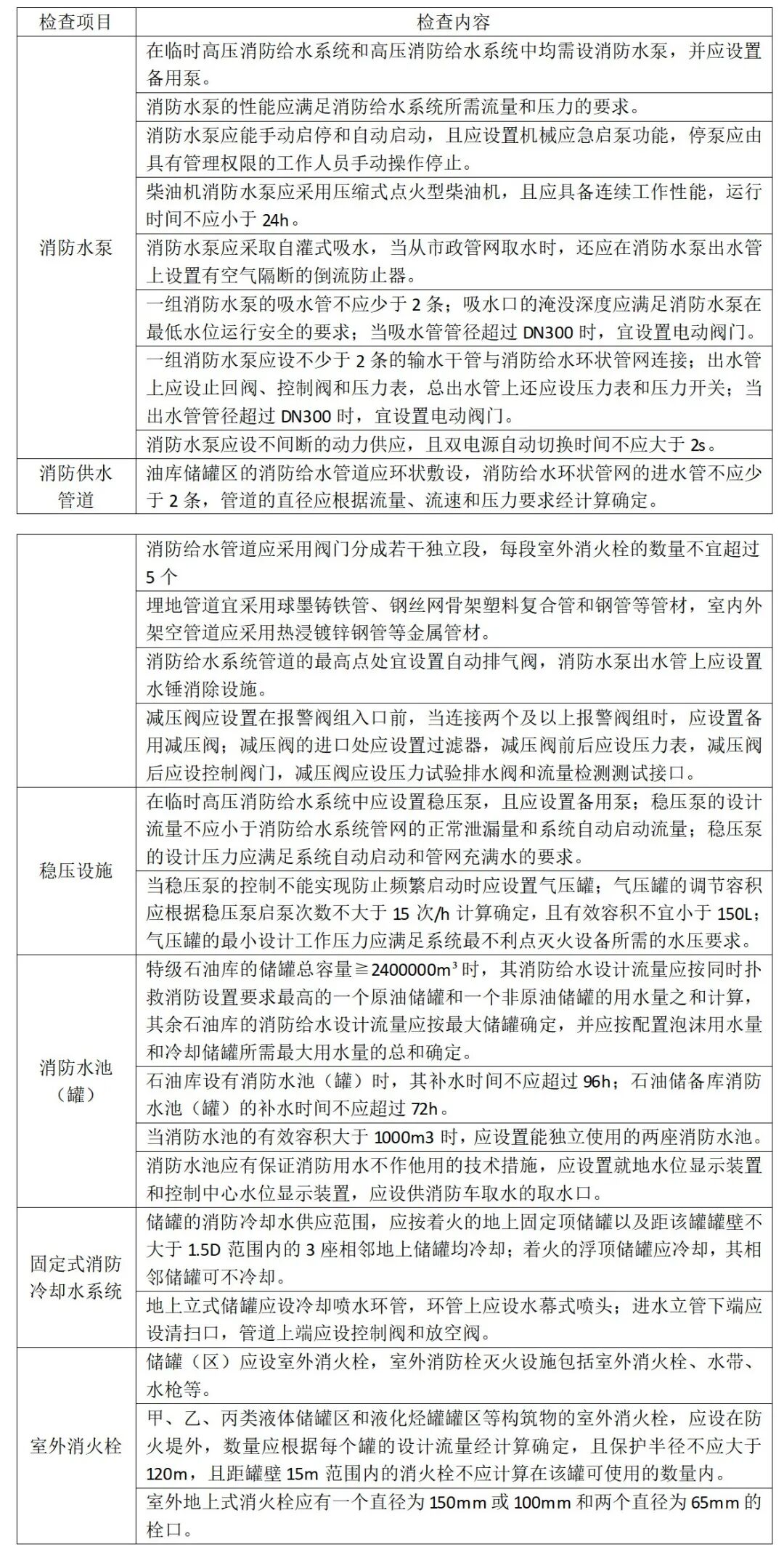
油库消防给水系统在工程设计阶段的风险检查和隐患排查检查表

0人已收藏
0人已打赏
免费0人已点赞
分享
建筑消防给水
返回版块28.41 万条内容 · 744 人订阅
阅读下一篇
消防给水及消火栓系统案例综合能力施工几个关键知识点总结一、消防水泵的安装应符合下列要求: 1.消防水泵安装前应校核产品合格证,以及其规格、型号和性能与设计要求应一致,并应根据安装使用说明书安装。 2.消防水泵安装前应复核水泵基础混凝土强度、隔振装置、坐标、标高、尺寸和螺栓孔位置。 3.消防水泵吸水管上的控制阀应在消防水泵固定于基础上
回帖成功
经验值 +10
全部回复(0 )
只看楼主 我来说两句抢沙发