2023年厦门中级职称申报条件须知
职称最初源于职务名称,理论上职称是指专业技术人员的专业技术水平、能力,以及成就的等级称号,是反映专业技术人员的技术水平、工作能力的标志。随着社会发展的需要,逐步产生了对专业技术人员的水平评价与聘任岗位相分离的需要,即“评聘分离”,职称的概念也相应发生了变化。聘任的岗位称之为“专业技术职务”,简称职务;而专业技术人员的水平则以“专业技术职务任职资格”来标识,简称职称。
助理条件:
1、大学本科毕业,从事专业技术工作一年以上。
2、大学专科毕业,从事专业技术工作三年以上。
中级条件:
1、硕士毕业满3年,从事专业技术工作三年以上,担任助理职务四年以上
2、本科毕业满5年,从事专业技术工作五年以上,担任助理职务四年以上
3、大专毕业满7年,从事专业技术工作七年以上,担任助理职务四年以上
4、函授毕业满2年,年龄30岁以上即可申报
高级条件:
1、专科毕业满14年+本科满2年
2、全日制本科毕业 +中级职称满5年
3、后取本科毕业满2年+中级满7年
4、本科毕业满11年
5、硕士毕业满11年
职称作用:
升职加薪 积分落户 外借变现 岗位竞聘
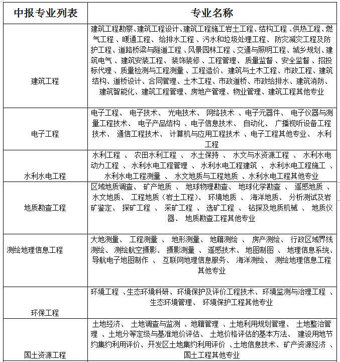
可报专业小编整理了表格,一查表就知道了!


0人已收藏
0人已打赏
免费1人已点赞
分享
福建职称
返回版块39 条内容 · 8 人订阅
阅读下一篇
关于报送厦门2022年度电力电气专业中级 职称评审材料的通知各有关单位: 为做好2022年度厦门市电力电气中级工程师申报评审工作,现将有关事项通知如下: 一、评审范围及对象 (一)凡在我市企事业单位(不含省部属驻厦单位)直接从事电力电气相关技术工作的工程技术人员(含市外流动人员),符合《福建省人力资源和社会保障厅关于印发 的通知》(闽人社发〔2021〕1号)、《福建省经济贸易委员会 福建省人事厅关于福建省工程技术人员专业技术职务任职资格评审工作实施意见》(闽经贸培训〔2003〕299号)、《福建省人力资源和社会保障厅关于建立部分专业技术职业资格和职称对应关系的通知》(闽人社发〔2019〕1号)、《福建省人力资源和社会保障厅关于支持工程技术领域高技能人才与专业技术人才职业贯通发展的通知》(闽人社发〔2019〕2号)等相关文件规定且未达国家法定退休年龄的均可申报。
回帖成功
经验值 +10
全部回复(0 )
只看楼主 我来说两句抢沙发