
这里体系里的“柱、梁、檁”,房屋的重量都由屋面到梁架,再由斗拱至立柱,层层传递。柱与柱之间的墙壁,不论用土、砖、石或其他材料,往往更多是起到隔断作用而不承受房屋的重量。当遇到地震时,各个木构件之间由榫卯相连,富于韧性,不至于发生断裂。
由此,便形成了中国古建筑神奇的“墙倒屋不倒”现象。
这篇文章就将带你走近中国古建筑的世界,用10分钟,快速入门中国古建筑(木构)文化。
本文将从以下几个方面逐一展开:
1.中国古建筑的分类
2.中国古建筑各结构的名称和功能
3.如何区分不同年代的古建筑?
4.中国古建筑常见问答
▽
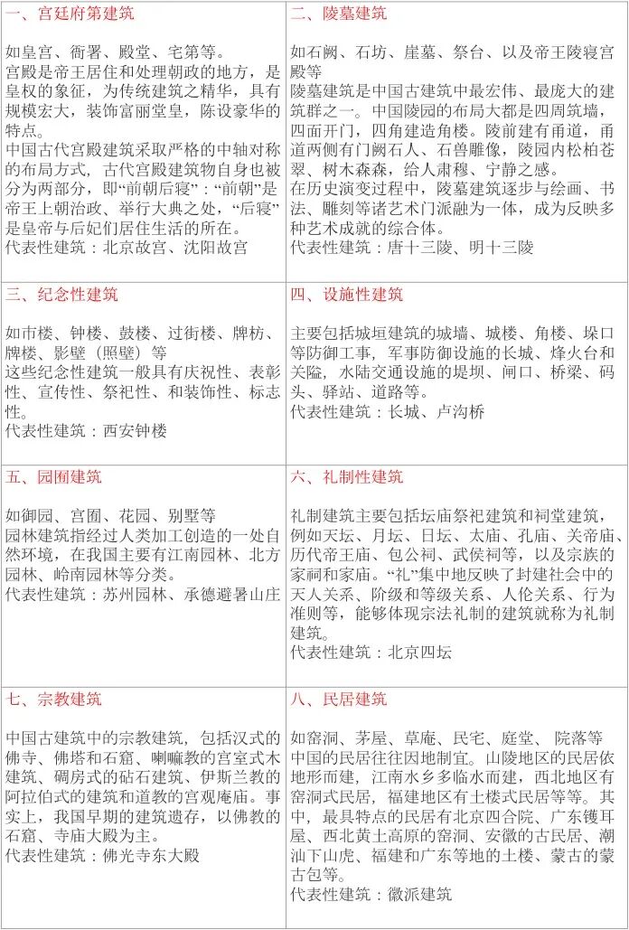
| 一、认识中国古建筑的分类 |
| 二、认识中国古建筑的结构 |
用最简单的方式,我们可以把一座中国古建筑理解为三个部分:屋顶,屋身,和台基。
(更严谨一些的说法,是屋架层、铺作层、柱网层和台基)


(↑上图中的“重檐顶”为“重檐式箓顶”)
屋顶级别
一级
重檐庑殿顶
清代所有殿顶中最高等级。这种殿顶构成的殿宇平面呈矩形,面宽大于进深,前后两坡相交处是正脊,左右两坡有四条垂脊,分别交于正脊的一端。重檐庑殿顶,是在庑殿顶之下,又有短檐,四角各有一条短垂脊,共九脊。主要适用于重要的佛殿、皇宫的主殿;象征尊贵
例:故宫太和殿?
二级
重檐歇山顶
共有九条屋脊,即一条正脊、四条垂脊和四条戗脊,因此又称九脊顶。由于其正脊两端到屋檐处中间折断了一次,分为垂脊和戗脊,好像“歇”了一歇,故名歇山顶。其上半部分为悬山顶或硬山顶的样式,而下半部分则为庑殿顶的样式。常见于宫殿、园林、坛庙式建筑
例:北京天安门?
三级
单檐庑殿顶
其外形即重檐庑殿顶的上半部,是标准的五脊殿。重要的建筑多用此屋顶。
例:奉国寺大殿?
四级
单檐歇山顶
其外形一如重檐歇山顶的上半部。配殿的大部分是这种顶式,如故宫中的东、西六宫的殿宇等。
例:隆兴寺天王殿?
五级
悬山顶
不仅有前后屋檐,两端还有与前后檐尺寸相同的檐。于是其两山部分便处于悬空状态。
例:民居?、神橱、神库
六级
硬山顶
两侧山墙同屋面齐平或略高出屋面
例:普通民居?
七级
卷棚顶
将硬山,悬山或歇山顶之正脊作成圆弧形曲线。分别称为“卷棚硬山”,“卷棚悬山”或“卷棚歇山”。多用于北方民居、园林等建筑。
多见于民间建筑
例:山西祁县昭馀古城?
八级
攒尖顶
建筑物的屋面在顶部交汇为一点,形成尖顶的屋顶。多见于亭台楼阁
例:爱晚亭?


特点:柱子排列紧密,支撑重量的柱子可以不必用较粗的。优点是,较小的材料可以建造较大的房屋,缺点是柱和枋较多,室内不能形成较大的连通空间。
长江流域、东南、西南地区习惯用穿斗式架构。
井
干
式




中国建筑上特有的构件,是由方形的斗、升、拱、翘、昂组成,是较大建筑物的柱与屋顶间之过渡部分。



知识点:古建入门指南
古建入口效果图
0人已收藏
0人已打赏
免费3人已点赞
分享
中国建筑史
返回版块5.15 万条内容 · 173 人订阅
阅读下一篇
古人用什么建筑材料,来建造古建筑?说到古代房子的建造,很多人应该都知道榫卯结构,这是古人造房子最基本的建造手法,也是最为重要的发明。 神奇的卯榫,可以让家具或者房子,在修建的过程中无需一根钉子,即可稳固如山,伫立千年,不得不说是一种奇迹。 建筑材料是建筑的物质载体,它既有使用功能又有表现功能。建筑形态的实施离不开一定的建筑材料,建筑材料也因依附于建筑而获得其存在的价值。
回帖成功
经验值 +10
全部回复(2 )
只看楼主 我来说两句抢地板感谢分享,学习了,不错啊,谢谢楼主分享好资料谢谢啦。
回复 举报
资料不错,楼主继续发表更好的文章,大家一起学习古建筑,发扬古建筑。
回复 举报