土木在线论坛 \ 建筑结构 \ 地基基础 \ 地基承载力修正

地基承载力修正

发布于:2023-02-09 15:03:09 来自:建筑结构/地基基础 [复制转发]
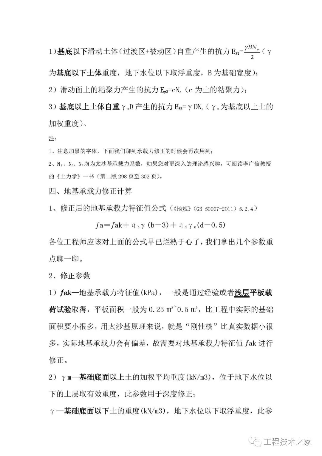
一、地基破坏机理

1 、整体破坏
如下图所示,这种破坏形式的特点是,土质相对比较坚实,基础埋深浅,P-S曲线开始接近于直线,随后沉降陡增,两侧土体隆起,形成连续破裂面。(PS:以下图片可点击看大图)

图片

图片

图片

图片

图片

图片


知识点:地基承载力修正

基于整体剪切破坏分析的地基承载力深度修正

全部回复(0 )

只看楼主 我来说两句抢沙发
这个家伙什么也没有留下。。。

地基基础

返回版块

12.11 万条内容 · 717 人订阅

猜你喜欢

阅读下一篇

建筑不均匀沉降原因分析

大多数建筑在使用过程中会产生均匀或不均匀沉降现象,其中均匀沉降一般不会对建筑物带来很大的危害,但是不均匀沉降问题会给人们带来巨大的财产、生命损失。尤其是在软基础上的地基上沉降幅度比较大,并且沉降量很不均匀,造成事故的频繁发生,因此,只有在设计及施工中确保建筑物的均匀沉降量处于规范规定的允许范围,并减少建筑的不均匀沉降量已成为建筑设计的重要部分。 一、建筑地基不均匀沉降的原因  1、设计方面

回帖成功

经验值 +10