
主编单位:广东省建筑科学研究院集团股份有限公司
2022年8月1日起执行
(文末附下载链接)
本标准目录如下


对于风荷载控制的围护结构,本标准从计算、构造上,对几大类的的常见围护结构分别进行了规定,对设计有非常好的指导意义。
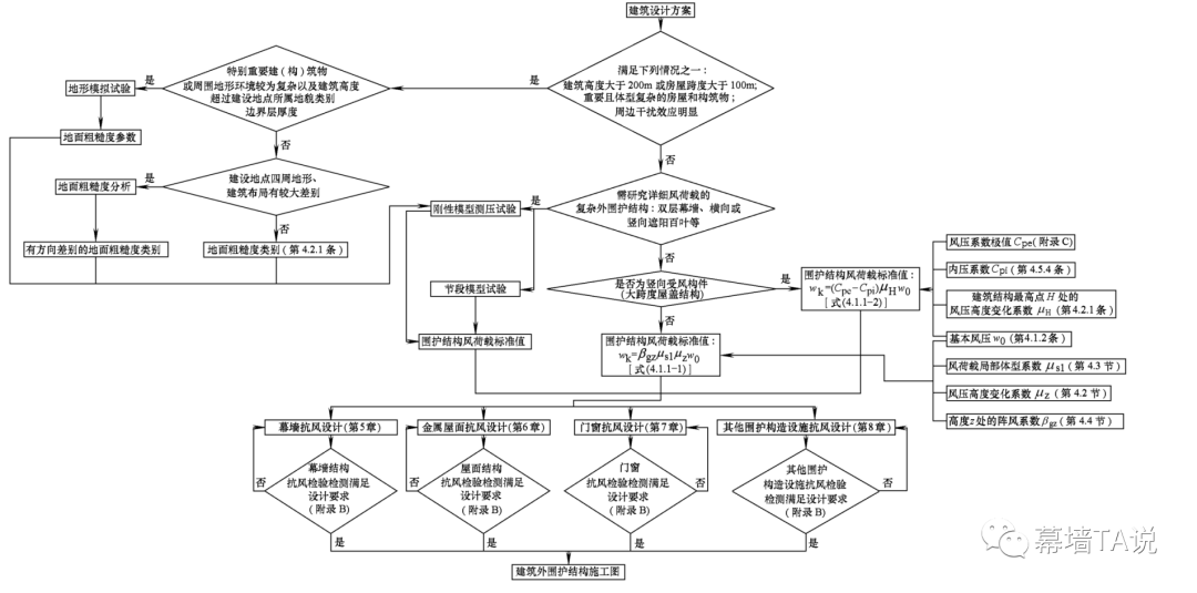
附录中,对外围护结构的抗风设计流程也有很清晰的流程图,下图。

截图部分内容,以金属屋面为例,对其抗风构造措施总结了相当多的要点。



条文说明的制定说明如下:

知识点:建筑外围护结构抗风设计标准
0人已收藏
0人已打赏
免费1人已点赞
分享
建筑规范
返回版块34.61 万条内容 · 519 人订阅
阅读下一篇
建筑与市政工程施工质量控制通用规范(2023年3月1日起实施)-划线重点现批准《建筑与市政工程施工质量控制通用规范》为国家标准,编号为GB 55032-2022,自2023年3月1日起实施。本规范为强制性工程建设规范,全部条文必须严格执行。现行工程建设标准中有关规定与本规范不一致的,以本规范的规定为准。 下文重点划线与幕墙门窗设计相关度比较高的条文以做参考,未尽内容请详见规范原文(文末附下载地址
回帖成功
经验值 +10
全部回复(0 )
只看楼主 我来说两句抢沙发