知识点:主体变压器试验
一.主变局部放电试验
1.被试变压器参数
1.1.1#主变
型号: SFPZ10-240000/330 额定电压: 363-35kV
连接组别:YN ,d11 额定容量: 240MVA
冷却方式:DOAF
生产厂家:泰安泰山电气有限公司
出厂时间:2010年12月13日
出厂编号:TE10-016
1.2.2#主变
型号:SFPZ11-240000/330 额定电压:363-35kV
连接组别:YN ,d11 额定容量:240MVA
冷却方式:DOAF
生产厂家:南通晓星变压器有限公司
出厂时间:2010年8月
出厂编号:NP10-1201-01
2.试验目的
变压器交接前的现场局部放电测量,以检验变压器交接后的质量,保证其安全投入运行。
3.试验依据
DL 417—92 《电力设备局部放电现场测量导则》
GB 50150-2006 《电气装置安装工程电气设备交接试验标准》
GB1094.3—2003 《电力变压器》
4.主要试验设备
使用上海思源电气股份有限公司生产的VFSR-W系列变频串联谐振成套试验装置,配置型号为:
①变频电源(VF-3-300 1台)各参数如下:
输入电压 380V,三相,50Hz 输出电压:0---460V
输出容量:300kW 输出电流:750A
频率调节范围:20---400Hz 频率分辨率:0.02Hz
②励磁变(YD-300/8.5 1台)各参数如下:
输入:460V,565A 输出:8.5kV,4.25kV
额定容量:300kVA 额定电流:35.3A/70.59 A
额定频率:30-300Hz
③试验电抗器(YDTKW-1200kVA/40kV 2只串)各参数如下:
额定电压:40kV. 额定频率:30-30Hz
额定电流:30A 额定容量:1200kVA 额定电抗:1.06 H
④分压器(TRF-80/0.001)一只。
电容量为1000pF;20—400Hz范围内分压比不变;测量仪器可测试有效值,峰值,有效精度为1级,峰值精度为1.5级。
⑤250kV电压测量系统一套(含表头、分压器、测量线)。
⑥谐振电容器 (80kV/0.345uF 2台串联)。
⑦DT9205钳型电流表(4只) 数字万用表(1只)。
5.局放试验
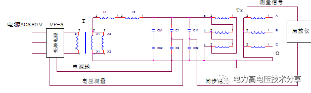
5.1.原理接线图(1)

试验原理图(1)
? 被试变压器高中压绕组中性点接地,非试验相高压及中压绕组均开路,非试验相低压绕组对应端接地,试验按5.3.1中的加压程序进行
? 试品高压及中压均需要增加均压环,以减小试验时的局放干扰。
? 本次试验采用单相励磁,图以A相为例,B C相接线类同。
? 在被试变压器的高压最大分接试验。
? 试验电压在变压器低压侧进行监测。
5.2.试验加压及测量
按图(2)接线,调节系统谐振点,之后升压,边升压边微调谐振点,升压到峰值表显示1.0Um/,同时记录被试品低压侧电压,励磁变输出电压读数,继续升高电压到1.3Um/,重复记录如上电压,并据此推算高压侧电压为1.5Um/对应的被试品低压压读数,励磁变输出电流读数 校对完成后,移去高压侧分压器,将系统接线恢复成原理图(1)所示。
试验时监测电压以被试变压器低压侧电压为准。

每相加压程序为:
首先将试验电压升到1.5Um/下进行测量,保持5min;然后试验电压升高到1.7Um/保持5s;最后电压降到1.5Um/下再进行测量,保持30min。
5.3.局放测量结果判定
局部放电的试验过程中,试验电压不产生突然下降,并在施加电压30min的最后29min内,所有测量端子上的视在电荷量的连续水平,低于规定的限值,并不表现出明显地、不断地向接近这个极限方向增长地趋势时,则试验合格.
6.工作安全措施
l 工作负责人和现场安全员负责人监督各项安全措施的落实。
l 试验时,试验设备及被试品周围栏好红白带,并由专人看护;加压及试验过程中,请试验人员及被试设备生产厂家相关人员对主变现场观察,如有异常情况,及时向试验负责人联系。
l 现场工作人员应严格执行电业相关规程,由现场安全员进行监督。
l 试验前必须加设安全遮栏,并挂“止步,高压危险”标示牌,试验时并有专人看守,试验现场必须戴安全帽,高空作业必须挂安全带。
l 试验结束以后,不要马上靠近或接近高压设备,为防止意外发生,请确保残余电压泄放完全,方可进行拆卸。
7.人员组织机构
总指挥: 1人
试验负责人:1人
安全员: 1人
试验人员: 3人
8.试验记录
试品型号:
试验地点: 试验时间:
试验环境: 出厂序号:
温 度: 湿 度:
表1
序号 |
测量 电压 |
测量 时间 |
局部放电量 pC |
|||||
A |
Am |
B |
Bm |
C |
Cm |
|||
1 |
Ux |
5min |
||||||
2 |
Uy |
5sec |
||||||
3 |
Ux |
0min |
||||||
4 |
Ux |
5min |
||||||
5 |
Ux |
10min |
||||||
6 |
Ux |
15min |
||||||
7 |
Ux |
20min |
||||||
8 |
Ux |
25min |
||||||
9 |
Ux |
30min |
||||||
表2
相 序 |
进线电压 |
进线电流 |
电源电压幅值 |
占空比 |
励磁电流 |
试验 电压 |
高压电流 |
试验频率 |
A |
||||||||
B |
||||||||
C |
||||||||
进线电压:万用表监测
进线电流:钳型表测量
电源电压幅值:示波器监测电源输出时读取
占空比:电源直接读取
励磁电流:钳型表测量
试验电压:电源直接读取 高压电流:钳型表测量 试验频率:电源直接读取
二.主变绕组变形试验
1.试验目的
变压器交接前的绕组变形试验,以检验变压器在运输、安装过程中的质量,保证其安全投入运行。
2.试验依据
GB 50150-2006 《电气装置安装工程电气设备交接试验标准》
GB1094.3—2003 《电力变压器》
变压器出厂试验报告
3.主要试验设备
使用武汉高压试验所生产的BRTC-II型变压器绕组变形试验装置。
4.试验方法
接线图1所示。试验原理为频率响应法,试验频率1kHz-1000kHz,高压绕组中性点激励,A、B、C相分别响应,测量HoHa、Hohb、HoHc频响曲线,低压绕组按AB、BC、CA顺序激励、响应,频响曲线三相间无偏移。

5.工作安全措施:
l 工作负责人和现场安全员负责人监督各项安全措施的落实。
l 试验时,试验设备及被试品周围栏好红白带,并由专人看护试验过程中,请试验人员及被试设备生产厂家相关人员对主变现场观察,如有异常情况,及时向试验负责人联系。
l 现场工作人员应严格执行电业相关规程,由现场安全员进行监督。
l 试验前必须加设安全遮栏,并挂“止步,高压危险”标示牌,试验时并有专人看守,试验现场必须戴安全帽,高空作业必须挂安全带。
相关推荐链接:
1、某市三级甲等医院五层急诊大楼电气工程设计CAD图(含网络通信和火灾报警系统)
0人已收藏
0人已打赏
免费2人已点赞
分享
电气工程原创版块
返回版块2.2 万条内容 · 598 人订阅
回帖成功
经验值 +10
全部回复(0 )
只看楼主 我来说两句抢沙发