土木在线论坛 \ 电气工程 \ 电气工程原创版块 \ 非居住存量房屋改建为保障性租赁住房的10个典型问题

非居住存量房屋改建为保障性租赁住房的10个典型问题

发布于:2022-11-30 14:30:30 来自:电气工程/电气工程原创版块 [复制转发]

知识点:电气非成套建设的保障性住房

一、非居住存量住房改建租赁住房

(保障性租赁住房)的政策背景?



图片

允许非居住存量住房按规定改建为租赁住房(“非改租”)相关政策,一般溯及至2016年6月3日国务院发布的《关于加快培育和发展住房租赁市场的若干意见》(“国办发39号文”)[2]。其中,我国首次明确“各地应结合住房供需状况等因素…允许将商业用房等按规定改建为租赁住房。土地用途调整为居住用地,调整后用水、用电、用气价格应当按照居民标准执行”。顺此趋势,上海市于2018年12月出台了《关于本市非居住存量房屋改建和转化租赁住房的指导意见(试行)》(“上海非改租指导意见”)[3],旨在对国办发39号文相关政策方针予以细化落地。但是,实践中商办项目改租赁住房的政策在实操层面仍有局限,具体的审批程序需根据不同的项目具体判断。此外,改造后的租赁住房的承租人需承担商业水电费率、租金调整变化较大等问题。

2021年6月,国务院针对“保障性租赁住房”发布了《国务院办公厅关于加快发展保障性租赁住房的意见》(“国办发22号文”)[4],在非改租政策的基础上进一步明确了若干非居改保相关政策。基于此,为贯彻落实党中央、国务院和市委、市政府关于加快发展保障性租赁住房的重要决策部署,不断满足新市民、青年人和城市基本公共服务群体的美好生活向往,上海市先后出台了《关于加快发展本市保障性租赁住房的实施意见》[5]、《关于本市非居住存量房屋改建为保障性租赁住房的实施意见(沪建房管联〔2022〕45号)》(“上海非居改保实施意见”)[6]、《关于本市保障性租赁住房规划土地管理细则》及《上海市保障性租赁住房项目认定办法(试行)》等相关细则文件,为实现全市范围内更大规模的保障性租赁住房供应奠定了坚实基础。据悉,迄今上海已有多处公寓已被纳入首批保障性租赁住房的供应名单之中[7],其中,徐汇区将建立预计总量达3.2万套(间)、建筑面积超百万平方米的保障性租赁住房作为“人才安居租赁房源库[8]

二、“非改租”和“非居改保”

二者的概念区分?


结合前述相关背景及国务院、上海市的相关规定,我们对“非改租”以及“非居改保”项目的概念及关系梳理如下。


(一)   非改租

“非改租”主要指非居住存量房屋改建和装修为租赁住房(亦是通常意义上的“非改居”情形[9])。我们注意到,上海非改租指导意见将“非改租”明确定义为:

“具有一定规模且不动产权证载用途为办公、商业、旅(宾)馆、厂房、仓储等非居住类型的现有存量房屋,在其现有用地性质经区政府根据《关于加快培育和发展本市住房租赁市场的规划土地管理细则》(沪规划资源规〔2019〕8号)评估认为暂无法转型为租赁住房用地(R4)的,由实施单位按照有关要求对其进行改建和装修,未取得或已注销《特种行业许可证》且经政府相关部门审核认定为租赁住房并允许在一定时间内向市场提供住房租赁服务的行为”,并进一步规定,非居住存量房屋改建和转化租赁住房不改变基地原有建设用地规划性质、房屋类型和建筑容量控制指标[10]

目前“非改租”主要是指将非居住存量房屋改建为市场租赁住房(以市场化长租公寓为主)的项目[11],虽然从语义角度上理解,“非改租”可能自身已涵盖将非居住存量房屋改建为保障性租赁住房之情形(即非居改保)[12],但出于本文研究分析之目的,本文所述“非改租”仅指前者。


(二)非居改保

“非居改保”指非居住存量房屋改建和转化为保障性租赁住房,主要指具有一定规模且不动产权证载用途为商业办公、旅(宾)馆、厂房、仓储、科研教育等非居住类型的现有合法存量房屋,由实施单位按照有关要求对其进行改建和装修,经政府相关部门审核认定为保障性租赁住房,并允许在一定时间内向符合保障性租赁住房准入条件的对象提供住房租赁服务的行为[13]

非居住存量房屋改建作保障性租赁住房期间,允许不变更土地用途不补缴土地价款[14]。在2022年1月18日发布的《关于本市保障性租赁住房规划土地管理细则》中,上海市规划资源局进一步强调,在符合规划原则、权属不变、满足安全要求、尊重群众意愿的前提下,经政府同意对非居住存量房屋纳入保障性租赁住房体系的,在用作保障性租赁住房期间,不变更土地使用性质,不补缴土地价款。

三、 “非居改保”和“非改租”的

主要区别?


“非居改保”在房屋的出租对象、管理模式及政策利好等方面与“非改租”项目有所差异。

一方面,保障性租赁住房需要向符合准入条件的对象优先供应,而一般的非居改建租赁住房则是统一面向市场群体出租,并未严格设定准入条件;且相较于市场化租赁住房的自由管理模式,保障性租赁住房必须严格遵从当地政府的相关管理要求,如租金价格限制、涨幅限制、登记备案要求、定期监督检查要求等。

另一方面,国家层面对保障性租赁住房的政策支持力度较大,保障性租赁住房项目可享受较高税收优惠、适用民用水电气价格(在获得保障性租赁住房项目认定书后即可在政府协调下直接享有该项优惠)、享有金融支持政策(如发行REITs等)及其他多项中央财政资金补助等政策利好。与之相对的,自2016年以来,市场化长租公寓等其他“非改租”项目一直面临着土地、规划、审批等方面的困难,难以享受住房租赁的税收优惠政策,也无法真正落实民用水电气价格[15],如今更是无法直接享有以上针对保障性租赁住房的相关政策支持。

四、“非改租”后是否就势必纳入

保障性租赁住房管理体系?


目前市场上既有部分已改建完成的“非改租”项目(既有改建类项目),也有部分计划实施的“非改租”项目(新实施改建类项目)。

针对改建类项目是否均须划归并认定为保障性租赁住房予以纳管,根据目前我们与上海相关监管部门的沟通来看,各区对该问题的理解存在差异,但基于国家政策背景及“十四五”规划目标的要求,总体趋向于将新实施改建类项目统一纳入保障性租赁住房体系内进行管理,但无明文规定、并不绝对。

我们建议计划实施改建类项目的相关单位在项目实施前,充分沟通并了解区属相关政策,并通过政府访谈等方式与项目属地房屋主管部门进行预沟通,以充分把握政策导向及相关风险。

五、 “非居改保”对底层资产的

要求和条件?


以上海为例,为加快发展和统筹推进非居住存量房屋改建为保障性租赁住房相关工作,加强供需适配和职住平衡,上海市住建委及上海市房管局于2022年1月联合印发了上海非居改保实施意见(该文件为依申请公开),对“非居改保”项目底层资产及改建要求等予以明确。

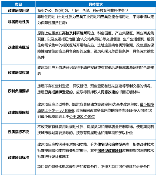
我们将有关“非居改保”的用地性质、重点区域、规模等重点要素梳理如下:

图片

六、“非居改保”的实施主体

一般是哪些?


根据上海非居改保实施意见相关规定,“非居改保”的实施单位可以是房屋的不动产权利人或经房屋不动产权利人同意后实际开展租赁运营的相关机构。需要注意的是,如果“非居改保”项目的实施单位不是房屋不动产权人,则房屋不动产权人出具的委托授权书房屋租赁合同中载明的剩余运营期限原则上不少于5年。

七、“非居改保”主要分为哪几类?


依据上海非居改保实施意见的相关规定,“非居改保”主要分为两类:一类是涉及装饰装修工程的项目[16],另一类则是涉及改建、扩建工程的项目。

涉及装饰装修工程的项目可直接获得联合审查小组对非居改保项目出具的预认定意见,并进行施工许可申报和联合验收,进而获得保障性租赁住房项目认定书等文件;而涉及改建、扩建工程的项目则需要按照相关规定,向所属规划部门先行申办相关规划许可。

八、“非居改保”项目的申请要求、

审查流程及实施细则?


根据上海非居改保实施意见的相关规定,“非居改保”项目的改建流程主要分为以下四步:

图片


(一)受理项目申请

图片


(二)开展联合会审

图片


(三)实施项目改建

针对装饰装修类工程项目:

图片


(四)享受优惠政策

在出具相关项目认定书后,保租房领导小组会将该认定书、联合会审意见表以及联合验收意见表等材料共同报送市房屋管理局,市房屋管理局汇总后统一发送市发展改革、财政、税务部门和相关公用事业单位,非居改保项目即可落实财税支持政策和民用水电气价格政策。

九、“非居改保”项目在运营层面

需要注意哪些问题?


总体而言,除须按照《上海市保障性租赁住房租赁管理办法(试行)》等相关制度,在保障性租赁住房的供应标准、租金价格、价款支付等方面受到政府监管之外(具体要求可参考《汉坤 ? 观点 | 长租公寓纳入保障性租赁住房管理体系的10个典型问题》Q8),尚还有以下一些需要注意的细节:

图片

十、“非居改保”的意义及效果是什么?


“非居改保”是允许纳保的类型和途径之一。对于非居住存量房屋而言,非居改保项目的落地意味着项目获得了政府的支持与背书[18],因保障性租赁住房在合规性方面的审批更为严格,相关政府部门的后续监管要求也更高。如能获得政府支持性联席会审意见、成功实现非居改保,便等同于受到政府认可并得到政府对该具体项目的背书,同时也能够充分享有相关政策利好,降低成本、确保盈利性。此外,相较于一般的“非改租”项目,非居改保项目的实操风险性等方面也因有政府的大力支持协调而显著降低。


相关推荐链接:

1、某市三级甲等医院五层急诊大楼电气工程设计CAD图(含网络通信和火灾报警系统)

2、发电机励磁整流变低压交流母线短路故障


全部回复(2 )

只看楼主 我来说两句抢地板
这个家伙什么也没有留下。。。

电气工程原创版块

返回版块

2.2 万条内容 · 598 人订阅

猜你喜欢

阅读下一篇

浇封型防爆电气设备的技术要求

知识点:浇封型电气设备 浇封型电气设备是指整台设备或其中部分浇封在浇封剂中,在正常运行和认可的过载或认可的故障下不能点燃周围的爆炸性气体混合物的电气设备。防爆标志为“m”。 相关推荐链接: 1、某市三级甲等医院五层急诊大楼电气工程设计CAD图(含网络通信和火灾报警系统) 2、发电机励磁整流变低压交流母线短路故障

回帖成功

经验值 +10