知识点:电子式电能表
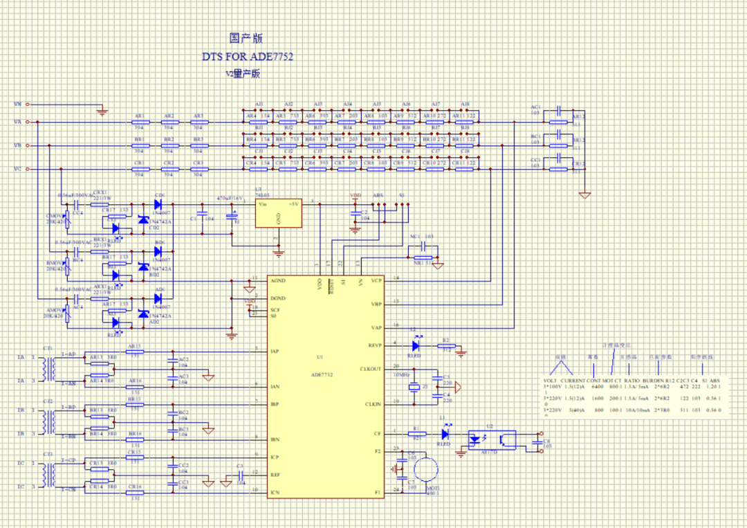
该方案采用了国产三相计量芯片7752主要面向低成本三相电能计量,已量产成熟可靠稳 成本优 精度高。性能优良, 做为电能计量行业的从业者或者电能计量行业新人参考学习之用! 必定网上资料众多真正量产几乎没有。
所以该量产方案具有绝对的参考价值。
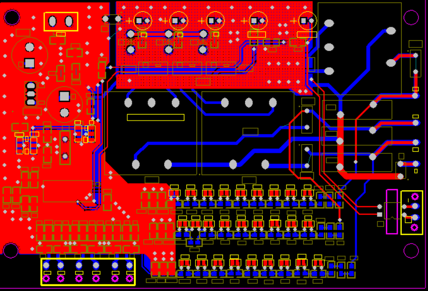
PCB SCH原理图 PCB为三相变压器方案 SCH为三相阻容方案 区别在于电源 后面详细参数见SCH配制 很详细 PCB布局已经过
EMC及EMI测试 这块做为业内技术人员都清楚,电能表生产技术要求和指标都是很高的。
该电路适合电能计量行业的电子设计人员参考学习, 因为电能表计属于特殊的行业 并不是普通的消费电子产品, 非此行业人员一般不容易理解, 下面对该电路进行必要的说明 。
该电路采用电能计量专用芯片 ADE7752 或国产7752 等其它同型号三相计量芯片均可通用,电流采样 采用了计量级高精度互感器, 成本低方便生产, 过载能力强. 电源采用了变压器供电和阻容分压两种方案,可以长久可靠的使用, 在元件及工艺保证的情况 10年长久性还是可以保证, 显示采用了计度器累积电量.清楚直观 极好的耐久性. 该电路可以自由调整PCB形状适用各种环境下的计量应用.



相关推荐链接:
0人已收藏
0人已打赏
免费1人已点赞
分享
电气工程原创版块
返回版块2.2 万条内容 · 598 人订阅
阅读下一篇
再说一级负荷的供电电源知识点:城市供电电源 事实上,一级负荷供电比二级负荷供电相对简单,主要关注《民用建筑电气设计标准》(以下简称民标)GB 51348-2019中以下条款,其中3.2.8条是强制性条款。 3.2.8 一级负荷应由双重电源供电,当一个电源发生故障时,另一个电源不应同时受到损坏。 3.2.10 一级负荷应由双重电源的两个低压回路在末端配电箱处切换供电,另有规定者除外。
回帖成功
经验值 +10
全部回复(0 )
只看楼主 我来说两句抢沙发